Engine will not run, code E012

Tiny
REARDRIVE
  • MEMBER
  • 1992 CADILLAC DEVILLE
  • 4.9L
  • 3 CYL
  • 2WD
  • AUTOMATIC
  • 197,772 MILES
I put a new ignition coil, new control module and rotor. The car still turns over but will not start running. I'm getting a E012 code mean no distributor signal. How can I fix this code?
Wednesday, September 23rd, 2020 AT 4:00 PM

3 Replies

Tiny
JACOBANDNICKOLAS
  • MECHANIC
  • 110,192 POSTS
Hi,

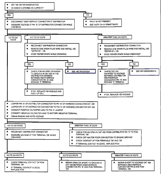
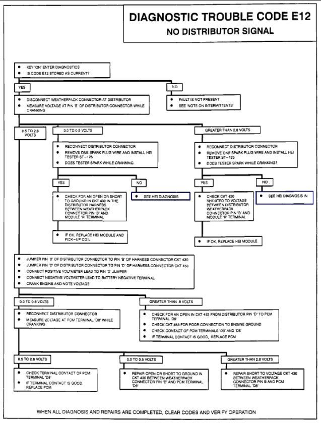
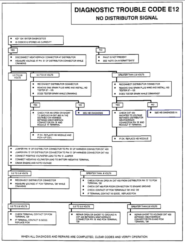
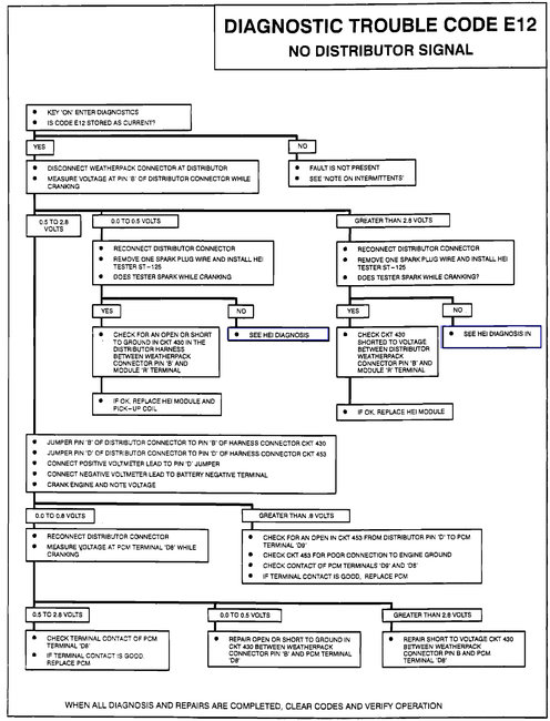
This could be a ground related issue or power supply issue. Here are the diagnostics specific to the code. The attached pics correlate with the directions. Look through them and see if it is something you feel comfortable doing.

____________________________

1992 Cadillac DeVille V8-300 4.9L
E012
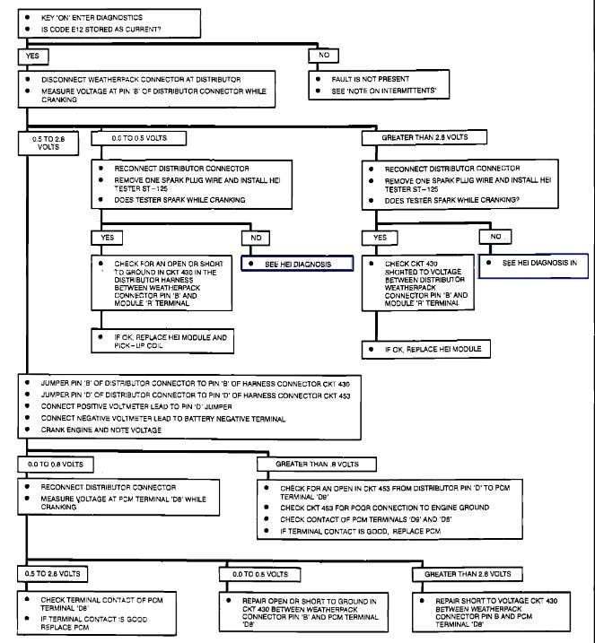
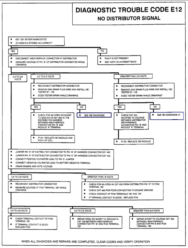
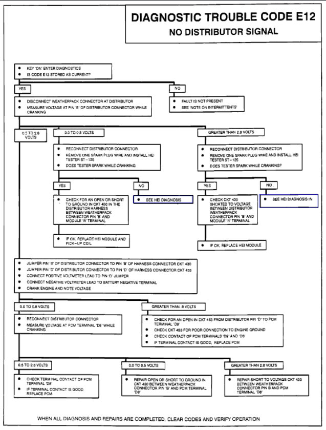
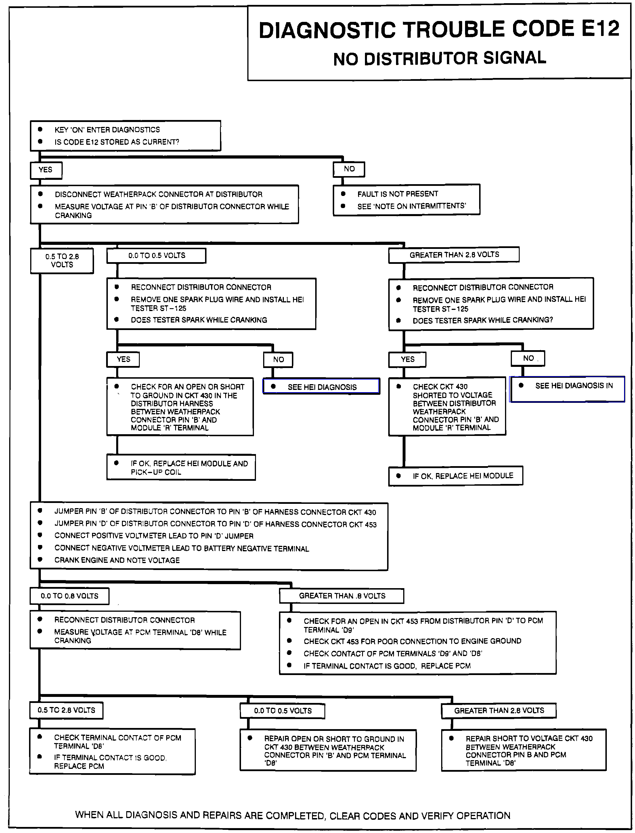
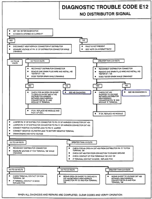
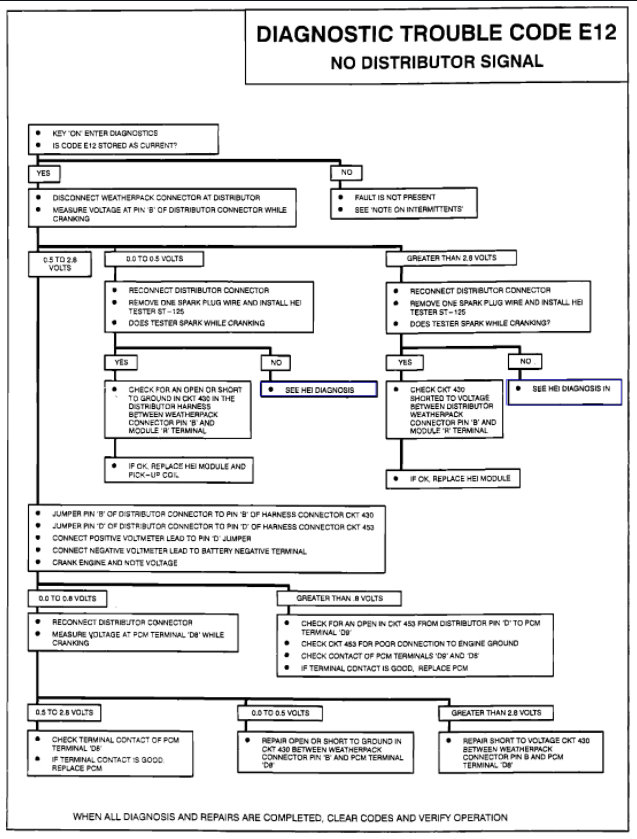
Vehicle ALL Diagnostic Trouble Codes ( DTC ) Testing and Inspection Manufacturer Code Charts - E Code Charts E012
E012
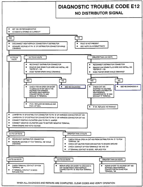
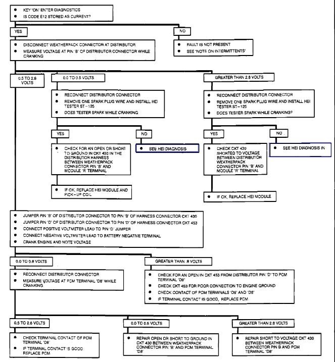
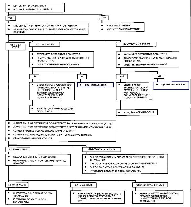
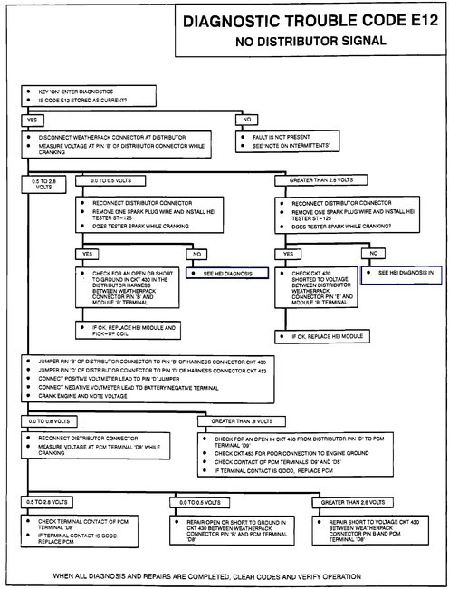
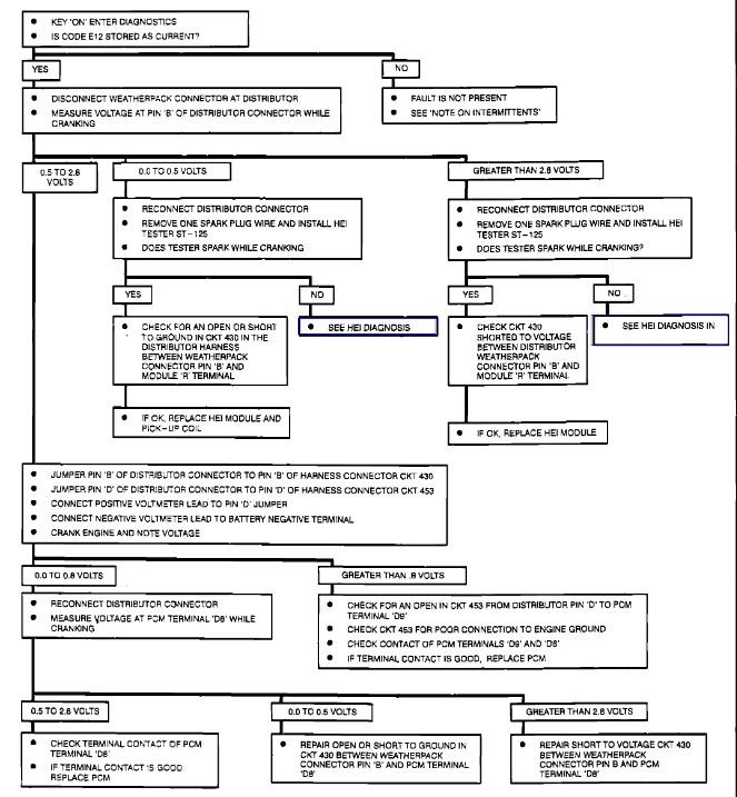
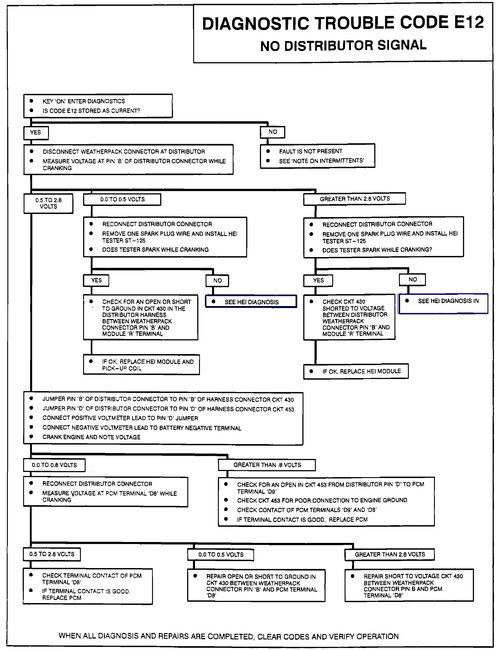
Diagnostic Chart.

Pic 1

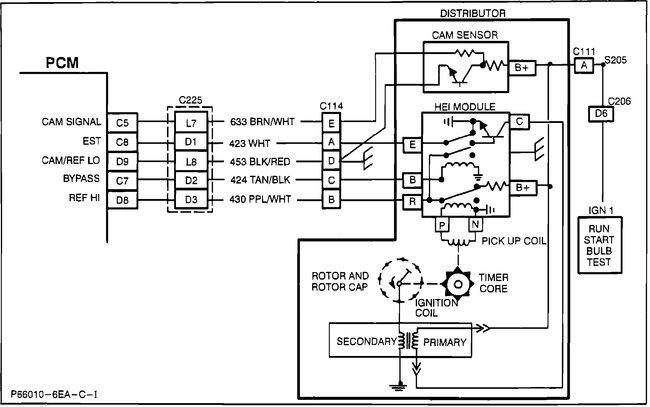
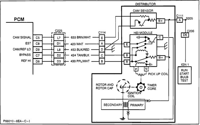
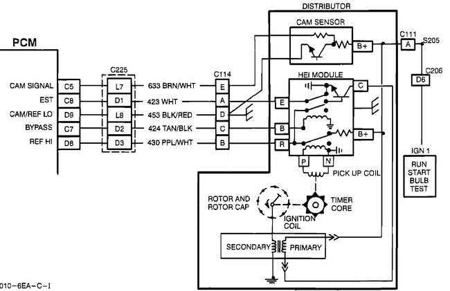
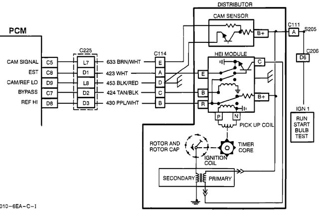
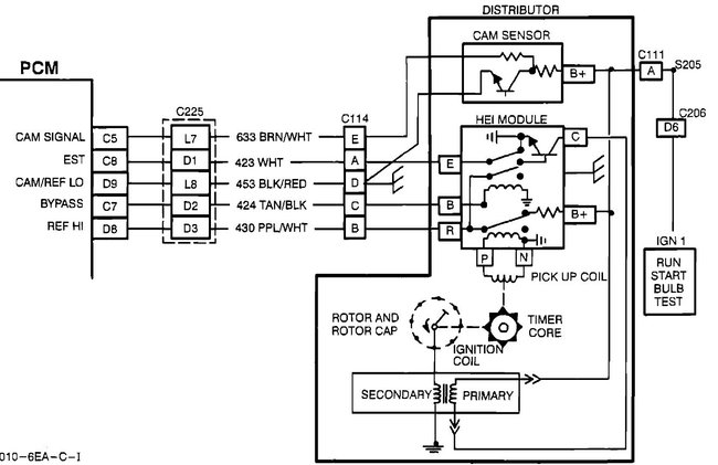
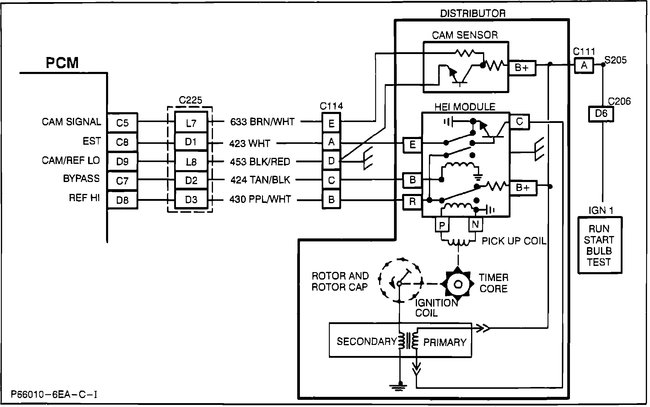
Wiring Diagram.

Pic 2

DESCRIPTION:

Possible causes of "no distributor reference" are:

1. The grounding screw is located on the metal tab that is attached to the plastic fitting on the five wire harness.
2. HEI module unable to process pick up coil signals to produce distributor reference pulses.
3. Open or shorts on CKT 430 from distributor module to PCM.
4. Defective pick up coil.

TEST CONDITIONS:

1. Code E41 not set.

2. Code E12 is tested any time the cam sensor signals are being received.

FAILURE CONDITIONS:

If the PCM does not see distributor reference pulses for 4.0 seconds with cam reference pulses being received, current code E12 will be set.

ACTION TAKEN:

1. The PCM/ECM turns on "SERVICE ENGINE SOON" telltale.

NOTES ON FAULT TREE:

1. Checking for proper voltage output of the HEI system. If the voltmeter shows.5 to 2.8 volts, then HEI is producing reference pulses.

2. Checking for proper ground connection between the PCM and the HEI module.

3. Checking for proper voltage through CKT 43O from HEI to the PCM. If PCM terminal D8 sees.5 to 2.8 volts, then the PCM is receiving reference pulses.

4. Checking for HEI module operation. If the HEI system will produce a spark then fault is not at the pick up coil or module.

NOTE ON INTERMITTENTS:

If code E012 is stored as a history code, start engine and allow to idle while manipulating CKT's 430 and 453. An intermittent open will cause the engine to stumble or quit when the PCM loses distributor reference.

If wiring and PCM connectors are OK, check the HEI pick up coil leads for an intermittent open circuit.
Was this
answer
helpful?
Yes
No
Wednesday, September 23rd, 2020 AT 5:47 PM
Tiny
KASEKENNY
  • MECHANIC
  • 18,907 POSTS
I attached the testing for this code.

Unfortunately we need to run through this testing to find out what the issue is. Review this and tell me what you have questions on and we can work through it.

I suspect you have a wiring issue but this will prove that out.
Was this
answer
helpful?
Yes
No
Wednesday, September 23rd, 2020 AT 5:48 PM
Tiny
STEVE W.
  • MECHANIC
  • 15,671 POSTS
I have seen this as both a wiring problem and PCM failure but more common was a failed pickup coil in the distributor. The test chart works okay on this one.
The grounding screw is located on the metal tab that is attached to the plastic fitting on the five wire harness. Check that it is grounded.

1. Checking for proper voltage output of the HEI system. If the voltmeter shows.5 to 2.8 volts, then HEI is producing reference pulses.
2. Checking for proper ground connection between the PCM and the HEI module.
3. Checking for proper voltage through CKT 43O from HEI to the PCM. If PCM terminal D8 sees.5 to 2.8 volts, then the PCM is receiving reference pulses.
4. Checking for HEI module operation. If the HEI system will produce a spark then fault is not at the pick up coil or module.
Was this
answer
helpful?
Yes
No
Wednesday, September 23rd, 2020 AT 5:52 PM

Please login or register to post a reply.