Electrical issues and car will not start stuck in anti-theft mode

Tiny
0POINTGAMING
  • MEMBER
  • 1994 MERCEDES BENZ C220
  • 2WD
  • AUTOMATIC
  • 250,000 MILES
After charging a dead battery (less than a year old) and reinstalling it in the vehicle, the engine wont start the anti theft system is engaged (i used to be able to use the key in the door to lock and unlock the car resetting the anti theft system this no longer works either). The key fob nor the key will unlock all 4 doors and trunk. The horn also does not work. Tested all fuses with a multi-meter all fuses seem to be in working order, battery has juice, I am able to turn the cabin light on and off, the turn signals and emergency blinkers also do not work.

any suggestions as I am completely lost?
Sunday, February 23rd, 2020 AT 2:51 PM

9 Replies

Tiny
JACOBANDNICKOLAS
  • MECHANIC
  • 110,192 POSTS
Hi,

If the only thing working is the dome light, it sounds like a fuse issue or connection issue. The immobilizer won't shut down everything.

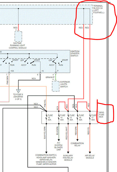
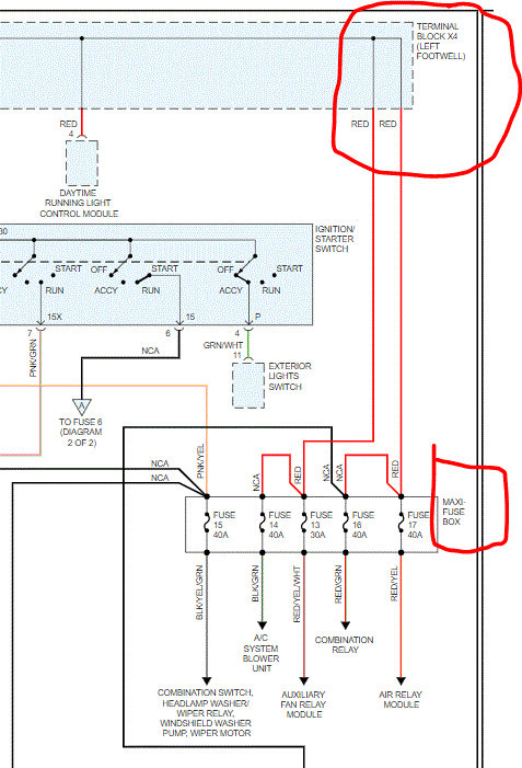
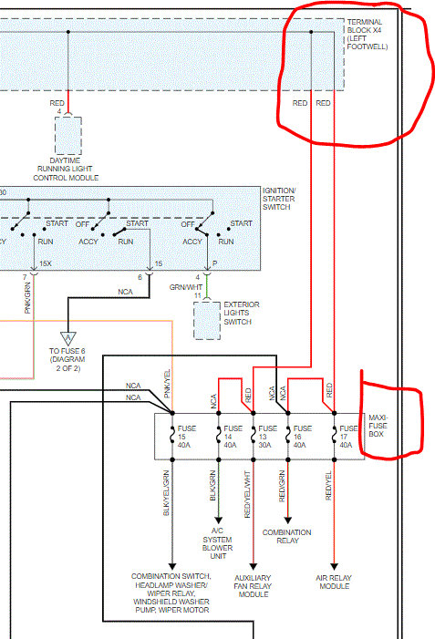
I looked through wiring schematics for power distribution and it shows the power from the battery goes directly to the left footwell and then distributed from there. See pic 1.

Are you getting power to the maxi fuses shown in the picture?

Here are a few links you may find helpful:

https://www.2carpros.com/articles/how-a-car-fuse-works

https://www.2carpros.com/articles/how-to-check-a-car-fuse

https://www.2carpros.com/articles/how-to-use-a-test-light-circuit-tester

https://www.2carpros.com/articles/how-to-use-a-voltmeter

https://www.2carpros.com/articles/how-to-check-wiring

Let me know.

Joe
Was this
answer
helpful?
Yes
No
+1
Sunday, February 23rd, 2020 AT 7:01 PM
Tiny
0POINTGAMING
  • MEMBER
  • 5 POSTS
I charged the battery for 12 more hours, The battery didn't have enough voltage apparently, now everything is working fine, however the ABS and SRS lights are now on. Cars never just work do they, lol.
Was this
answer
helpful?
Yes
No
Monday, February 24th, 2020 AT 8:50 AM
Tiny
JACOBANDNICKOLAS
  • MECHANIC
  • 110,192 POSTS
Hi,

I agree. There is always something. As they continue to get more complex, this will become more and more common.

Now, just do some basics testing. Make sure the fluid is full and nothing appears disconnected. There should be a fuse for the ABS. If you look at the attached pic, it shows two fuses I need you to check.

Keep in mind, if you haven't driven the vehicle much, they light may go out on its own.

Let me know.
Joe
Was this
answer
helpful?
Yes
No
+1
Monday, February 24th, 2020 AT 7:32 PM
Tiny
0POINTGAMING
  • MEMBER
  • 5 POSTS
Light went out on its own all good thanks :D
Was this
answer
helpful?
Yes
No
Wednesday, February 26th, 2020 AT 4:46 PM
Tiny
JACOBANDNICKOLAS
  • MECHANIC
  • 110,192 POSTS
Excellent. It had to complete a specific drive cycle for it to turn off. I'm glad it's working properly again. Let us know if you have questions in the future.

Take care,
Joe
Was this
answer
helpful?
Yes
No
Wednesday, February 26th, 2020 AT 6:18 PM
Tiny
0POINTGAMING
  • MEMBER
  • 5 POSTS
I do actually have a second question. When reversing now the car lunges as if it's getting too much gas then after about 3-4 lunches it stalls out. This only happens in reverse.
Was this
answer
helpful?
Yes
No
Thursday, February 27th, 2020 AT 5:09 PM
Tiny
JACOBANDNICKOLAS
  • MECHANIC
  • 110,192 POSTS
Hi,

Since the battery was dead/disconnected, the computers may need to complete a relearn. They should do it automatically, but it may take a few miles for it to stop.

Have you put a lot of miles on it already?

Joe
Was this
answer
helpful?
Yes
No
Thursday, February 27th, 2020 AT 5:54 PM
Tiny
0POINTGAMING
  • MEMBER
  • 5 POSTS
Oh, it has got a ton of miles on it. It's like 250,000+.
Was this
answer
helpful?
Yes
No
Thursday, February 27th, 2020 AT 6:22 PM
Tiny
JACOBANDNICKOLAS
  • MECHANIC
  • 110,192 POSTS
No, I mean how much have you driven it since the battery replacement?

Joe
Was this
answer
helpful?
Yes
No
Thursday, February 27th, 2020 AT 9:02 PM

Please login or register to post a reply.