Monday, October 5th, 2020 AT 4:18 PM
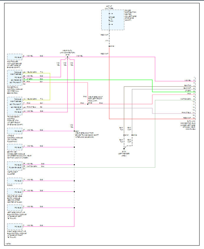
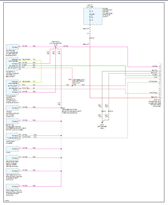
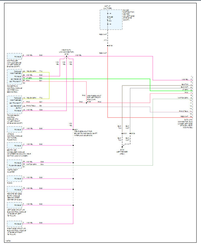
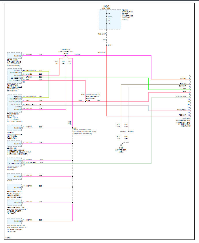
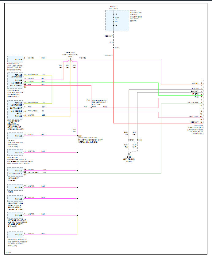
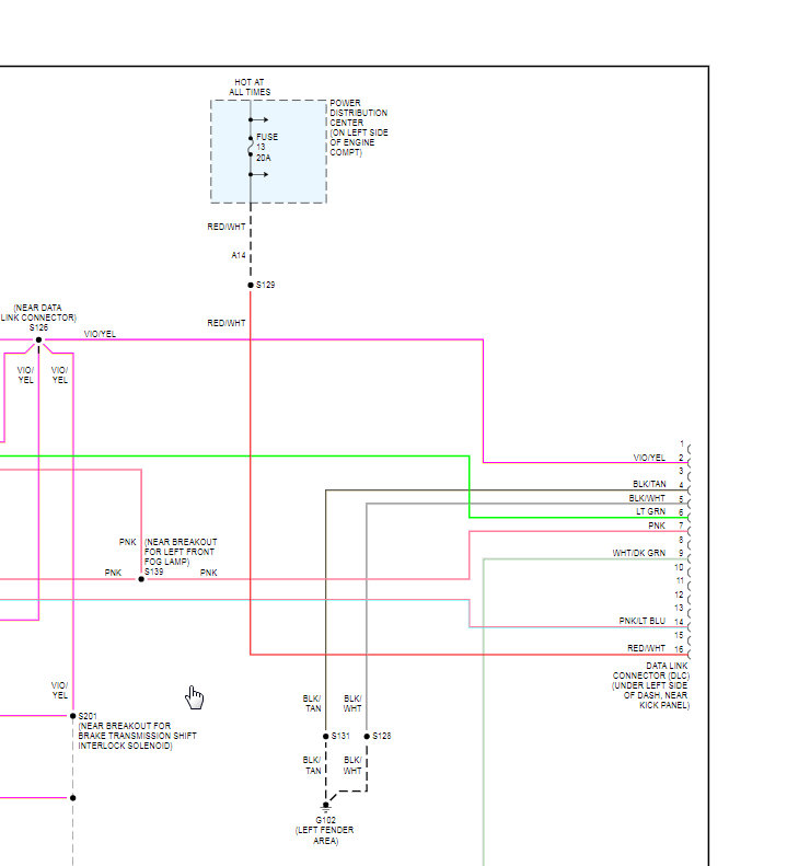
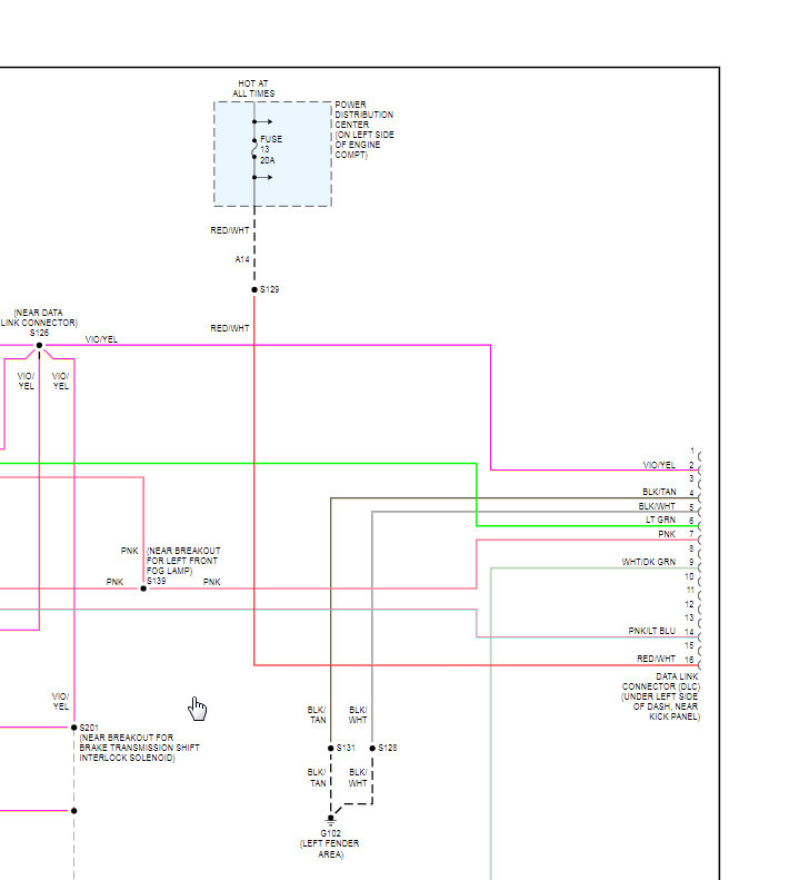
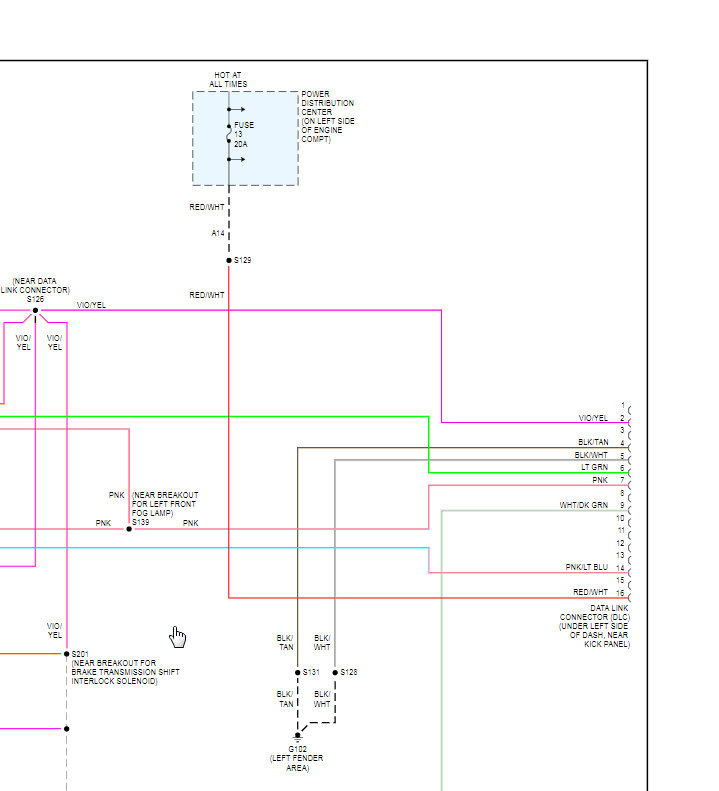
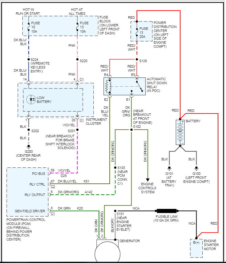
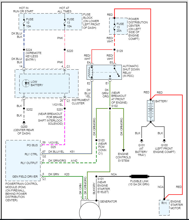
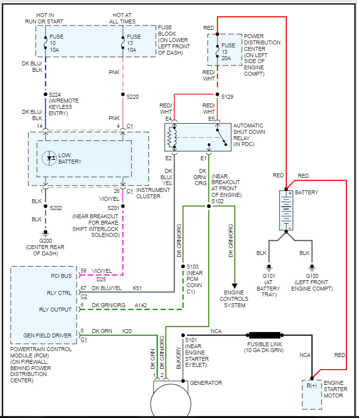
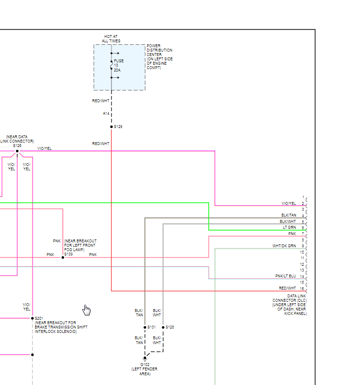
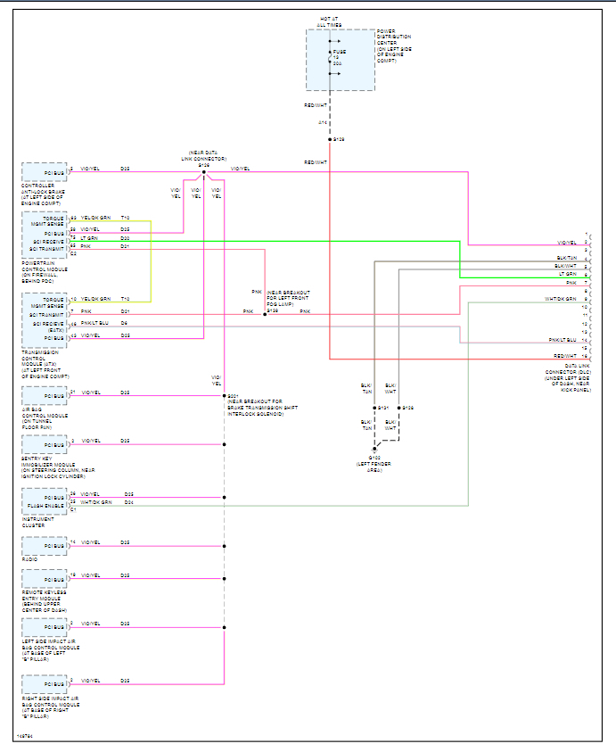
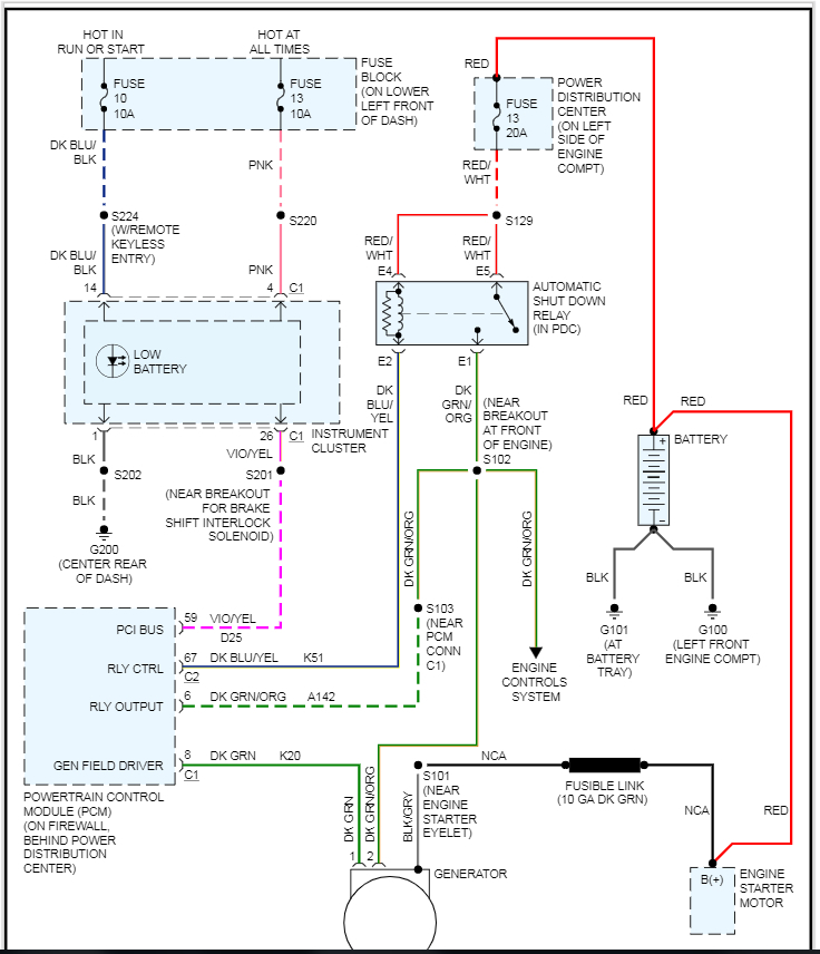
Just bought the car 3 days ago and the check engine light came on. So I took it to the parts store to put a obdII scanner on it. Well, I couldn't plug it up because it was just the crimped ends of the wire hanging out and the +12v (16 pin) wire arced against the metal holder and now it won't crank. Everything comes on it just won't send power to the starter. I checked all the fuses on the inside and under hood panel all showed good. Please help. Thanks










