Dash, gauges and information center not working

1995 OLDSMOBILE AURORA
124,000 MILES • 4.0L • V8 • 2WD • AUTOMATIC
Avatar
SCHWARTZ71
  • MEMBER
  • 1 POST
Recently on my wife's car the gauges and information center stopped working no heat or A/C also. I've checked all the fuses and they are good so I'm not sure what to look for now?I bought a used gauge cluster from a junkyard but have not installed it yet.
Jan 21, 2021 at 8:52 AM
Repair Safety Notice: This information is for general instructional purposes only. Vehicle repair can be dangerous. Verify all information, follow manufacturer service procedures, use proper tools and safety equipment, and consult a qualified repair shop when needed.
Advertisement
Avatar
KASEKENNY
  • CAR REPAIR CONTRIBUTOR
  • 18,907 POSTS
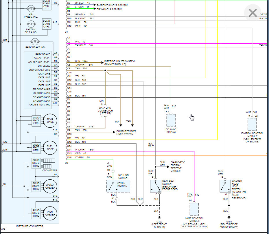
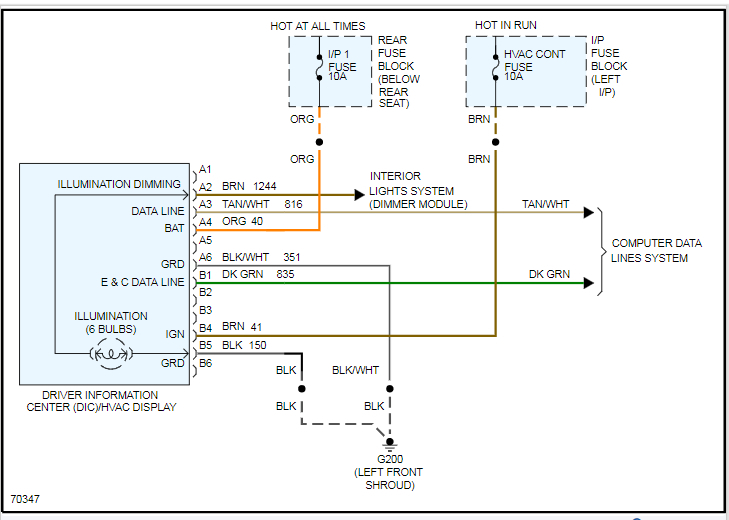
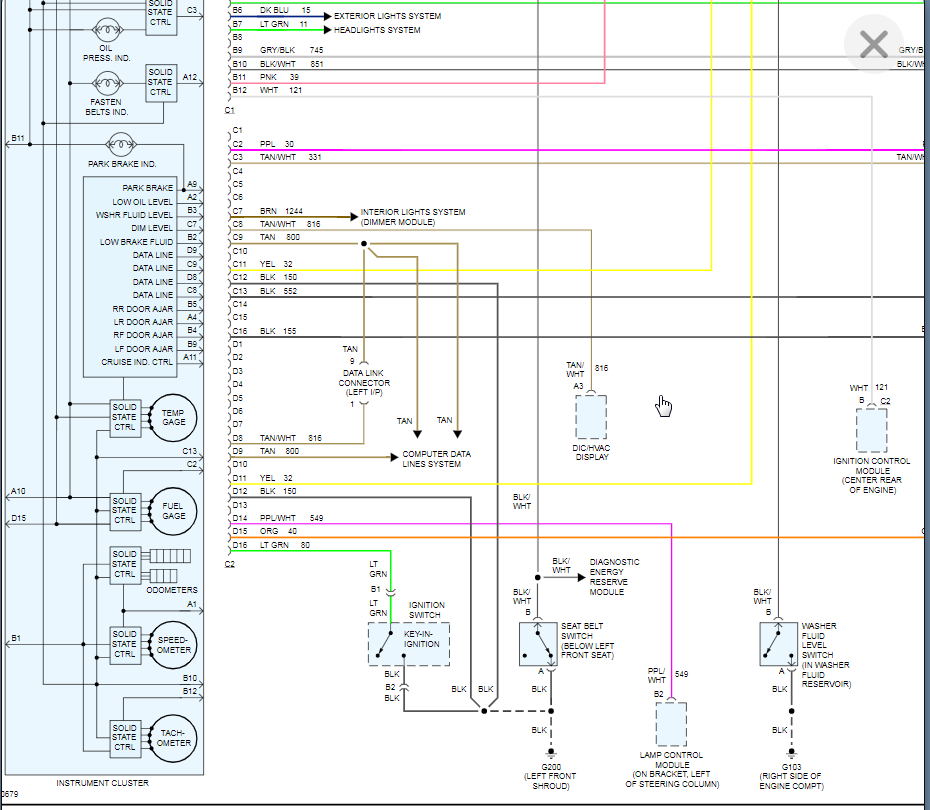
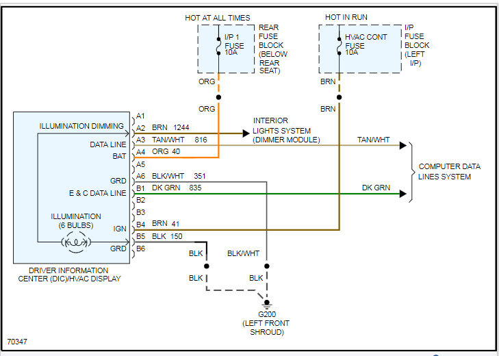
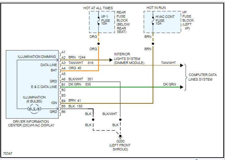
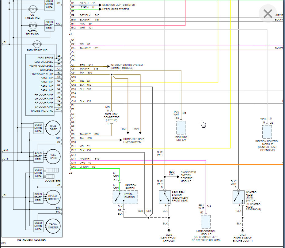
We need to do a couple things to confirm the cluster is the issue because the information center and cluster gauges are run off separate fuses. However, they have two in common so we need to double check these. The IP Fuse block in the left side of the IP has the HVAC Cont Fuse. This would make sense wy your HVAC is not working either. Then we need to go to the rear fuse block under the rear seat, and check the IP 1 fuse. Both these are used for the information and cluster. So once we check these and they are okay, we need to move onto checking power at the cluster and information center.

Here is a guide that will help with this:

https://www.2carpros.com/articles/how-to-check-wiring

Please see the wiring diagrams below for more information and the location of the fuse blocks and the fuse layouts. Thanks
Jan 22, 2021 at 6:31 PM
Advertisement