Almost cranks but will not quite crank?

Tiny
54&LEARNING
  • MEMBER
  • 1991 CHEVROLET SILVERADO
  • 4.3L
  • V6
  • 2WD
  • AUTOMATIC
  • 188,000 MILES
Truck cut off on me will not restart. I have replaced the fuel pump filter and battery. I picked all the relays everything comes on fuel pump and all still won't crank. Is it possible to hotwire the 5-prong fuel pump relay on the firewall under the hood and if so, what number do I run the wires from and to. Truck almost cranks but won't quite crank. And yes, I do have the fuel filter in the correct way the arrow pointing towards the motor. Also, the truck is getting gas when I take the breather off and I have somebody try to crank it I can see the gas.
Wednesday, March 12th, 2025 AT 5:49 PM

41 Replies

Tiny
54&LEARNING
  • MEMBER
  • 26 POSTS
On further thinking could it be the oil pressure sensor is bad? If so, where is it and how do I remove it?
Was this
answer
helpful?
Yes
No
Thursday, March 13th, 2025 AT 4:42 AM
Tiny
STEVE W.
  • MECHANIC
  • 15,704 POSTS
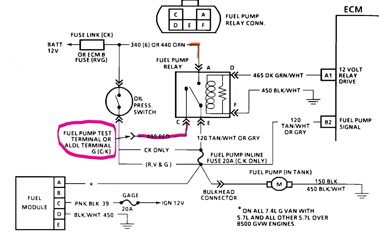
Okay, you say it cranks but doesn't crank? So, do you mean it turns over when you turn the key but doesn't start? Or does it start up and then shut off after about 3 seconds? If that is the issue, then the fuel pump likely isn't turning on when it should. That system works normally by the relay turning the pump on for about three seconds to prime the system. Then the engine turns over. If it makes oil pressure and actually starts running the oil pressure switch sends power to the fuel pump and it runs. That also acts as a fuel shut off in the event of the engine stalling or an accident that causes something like a roll-over, so the engine loses oil pressure. As soon as the pressure drops the pump shuts off. There are a couple common failures. The pumps and connectors and the oil pressure sender. A simple way to test is to run a jumper wire to the prime connector which is a red wire that is normally wrapped in the harness near the relay. Or if you go to the ALDL connector under the dash and find terminal G and connect 12 volts there, both bypass the relay (relay must be installed though) and oil pressure switch and powers the pump. So, if you can attach power there and the truck runs you know the pump is okay and the wiring from the relay to the pump is good. If it primes the system and tries to start you know the relay is switching and the ECM is turning it on so that wiring is okay. That leaves only the oil pressure switch and the wiring for it. To test it the easiest way you just buy the replacement unit and install it. It is under the distributor at the rear of the engine. The old one unscrews and the new one screws in be careful though, it is a tapered thread and it's very easy to accidently tighten it too far and crack the adapter. I normally apply a couple wraps of Teflon tape and then screw it in just tight. There is no tech spec on that just until it doesn't leak. Now if it runs you should be good.
Was this
answer
helpful?
Yes
No
Thursday, March 13th, 2025 AT 8:54 PM
Tiny
54&LEARNING
  • MEMBER
  • 26 POSTS
Is this the oil pressure switch?
Was this
answer
helpful?
Yes
No
Friday, March 14th, 2025 AT 10:29 AM
Tiny
54&LEARNING
  • MEMBER
  • 26 POSTS
I went ahead and replaced the oil pressure switch and still need won't crank. I don't know what else to do.
Was this
answer
helpful?
Yes
No
Friday, March 14th, 2025 AT 4:38 PM
Tiny
STEVE W.
  • MECHANIC
  • 15,704 POSTS
Did you try bypassing the power to the pump yet? If it runs that way then there is a wiring issue.
Was this
answer
helpful?
Yes
No
Friday, March 14th, 2025 AT 6:29 PM
Tiny
54&LEARNING
  • MEMBER
  • 26 POSTS
No I haven't done that. Can you give me a visual on what you mean by bypassing? I am a little lacking in that department.
Was this
answer
helpful?
Yes
No
Friday, March 14th, 2025 AT 6:57 PM
Tiny
STEVE W.
  • MECHANIC
  • 15,704 POSTS
You just need a chunk of wire to connect between battery power and the prime wire or the G terminal in the ALDL and see if the pump powers on and stays on and the engine runs. If it still doesn't start and run, then we need to continue.
Was this
answer
helpful?
Yes
No
Friday, March 14th, 2025 AT 7:23 PM
Tiny
54&LEARNING
  • MEMBER
  • 26 POSTS
That's what I am not sure if I get that I need 12v but where exactly do I get it from, plug one end of wire in G terminal and then where do I plug the other end into?
Was this
answer
helpful?
Yes
No
Friday, March 14th, 2025 AT 7:44 PM
Tiny
STEVE W.
  • MECHANIC
  • 15,704 POSTS
Anyplace with battery positive, right at the battery works.
Was this
answer
helpful?
Yes
No
Friday, March 14th, 2025 AT 8:23 PM
Tiny
54&LEARNING
  • MEMBER
  • 26 POSTS
Okay, I will have to try it in the morning I've been at it all day and I will let you know the results.
Was this
answer
helpful?
Yes
No
Friday, March 14th, 2025 AT 9:04 PM
Tiny
54&LEARNING
  • MEMBER
  • 26 POSTS
Okay, I ran a wire to the battery and G terminal with a negative result. So, now I am trying to find something in the wiring that goes to the oil pressure switch that is broken or not connected if I am understanding you.
Was this
answer
helpful?
Yes
No
Sunday, March 16th, 2025 AT 6:18 PM
Tiny
STEVE W.
  • MECHANIC
  • 15,704 POSTS
Okay, if the jumper didn't work and the fuel pump was running it might be the ignition dropping out. The jumper was to discover if it was the common issue with the fuel system. Sounds like it isn't that. That means we have to discover if it is losing spark. For that a timing light or an inline spark tester would be handy.

https://www.2carpros.com/articles/how-to-check-for-ignition-spark
Was this
answer
helpful?
Yes
No
Sunday, March 16th, 2025 AT 10:36 PM
Tiny
54&LEARNING
  • MEMBER
  • 26 POSTS
I checked for spark, and it does have spark.
Was this
answer
helpful?
Yes
No
Sunday, March 16th, 2025 AT 10:38 PM
Tiny
STEVE W.
  • MECHANIC
  • 15,704 POSTS
Okay, so as a recap. You get in, turn the key and the engine turns over, starts and runs for a couple seconds then shuts off? Or does it turn over and not start at all?
Was this
answer
helpful?
Yes
No
Monday, March 17th, 2025 AT 8:33 AM
Tiny
54&LEARNING
  • MEMBER
  • 26 POSTS
It turns over but doesn't start at all.
Was this
answer
helpful?
Yes
No
Monday, March 17th, 2025 AT 8:59 AM
Tiny
54&LEARNING
  • MEMBER
  • 26 POSTS
Could it be the distributor?
Was this
answer
helpful?
Yes
No
Tuesday, March 18th, 2025 AT 5:41 AM
Tiny
STEVE W.
  • MECHANIC
  • 15,704 POSTS
It's possible but not likely. I would get a timing light and test it.
Was this
answer
helpful?
Yes
No
Tuesday, March 18th, 2025 AT 9:25 AM
Tiny
54&LEARNING
  • MEMBER
  • 26 POSTS
I checked the firing order and the #1 plug Is getting spark so I don't know what to do, it's getting fuel, and I have eliminated the relay, fuses and still I can't help to think I am just not seeing the problem and it's right in front of me. If I have fuel and I have spark, why won't it crank? It turns over but just will not crank, so I changed out the battery thinking it wasn't getting enough voltage but to no avail. It's like something is prohibiting it and once I get it then she will run strong. If not the distributor, then what is next, I already am going through the wiring hoping I find a broken or in need of wire. I've been on this for over a week.
Was this
answer
helpful?
Yes
No
Tuesday, March 18th, 2025 AT 9:38 AM
Tiny
54&LEARNING
  • MEMBER
  • 26 POSTS
Could it be the neutral safety switch that's on the steering column?
Was this
answer
helpful?
Yes
No
Tuesday, March 18th, 2025 AT 1:54 PM
Tiny
54&LEARNING
  • MEMBER
  • 26 POSTS
I finally remembered to record it trying to cranky for you and watch until the end it cranks for the first time in 9 days, sounds sick, then shuts off.
Was this
answer
helpful?
Yes
No
Tuesday, March 18th, 2025 AT 6:26 PM

Please login or register to post a reply.