Saturday, December 19th, 2009 AT 6:58 PM
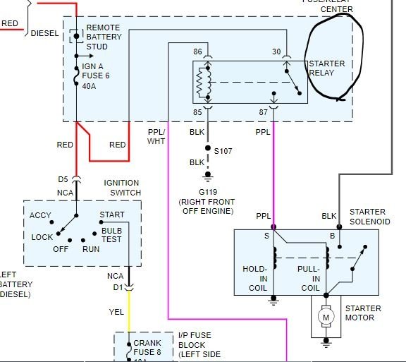
Problem started months ago when you turn key to start-the dash lights come on but won't crank. Might happen once a month. I would try 3-4 times then would start. Has gotten progressively worse. When it happens now I will pull the starter relay (located in under hood fuse panel) and jump terminals to start. I will then replace starter relay. If I then turn off the key and restart car everything works. It may then work for several days and weeks and then won't start. I have replaced the relay and still have the problem.




