The trailer connector works just fine except for the +12V power

Tiny
ABQEE
  • MEMBER
  • 2003 CHEVROLET SUBURBAN
  • V8
  • 4WD
  • AUTOMATIC
  • 71,000 MILES
Everything on the trailer connector works just fine except for the +12V power. I checked the fuse in the engine compartment fuse, it is OK. Where else is there a fuse or relay on the trailer power?
Thursday, October 9th, 2008 AT 8:32 PM

1 Reply

Tiny
KASEKENNY
  • MECHANIC
  • 18,907 POSTS
There are a couple things that can cause this, but I am thinking you have either a wiring issue if you have no 12 volts on the red wire or you have a ground issue.

Here is a guide that will help with this testing, but we need to check the ground and the wire's resistance:

https://www.2carpros.com/articles/how-to-check-wiring

https://www.2carpros.com/articles/how-to-use-a-voltmeter

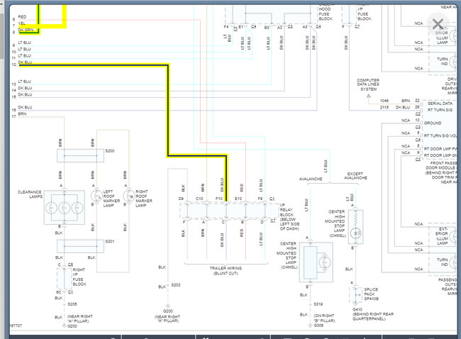
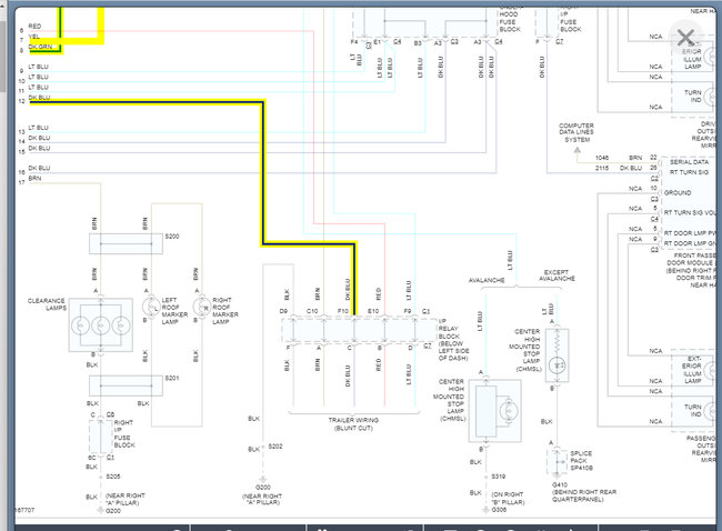
Please see the wiring diagram below as there are a couple more fuses that are related to this system, but I assume they are ok if you have power on the other circuits.

So that means we need check the resistance of this red wire and then check the ground.

Let me know what you find, and we can go from there. Thanks
Was this
answer
helpful?
Yes
No
Saturday, November 13th, 2021 AT 8:58 AM

Please login or register to post a reply.