Engine won't crank over?

Tiny
BIGDADDYCOOL
  • MEMBER
  • 1 POST
  • 1999 CHEVROLET SILVERADO
  • 5.3L
  • V8
  • 4WD
  • AUTOMATIC
  • 450,000 MILES
I have a '99 Silverado that won't start. I turn the key, I can hear the fuel pump kick on, but there no other noise made. (No clicking, humming, or anything) I replaced the battery, alternator, starter, fuses and relays, and nothing helped. I'm told it's a problem with the negative ground. I checked from the battery's negative cable to the ground to the frame. It's tight, and there's no corrosion or rust. I checked the ground connection to the starter, and again it's tight and no corrosion or rust. Also there's no corrosion on the cable posts for the battery.
Are there any other negative grounds to check, or any other possibilities.
Sincerely,
Robert Turner
Was this
answer
helpful?
Yes
No
Thursday, September 3rd, 2020 AT 5:05 PM (Merged)
Tiny
CARADIODOC
  • MECHANIC
  • 34,489 POSTS
The first suspect would be the neutral safety switch.

Do you have a test light or voltmeter to do some diagnostics instead of throwing random parts at the problem? The tests can be done at the starter relay socket.
Was this
answer
helpful?
Yes
No
Thursday, September 3rd, 2020 AT 5:05 PM (Merged)
Tiny
CACRINKLAW
  • MEMBER
  • 1 POST
  • 1999 CHEVROLET SILVERADO
  • V8
  • 4WD
  • AUTOMATIC
  • 102,000 MILES
My 1999 Silverado just lost all instruments and will not start. I turned the ignition to start it heard a electrical relay type click and all of the dash guages went dead, the dome light went out. I heard a clicking from behind the fuse panel on the left of the dash. Sounded like a relay clicking on and off. I checked the battery and it is fully charged. I moved the gear selector to different positions to see if it was a netrual switch. I was told it could possibly be a switch on the steering column. If this is the case where is the switch and is it a do it yourself fix
Was this
answer
helpful?
Yes
No
Thursday, September 3rd, 2020 AT 5:05 PM (Merged)
Tiny
CH112063
  • MECHANIC
  • 1,320 POSTS
TWO PLACES. You may have heard the sound of a fuse popping behind the left side of the dash. It's called a crank fuse, a 10 amp behind the lower left side. It should be labeled 'crank'. Also under the hood is another possibility, two more circuit protection fuses that will take out power to the start circuit and the starter relay. Under the hood in the left side of the engine compartment. 1. Is Ign. C fuse(20amp) and the other is ignition A fuse(40amp). OK If you can read the section 2carpros have set up here on testing fuses. They sell a great cheap test light at the store you'll use for the rest of your life. Look under "test fuses" these will all cause a no nothing. No crank.
Was this
answer
helpful?
Yes
No
+1
Thursday, September 3rd, 2020 AT 5:05 PM (Merged)
Tiny
SWINESTOPPER
  • MEMBER
  • 1 POST
  • 1999 CHEVROLET SILVERADO
  • 7.4L
  • V8
  • 4WD
  • AUTOMATIC
  • 323,640 MILES
All dash lights will not come on. I was told I had a security alarm problem and reset the truck by leaving the key turned over for fifteen minutes and it turned on no problem, but it does not want to turn on anymore. I was told it was because I do not have the original key, but not totally sure. The lights do not work now and the fuel pump is not kicking on. Does anyone know what is going on? Will an aftermarket alarm system work with a factory key? It does this once or twice a year and I normally would just leave it sit, but I am stumped now. Someone help.
Was this
answer
helpful?
Yes
No
Thursday, September 3rd, 2020 AT 5:05 PM (Merged)
Tiny
KEN L
  • MASTER CERTIFIED MECHANIC
  • 55,481 POSTS
Hey SWINESTOPPER,

It sounds like you have a battery or battery cable problem, here is a guide that will help you test the battery. Aslo move the cable around with the key on see if you can hear any electrical changes.

https://www.2carpros.com/articles/car-battery-load-test

Please let us know what happens so it will help others

Best, Ken
Was this
answer
helpful?
Yes
No
Thursday, September 3rd, 2020 AT 5:05 PM (Merged)
Tiny
LISADOMINGUEZ
  • MEMBER
  • 1 POST
  • 1999 CHEVROLET SILVERADO
We burned something up in our truck when we used a generator to try and jump it. Smoke come up through the dash and now it will crank but not turn over? What could it be?
Was this
answer
helpful?
Yes
No
Thursday, September 3rd, 2020 AT 5:06 PM (Merged)
Tiny
MHPAUTOS
  • MECHANIC
  • 31,937 POSTS
Hi there,

I fear that you have suffered a major electrical loom failure, smote from under the dash or from the vents would be the plastic insulation on the wires melting and burning. There is a very good chance the some of these wires have fused togeather and some of your electrical systems are now inoperable. You are very luck that you did not burn the car out. You will have to access the loom under the dash to inspect for damage you will need the assistance of an auto electrican to help with these repairs.

Mark (mhpautos)
Was this
answer
helpful?
Yes
No
Thursday, September 3rd, 2020 AT 5:06 PM (Merged)
Tiny
ITALIANJEFF33
  • MEMBER
  • 1 POST
  • 1999 CHEVROLET SILVERADO
My 1999 chevy silverado 1/2 ton, 4x4, w/5.3 engine, auto trans, w/100,000+ mi. Has a starting problem. When I drive it more than 20 miles then shut it off, it will not start till the engine cools, about an hour. I had the starter rebuilt & a new silanoide put on, & that didn't work. I took the ignition & starter module out and put them in frount of the home a.C. No help. I put a new battery in and yes the alternater is charging, still no help. When it will not start, it do'es nothing, no clicking the starter do'es not try to engage or anthing. All other componits work fine. Any help? I forgot to mention that I tryed to start it in neutral & tryed holding the key in the start pos. & Shifting to neutral and no help. I put a new trans. In over a year ago but this just started a few mounths ago. Any help is greatly aprisheated, THANKS, & sorry for the bad spelling.
Was this
answer
helpful?
Yes
No
Thursday, September 3rd, 2020 AT 5:06 PM (Merged)
Tiny
2CARPRO JACK
  • MECHANIC
  • 11,533 POSTS
Next time try to start it with the shifter in neutral.Could be the neutral safety switch not working or out of adjustment. This guide can help us fix it

https://www.2carpros.com/articles/starter-not-working-repair

Please run down this guide and report back.
Was this
answer
helpful?
Yes
No
Thursday, September 3rd, 2020 AT 5:06 PM (Merged)
Tiny
CHEVROLETBOY
  • MEMBER
  • 2 POSTS
  • 1999 CHEVROLET SILVERADO
  • 6 CYL
  • 2WD
  • AUTOMATIC
  • 145,000 MILES
1999 Chevrolet Silverado V6 4.3 Liter Automatic - I turn my key and everything in truck goes dim, I hear a clicking sound, I try a couple of times, then the truck turns on but the engine idles very high. My service engine soon light has been on for a few months but I have had no such problems like this before. Now the service engine soon light is off.
Was this
answer
helpful?
Yes
No
Thursday, September 3rd, 2020 AT 5:06 PM (Merged)
Tiny
DENNYP
  • MECHANIC
  • 1,824 POSTS
Start off by checking your battery connections. They should be tight and free of any corrosion. The original batteries are known for problems of acid leaking from the positive terminal. Make sure it's not leaking. If all checks good, have it scanned for trouble codes. You can have this done at your local autozone store free of charge. Let us know what codes are stored.
Was this
answer
helpful?
Yes
No
Thursday, September 3rd, 2020 AT 5:06 PM (Merged)
Tiny
CHEVROLETBOY
  • MEMBER
  • 2 POSTS
I checked the cables and the battery. There was not any corrosion and the cables looked good. I took the battery to get checked and the guy at Advanced Auto Parts said the battery showed a low cell. I went ahead and bought a new battery. The truck has started promptly every time and runs good. The service engine soon light has not come back on, so I will not be able to get it checked for any codes as of now. I am still curious to why the engine idled very high before I replaced the battery. Thanks for your help in this matter.
Was this
answer
helpful?
Yes
No
Thursday, September 3rd, 2020 AT 5:06 PM (Merged)
Tiny
CHEVYTRUCKS68
  • MEMBER
  • 1 POST
  • 1999 CHEVROLET SILVERADO
  • 100,000 MILES
Truck has been sitting for a month or two and I tried to crank it and it makes this weird buzzing type sound. It started before and I cant figure out what is wrong with it, it could just be the battery but I dont work on trucks very often so I need an expert opinion on this one, hopefully y'all can help me out.
Was this
answer
helpful?
Yes
No
Thursday, September 3rd, 2020 AT 5:06 PM (Merged)
Tiny
JDL
  • MECHANIC
  • 16,098 POSTS
Use a digital multimeter and we can help you do some testing. Place meter leads across battery posts, everything off, what is the reading? If the battery is down, take it off and get it charged.

If battery voltage is lost, where applicable, your security system could be an issue?

You could test the starter circuits, any testing at the starter, make sure tranny is in park or neutral and the parking brake is set.
Was this
answer
helpful?
Yes
No
Thursday, September 3rd, 2020 AT 5:06 PM (Merged)
Tiny
JDL
  • MECHANIC
  • 16,098 POSTS
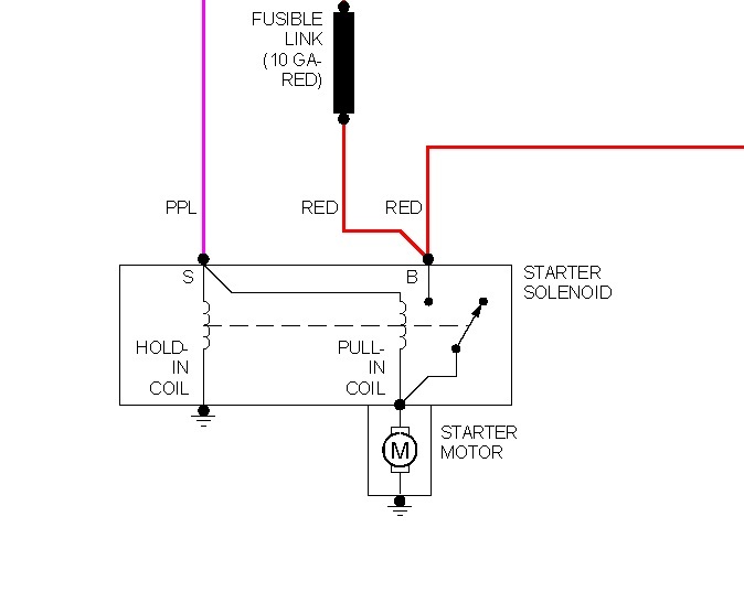
A security system shouldn't effect the starter. The purple wire at the starter S terminal goes hot with the key in the crank position. The starter B terminal is hot all the time.
Was this
answer
helpful?
Yes
No
Thursday, September 3rd, 2020 AT 5:06 PM (Merged)
Tiny
BEANTOWN4552
  • MEMBER
  • 1 POST
  • 1999 CHEVROLET SILVERADO
  • V8
  • 4WD
  • AUTOMATIC
  • 100,000 MILES
Truck will not turn over, tried new battery, same thing
Was this
answer
helpful?
Yes
No
Thursday, September 3rd, 2020 AT 5:07 PM (Merged)
Tiny
WRENCHTECH
  • MECHANIC
  • 20,761 POSTS
Someone with electrical knowledge is going to have to follow a wiring diagram and test the rest of the circuit.
Was this
answer
helpful?
Yes
No
Thursday, September 3rd, 2020 AT 5:07 PM (Merged)
Tiny
JDL
  • MECHANIC
  • 16,098 POSTS
Just to add, The purple wire at the starter solenoid, should be be hot with the key in the crank position. Is it? Any testing, make sure the tranny is in park or neutral and the e-brake is set. If the wire isn't hot, check circuits at the starter relay in the underhood fuse box. There are applicable fuses, check the fuse/s. Some of the national brand autostores will test the starter for you, if you take it off and take it to them. Let us know.
Was this
answer
helpful?
Yes
No
Thursday, September 3rd, 2020 AT 5:07 PM (Merged)
Tiny
JOEPD
  • MEMBER
  • 3 POSTS
  • 1999 CHEVROLET SILVERADO
Engine Mechanical problem
1999 Chevy Silverado 6 cyl Two Wheel Drive Automatic

i put anew pcm in and ran for one day after learning the system. I am not coming up with no dtc for the engine
Was this
answer
helpful?
Yes
No
Monday, January 25th, 2021 AT 12:50 PM (Merged)

Please login or register to post a reply.