Pushed the steering wheel for the horn and it didn't sound off?

Tiny
LACRN
  • MEMBER
  • 2006 CHEVROLET IMPALA
I noticed last night when I went out to the parking lot to find my car, my horn wasn't working when pushing the emergency button. The lights were flashing but the horn wasn't going off. I got into my car and pushed the steering wheel for the horn and it didn't sound off. What could be the cause and how does one repair a strange situation like this? I need the horn when driving to make sure no one bumps into me when they are attempting to merge. Please respond. I have two young kids and I'm a single parent. Thanks.
Laura
Saturday, December 22nd, 2007 AT 6:50 PM

1 Reply

Tiny
SQM
  • MECHANIC
  • 6,383 POSTS
Hello,

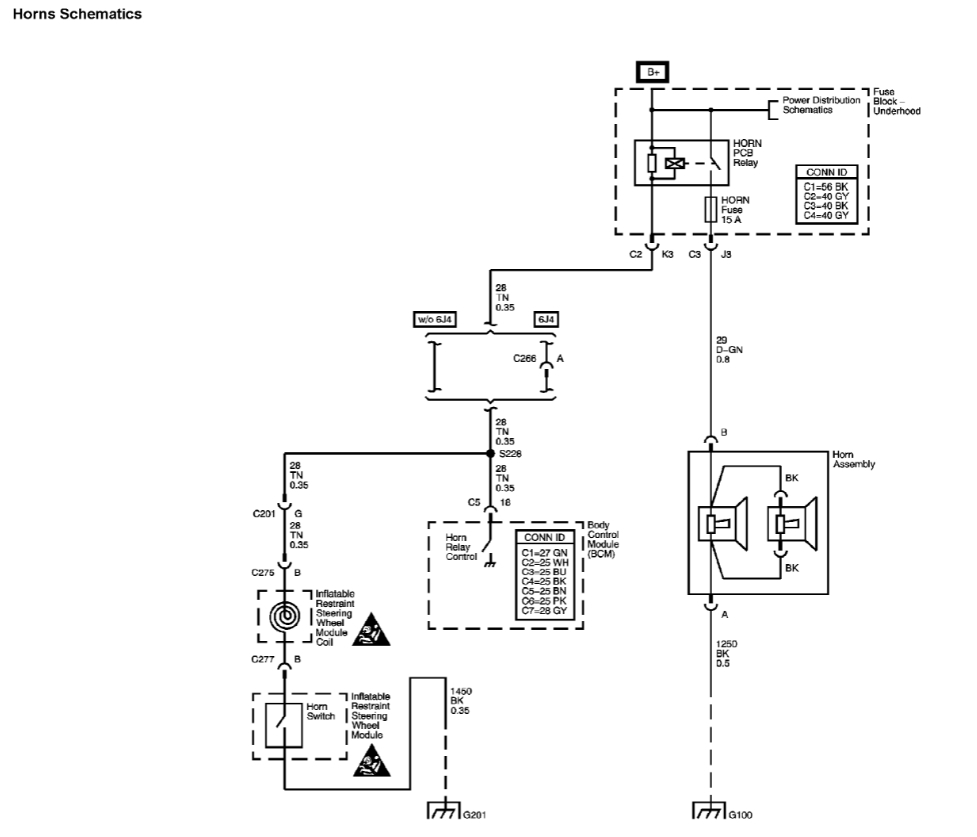
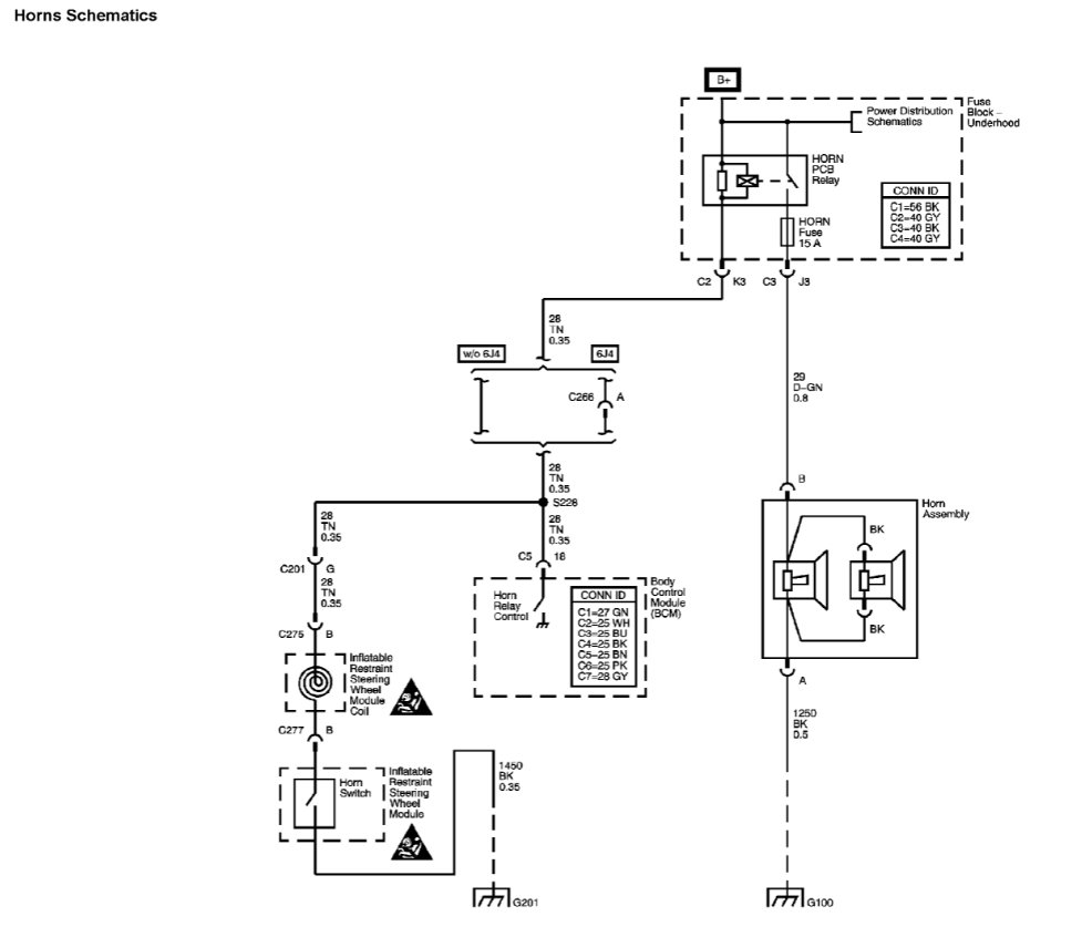
It appears that you might have a faulty horn. The horn can be inoperative due to a bad relay, wiring or a faulty horn.
First check the horn relay.
The Horn Relay is located in the Fuse Block under the hood. The Fuse Block is located on the right side of the engine compartment mounted to the strut tower.
Visually check the relay for any corrosion or burn pin(s).
You can also test the relay.

https://www.2carpros.com/articles/how-to-check-an-electrical-relay-and-wiring-control-circuit

If the relay is good then you will have to check to see if there is power to the horn connector.

https://www.2carpros.com/articles/how-to-check-wiring

If you are getting power there as well, then it will be a faulty horn.

I have attached the diagrams for your reference.

Please let me know of any questions.

Thank you.
Was this
answer
helpful?
Yes
No
Thursday, August 19th, 2021 AT 3:15 PM

Please login or register to post a reply.