Friday, August 30th, 2019 AT 12:08 PM
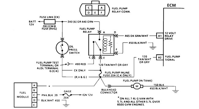
I have the truck listed above 1500. It is getting no power to the fuel pump. I've replaced the fuel pump, fuel filter, the throttle body. If I put gas in the throttle body it will fire right up. But shut off after it burns off the fuel. I don't know what else to do. Please help


