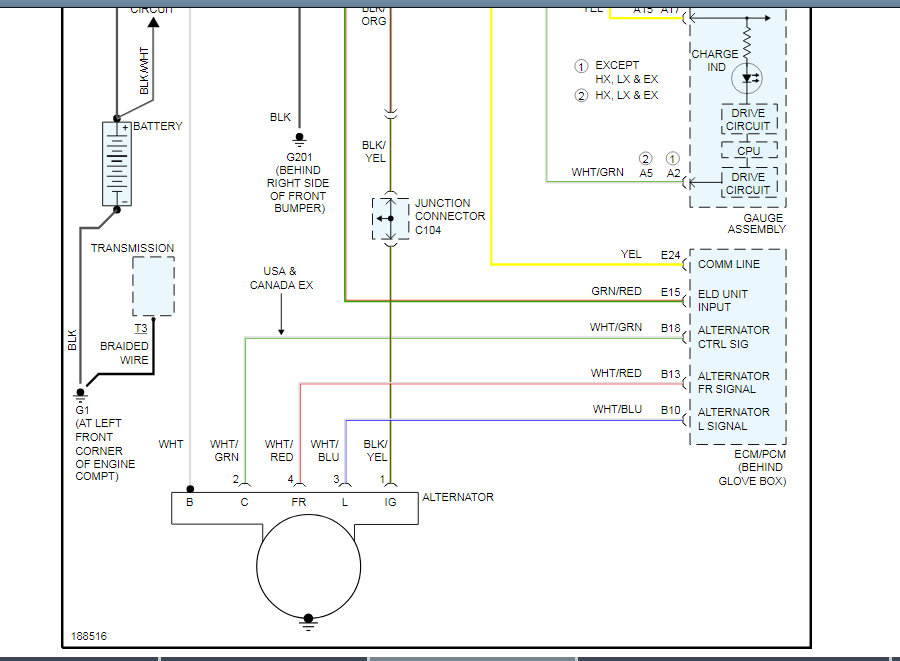
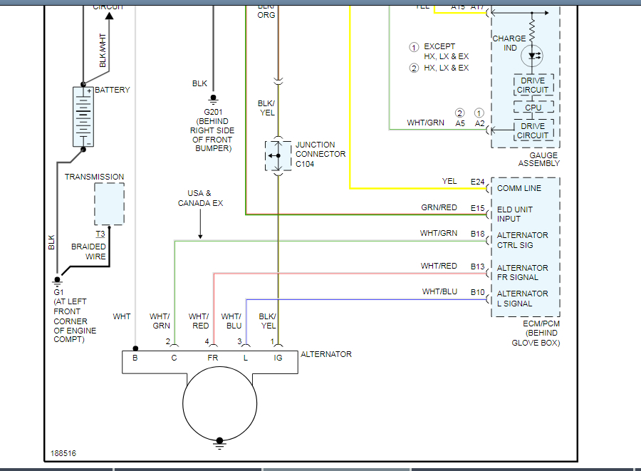
Tuesday, August 4th, 2015 AT 9:03 PM
My air conditioning kept going in and out for a few months so I took it to Sears and they told me I needed a new AC compressor so I bought the correct part and had it replaced, at that same time I was having trouble with my battery and if I left a light on for a little it would die easily and even has not started when no lights were left on. I got the car jumped a couple of times but most times I just waited 10 minutes and kept trying until it worked - so I got that replaced this Saturday when I replaced my AC compressor. I was low on gas today and pulled into the gas station and turned my car off and pulled out my wallet to find I didn't have my debit card and when I went to turn on my car it wouldn't start. I assumed it was just low on gas and when I filled gas in it wouldn't start. I kept trying and was about to call triple A when I tried again 15 minutes later and it started. Is it my alternator? Or does this sometimes happen with new batteries? Keep in mind that I had been driving it on the freeway for 20 minutes before I got gas and it died on me- shouldn't it have been charged by me just driving it? Thank you for your help.































