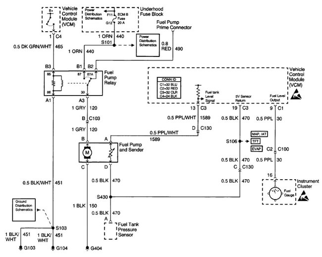
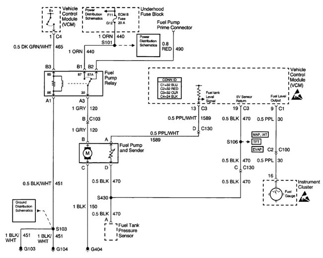
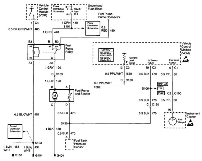
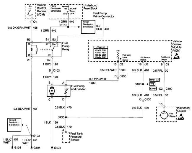
Checked fuel pressure (60 PSI)
Crankshaft position sensor checks okay.
No security light on dash.
Am I missing something?
Can't think of anything else that would let it start and then instantly shut it down.
Any and all help is greatly appreciated.
Monday, April 12th, 2021 AT 10:50 AM












