Sunday, April 10th, 2011 AT 4:04 PM
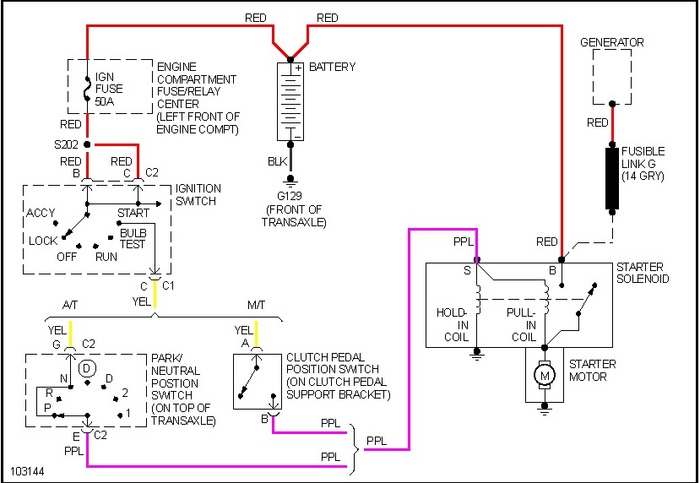
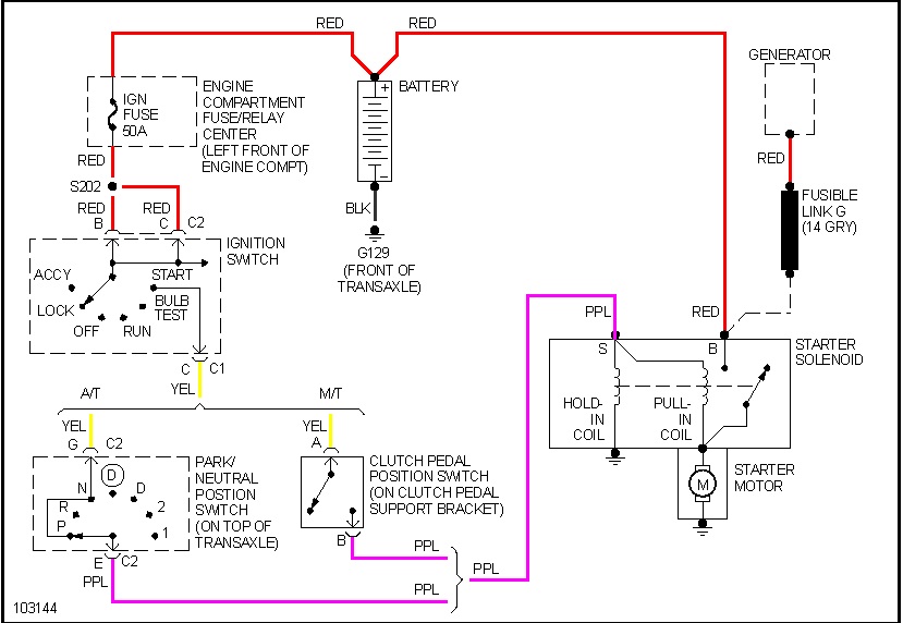
I have a 1999 Chevy Cavalier. It would not start. I have changed the alternator, starter, battery and belt. The car starts now but the dash hazard lights are on now. I have a diagnostic scanner and the code comes back as P0480 - fan 1 Control Circuit. Also the starter doesn't seem to disengage after the car starts. Can someone help Please!

