Jeep will not start I have no spark!

Tiny
MLASSEN
  • MEMBER
  • 1997 JEEP WRANGLER
  • 105,000 MILES
Hello, I have a 1997 Jeep Wrangler 4cyl automatic. I started my jeep up and it ran for approx 20 seconds very rough. The motor was shaking very bad like it was missing a cylinder or something. It stalled out on its own. I replaced the spark plugs, coil, wires, crank position sensor and crank shaft sensor. I still have no spark. The gauges dont work at all. I checked my battery voltage as well. Please help snow is on the way and I need my 4x4. Thx marc
Thursday, December 29th, 2011 AT 3:03 AM

8 Replies

Tiny
RASMATAZ
  • MECHANIC
  • 75,992 POSTS
Check coil for power and also check the ICM and distributor pick-up coil
Was this
answer
helpful?
Yes
No
Thursday, December 29th, 2011 AT 4:25 AM
Tiny
CJ MEDEVAC
  • MECHANIC
  • 11,005 POSTS
CHECK YOUR FUSES--REMOVE AND REPLACE 'EM A FEW TIMES TO SORTA SCRAPE OFF ANY CORROSION THAT COULD BE ON THEM

CHECK YOUR CONNECTIONS--TAKE LOOSE, CLEAN, TIGHTEN WELL

FUSIBLE LINKS?

DO YOU HAVE VOLTAGE TO THE COIL W/ THE KEY ON?

ANYTHING DIFFERENT THAT MIGHT HAVE LEAD UP TO THIS?

CHECK ENGINE LIGHT ON?--IF SO, CHECK CODES, WRITE DOWN THE NUMBERS

THE MEDIC
Was this
answer
helpful?
Yes
No
Thursday, December 29th, 2011 AT 4:28 AM
Tiny
MLASSEN
  • MEMBER
  • 2 POSTS
I checked all of my fuses they are good. The coil does not have power. I am not very good at automotive work but, iam giving it a shot. I will find out what the ICM is and will check the distributor coil. Nothing differant has been done. Other thatn the fact that it was low in fuel and my gas light was on. Could it be my ECM (computer)? Thx marc
Was this
answer
helpful?
Yes
No
Thursday, December 29th, 2011 AT 4:14 PM
Tiny
CJ MEDEVAC
  • MECHANIC
  • 11,005 POSTS
I'M ENLISTING HELP FROM ANOTHER. WAITIN' FOR HIM TO SHOW

SO DON'T GET ALL UPSET!

IF YOU HAD A CJ I'D ALREADY HAVE YOU GOING

ATTEMPT ALL OF THE OTHER SUGGESTIONS--IF YOU ARE LOST ON TERMS---JUST ASK---WE'RE HERE TO HELP (I'M TRYIN')

JUST THROWING STUFF---NEUTRAL SAFETY SWITCH. MAYBE SHIFT BACK AND FORTH A FEW TIMES OR TRY TO START IN NEUTRAL

CRAWL UNDER AND SEE IF A STICK OR ROAD DEBRIS KNOCKED SOMETHING LOOSE ON THE TRANNY---OR OIL SOAKED

MAYBE LOOK YOUR ENGINE OVER FOR SOMETHING LOOSE---OR UNPLUG AND RECONNECT CONNECTIONS LIKE AT THE COIL ETC

YOU DID CHECK FOR VOLTAGE AT THE COIL W/ THE KEY ON?

THE MEDIC
Was this
answer
helpful?
Yes
No
Thursday, December 29th, 2011 AT 9:38 PM
Tiny
RASMATAZ
  • MECHANIC
  • 75,992 POSTS
Have the PCM coil driver and sensor ground tested-the primary circuit starts there-the PCM powers the coil
Was this
answer
helpful?
Yes
No
Friday, December 30th, 2011 AT 12:10 AM
Tiny
MLASSEN
  • MEMBER
  • 2 POSTS
Today I cleaned all connections on my jeep grounds the fuse box and buss. I did notice today my fuel pump runs all the time. The gauges and check engine light still do no work or come on. The stereo and headlights work I still have no power going to my coil and no spark. I have cleaned and tightened everything that I know. Anymore suggestions could it be my ECM? Is there a way I can by pass this and get it to start. I dont know what else to change or do. Any suggestions please help I am going crazy spent 8hrs under this jeep today. Thx marc
Was this
answer
helpful?
Yes
No
Monday, January 9th, 2012 AT 2:06 AM
Tiny
CJ MEDEVAC
  • MECHANIC
  • 11,005 POSTS
I HOPED OTHER SUGGESTIONS WOULD HAVE JUMPED IN

I HOPE YOU HAVE MADE HEADWAY WITHOUT TAKING IT TO A SHOP

I AM GOING TO ATTEMPT TO GET YOU SOME WIRING DIAGRAMS OF THE IGNITION SYSTEM.I TRIED YESTERDAY AND SEVERAL TIMES BEFORE THAT TO LOG ONTO "MITCHELL I", IT JUST WOULDN'T LET ME.I'M TRYING RIGHT NOW.

THE MEDIC
Was this
answer
helpful?
Yes
No
Thursday, March 15th, 2012 AT 12:03 AM
Tiny
CJ MEDEVAC
  • MECHANIC
  • 11,005 POSTS
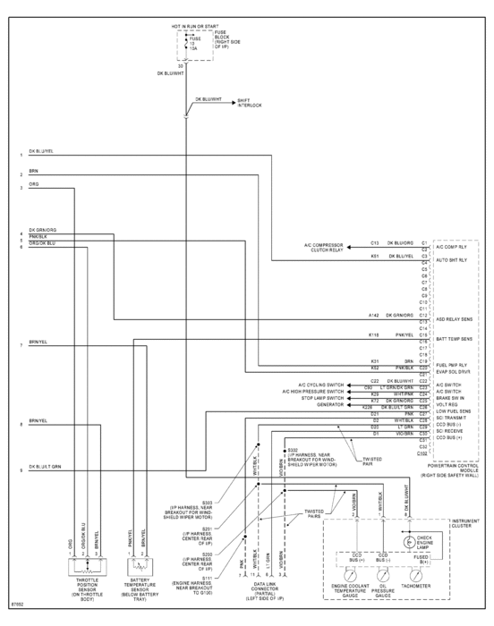
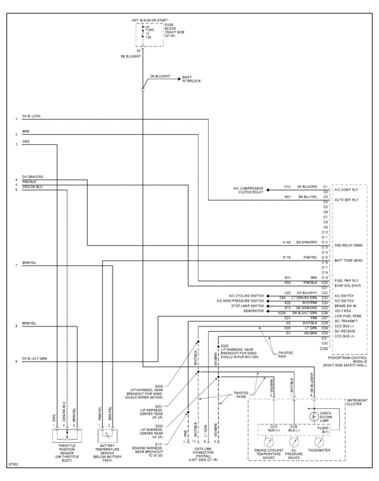
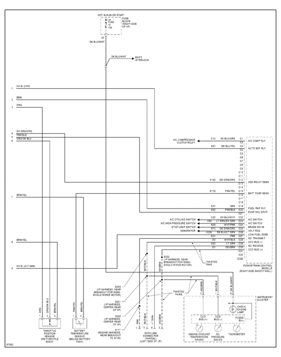
OK--GOT 3 OF MANY DIAGRAMS FOR YOUR RIG

THESE 3 ARE "ENGINE PERFORMANCE". WHAT YOU NEED FOR SEEING THE IGNITION STUFF

THEY ARE EZ TO READ, AND LOCATIONS OF COMPONENTS ARE GENERALLY WRITTEN RIGHT BESIDE THE COMPONENT. EVEN THOUGH THE WIRES ARE NOT COLORED, THEY COLOR IS LABELED RIGHT BESIDE THE WIRE.

I ALWAYS HAD A PROBLEM READING THE CJ DIAGRAMS IN THE REPAIR MANUALS. FINALLY I SCANNED ONE THAT I HAD NOT "CHICKEN SCRATCHED" COLORED MARKERS AND PEN LINES ON THEM. MY BIGGEST PROBLEM WAS WHERE MANY MANY WIRES RAN PARALLEL TO EACH OTHER, IT WAS REAL EZ TO GET ONTO THE WRONG WIRE WHILE FOLLOWING THEM.

AFTER SCANNING, I TOOK THE TWO HALVES TO "MICROSOFT PAINT" AND COLORED OVER EACH WIRE WITH THE CORRECT COLORS. AFTER A FEW DAYS OF PLAYING WITH THIS. I EMAILED THEM TO THE OFFICE STORE WHERE I HAD THEM ENLARGED. I THEN FITTED THE HALVES TOGETHER, THEM HAD THEM LAMINATE IT FRONT AND BACK.

PRETTY MUCH CJs IS MY THING AND THE 1979 DIAGRAM "MOSTLY" IS THE SAME FROM '76-'86. ANY DIFFERENCES, USUALLY THE COMPUTER CRAP ADDED IN THE LATTER YEARS, I GO BACK TO THE REPAIR MANUALS. WITH THE THINGS I DEAL WITH MOSTLY, MY "GIANT DIAGRAM" IS THE TICKET! I WISH I HAD DONE IT YEARS AGO. 'COURSE TILL THREE YEARS AGO, I HAD NO CLUE HOW TO USE THE COMPUTER

THANK GOODNESS I DO CJs, AND NOT THIS NEWER STUFF!

AS FAR AS THESE DIAGRAMS I AM SENDING YOU. LET ME KNOW IF YOU CANNOT READ THEM WELL--ONCE YOU DO--I WILL INITIATE A PRIVATE MESSAGE TO YOU (YOU ARE UNABLE TO DO THIS YET) I WILL GET YOU EMAIL ADDRESS AND SEND YOU THE 3 DIAGRAM DOWNLOADS. YOUR PRIVATE INFO WILL NOT BE BROADCAST IN WIDE OPEN FORUM

ON DIAGRAM ONE, THE RELAYS AT THE TOP COULD BE ONE POSSIBILITY OF YOUR PROBLEM. SWAPPING THEM WITH AN IDENTICAL TWIN IN YOUR SYSTEM MAY PROVE OR DISPROVE THEM BEING THE ISSUE, WITHOUT BUYING A NEW ONE RIGHT OFF OF THE BAT.

CONTINUE TO POST WITH PROGRESS OR OTHER QUESTIONS. STILL MAY GET A GOOD ANSWER. LET US KNOW WHAT YOU HAVE DONE OR FOUND OUT. WE LEARN FROM THIS STUFF TOO!

THE MEDIC
Was this
answer
helpful?
Yes
No
Thursday, March 15th, 2012 AT 12:50 AM

Please login or register to post a reply.