Wednesday, May 9th, 2012 AT 8:22 AM
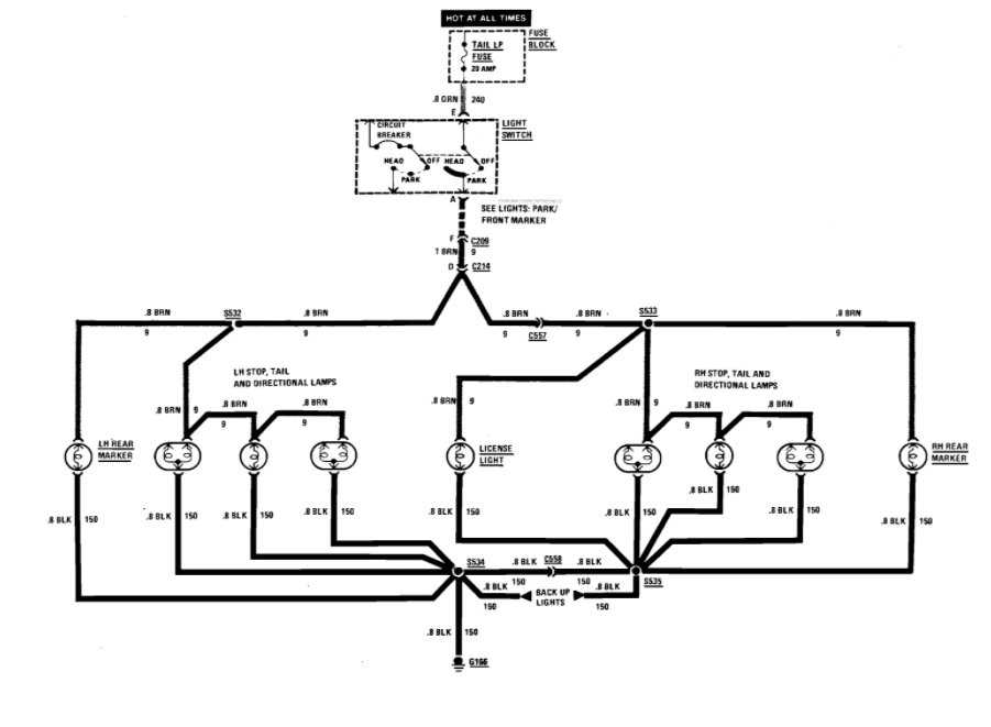
I just put an aftermarket stereo in my 86 caprice and I lost my dash lights and tail lights and keep blowing the fuse for the tail lights when I installed my stereo my dash light did not come on and then I noticed that my tail lights did not work either so I checked the fuse and replaced it and as soon as I turned on my lights I blew the fuse


