No cool air from either front or rear vents

Tiny
JHILLIAR
  • MEMBER
  • 2005 CADILLAC ESCALADE
  • 145,000 MILES
System is charged, compressor running. Vents blow plenty of air, but no cool air from either front or rear vents. One of the refrigerant lines is ice cold and the other is warm to hot. Thanks for any help.-Jeff
Sunday, April 21st, 2013 AT 3:29 PM

37 Replies

Tiny
ASEMASTER6371
  • MECHANIC
  • 52,796 POSTS
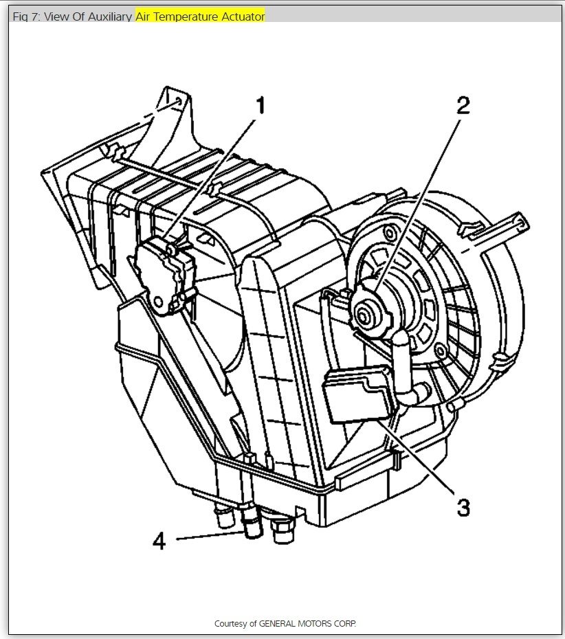
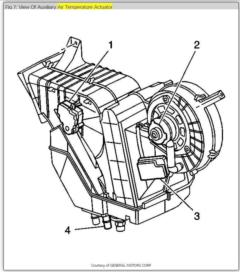
This sounds like a blend door actuator problem here are two guides to help us fix the problem.

https://www.2carpros.com/articles/replace-blend-door-motor

and

https://www.2carpros.com/articles/car-air-conditioner-not-working-or-is-weak

Please run down these guides and report back.
Was this
answer
helpful?
Yes
No
-1
Tuesday, October 23rd, 2018 AT 12:14 PM
Tiny
DIMATTIA23
  • MEMBER
  • 1 POST
  • 2005 CADILLAC ESCALADE
  • V8
  • 2WD
  • AUTOMATIC
  • 53,000 MILES
Hi-

Sometime my AC blows hot- as if it's in heater mode. It only happens sporadically. No matter whether I adjust the temp manually or set it on auto, it blows hot air. Oddly, the rear AC will still blow cold. I've tried turning the unti on and off and this doesn't work, but if it sits for awhile, chances are it's OK the next time. Very odd. Again, this doesn't happen every time, so I'm wondering if it's not an AC issue but an issue with the control gauges not communicating properly with the AC system, but have no idea. Any help would be much appreciated- thanks!
Was this
answer
helpful?
Yes
No
Thursday, August 27th, 2020 AT 5:19 PM (Merged)
Tiny
KHLOW2008
  • MECHANIC
  • 41,814 POSTS
Hi dimattia23,

Thank you for the donation.

The problem is due to a fault with the air mix ( temperature actuator) and there is a possibility a trouble code is recorded. You can retrieve the trouble code with tha aid of a scan tool. Let me know the exact trouble if any found.
Was this
answer
helpful?
Yes
No
+1
Thursday, August 27th, 2020 AT 5:19 PM (Merged)
Tiny
ANDREANA1
  • MEMBER
  • 1 POST
  • 2004 CADILLAC ESCALADE
  • V8
  • FWD
  • AUTOMATIC
  • 100,000 MILES
About a month ago I was on my way to Los Angeles. I had air conditioning on and all of a sudden I felt hot air coming from where the gas and brake pedal are. Then it started to blow hot air out of the driver side vent the big one and the passenger air side was fine. Turned off A/C and about two hours or so later it was fine again. Since then it has happened twice. Any ideas what can be wrong? Thank you
Was this
answer
helpful?
Yes
No
Thursday, August 27th, 2020 AT 5:19 PM (Merged)
Tiny
HMAC300
  • MECHANIC
  • 48,601 POSTS
The drivers side blend door actuator need to be replaced. Here is a guide that will help you get the problem fixed and can get the part form Amazon:

https://www.2carpros.com/articles/replace-blend-door-motor

Check out the diagrams (below). Please let us know if you need anything else to get the problem fixed.

Cheers
Was this
answer
helpful?
Yes
No
+2
Thursday, August 27th, 2020 AT 5:19 PM (Merged)
Tiny
KATOO32
  • MEMBER
  • 11 POSTS
Thanks for this post. It fixed my car! I love this site.
Was this
answer
helpful?
Yes
No
Thursday, August 27th, 2020 AT 5:19 PM (Merged)
Tiny
BAARON
  • MEMBER
  • 1 POST
  • 2003 CADILLAC ESCALADE
  • 6.0L
  • V8
  • AWD
  • AUTOMATIC
  • 150,000 MILES
Over the past three weeks my A/C has been acting up. I first noticed it when it stopped blowing cold air and just blew air (temperature depending on outside temperature). I had it recharged and it blew cold air for about five days and then went back to what it was doing before. I have a dual A/C system and both sets of vents (driver and passenger) blow the same temperature, as well as the back passenger vents. It will blow heat if I crank the thermostat up, but not cold if set to sixty. Any thoughts on what it could be?
Was this
answer
helpful?
Yes
No
Thursday, August 27th, 2020 AT 5:19 PM (Merged)
Tiny
KHLOW2008
  • MECHANIC
  • 41,814 POSTS
Have the gas level checked again. If the level is low, there is a leak in the system and you need to have that rectified to have cool air again.
Was this
answer
helpful?
Yes
No
Thursday, August 27th, 2020 AT 5:20 PM (Merged)
Tiny
JAMES POORE
  • MEMBER
  • 1 POST
  • 2003 CADILLAC ESCALADE
  • V8
  • AWD
  • AUTOMATIC
  • 35,000 MILES
The air conditioner in my 2003 Escalade has never worked properly and I have taken it in to Cadillac service every summer. Unless the vehicle is moving, it will not cool. During the hot weather it cools fine while rolling, but, stop at a light or in heavy traffic, it does not cool. As I am about out of my extended warranty period do you have any suggestions I can give the shop so they can fix it next week?
Was this
answer
helpful?
Yes
No
+1
Thursday, August 27th, 2020 AT 5:20 PM (Merged)
Tiny
2CARPRO JACK
  • MECHANIC
  • 11,533 POSTS
That can be low on 134a, an dneeding the pressure (high side) to be higher to make the cold air or it could be a problem with not enough air across the condensor (in front of radiator). Would be very helpful to know th eidling pressures of the a/c system to see what is going on
Was this
answer
helpful?
Yes
No
+1
Thursday, August 27th, 2020 AT 5:20 PM (Merged)
Tiny
JBUBBLEE
  • MEMBER
  • 1 POST
  • 2003 CADILLAC ESCALADE
  • V8
  • 4WD
  • AUTOMATIC
  • 200,000 MILES
So the AC blows hot air through the front. If you do not put the AC button on but, put the temperature at 60 and why are driving the air does blow cold through both vents? When stopped the air blows hot in the front and cold in the back again with the AC button off and the temperature set for 60. We've tested the relay fuse and actually jumped the compressor and it seems to turn on, but it won't turn on without the jump. But the fuse seems fine because we switched it out with a similar fuse. When you look at where the condenser is and the pressure sensor, I have two wires coming out of the pressure system. Only one wire can plug into the condenser. Help?
Was this
answer
helpful?
Yes
No
Thursday, August 27th, 2020 AT 5:20 PM (Merged)
Tiny
ASEMASTER6371
  • MECHANIC
  • 52,796 POSTS
Good afternoon,

There is a fan on the front of the motor and if that is not working and pulling air through the front of the radiator.

Can you see if the fan is turning with the engine running?

Roy

Fan Replacement

Tools Required
- J46406 Fan Clutch Remover and Installer
- J41240-5A Fan Clutch Wrench

Removal Procedure
1. Remove the upper fan shroud.

ImageOpen In New TabZoom/Print

2. Install the J46406 and the J41240-5A to the fan clutch.

ImageOpen In New TabZoom/Print

3. Remove the fan hub nut from the water pump in a counterclockwise rotation.
4. Lay the fan blade face down on a workbench.

ImageOpen In New TabZoom/Print

5. Remove the fan clutch bolts from the rear of the fan blade, if necessary.
6. Separate the fan clutch from the fan blade.
Was this
answer
helpful?
Yes
No
-1
Thursday, August 27th, 2020 AT 5:20 PM (Merged)
Tiny
CADILLACMAN369
  • MEMBER
  • 2 POSTS
  • 2002 CADILLAC ESCALADE
  • 6.0L
  • V8
  • AWD
  • AUTOMATIC
  • 185,706 MILES
The problem that I am having is that my A/C is not working! When I turn it on the air blows only through the defrost and the air compressor does not come on when I push the A/C button on the computer climate control and nor does it switch from vent in face or to vents on the floor. I bypassed the relay switch and the compressor came on I even bought a new computer climate control and the same thing is happening I tried re-calibrating the system and still nothing when I had bypassed the relay switch I was able to charge it up it blew cold air only from the vents in the roof of the truck rear air I guess the fan blows hard it is just only coming out through the defrost. Can anyone help? Thanks
Was this
answer
helpful?
Yes
No
Thursday, August 27th, 2020 AT 5:21 PM (Merged)
Tiny
KEN L
  • MASTER CERTIFIED MECHANIC
  • 55,488 POSTS
Hello,

It sounds like you have a blend door actuator that has gone out, here is a guide to help you get the problem fixed.

https://www.2carpros.com/articles/replace-blend-door-motor

It shows which blend door it for vent mode.

Please let us know what happens.

Best, Ken

Was this
answer
helpful?
Yes
No
Thursday, August 27th, 2020 AT 5:21 PM (Merged)
Tiny
BARVAN
  • MEMBER
  • 1 POST
  • 2002 CADILLAC ESCALADE
  • V8
  • AWD
  • AUTOMATIC
  • 100,000 MILES
Good morning Gentlemen. I have a 2002 Cadillac Escalade. My ac is blowing cold air in the front and hot air in the rear. When I took it to the dealer for a diagnostic they said my ac compressor is bad. I change the ac compressor, accumulator, orifice tube and the condensor. It is still blowing hot air in the rear. I don't know what to look for any more can you help me out? What wrong with the rear ac? Thank you for you helps
Was this
answer
helpful?
Yes
No
+1
Thursday, August 27th, 2020 AT 5:21 PM (Merged)
Tiny
CONSEJERO
  • MEMBER
  • 2 POSTS
I have the same problem. Please someonse help! I replaced the compressor, put a vacuum on the system ( no leaks) and refilled, still nothing.
Was this
answer
helpful?
Yes
No
+1
Thursday, August 27th, 2020 AT 5:21 PM (Merged)
Tiny
KEN L
  • MASTER CERTIFIED MECHANIC
  • 55,488 POSTS
Hello, everyone!

Yes this is a problem with the rear ac blend door actuator that has gone bad and must be replaced, here is a guide and diagram on how to get the problem fixed.

https://www.2carpros.com/articles/replace-blend-door-motor

Please let me know if you need anything else to get the problem fixed.

Best, Ken

Was this
answer
helpful?
Yes
No
-1
Thursday, August 27th, 2020 AT 5:21 PM (Merged)
Tiny
BEERFUNSTEN
  • MEMBER
  • 1 POST
I had the same problem with my 2007 Escalade. The rear blend door actuator was on the window side of the unit. Had to undo bolts and pull the blower unit to the inside enough to undo the actuators. Pain in the arse but better than removing the whole thing. Most models seem to have them easily accessble but not the 2007, not sure why. Anyway fixed the problem of cool air in the front and hot in the back. Now its all cool.
Was this
answer
helpful?
Yes
No
Thursday, August 27th, 2020 AT 5:21 PM (Merged)
Tiny
KEN L
  • MASTER CERTIFIED MECHANIC
  • 55,488 POSTS
Great addition to this thread! Please feel free to help out whenever you are on the site :)

Cheers, Ken
Was this
answer
helpful?
Yes
No
+1
Thursday, August 27th, 2020 AT 5:21 PM (Merged)
Tiny
DJLEFONE
  • MEMBER
  • 1 POST
  • 2002 CADILLAC ESCALADE
  • V8
  • 2WD
  • AUTOMATIC
  • 150,000 MILES
I had my battery, alternator, belts (including fan belt) replaced at the same time. Now one of my AC controls is not working. Now the mode knob does not appear to be working. Air only blows out as if the mode know were placed on the defrost position, however is will not switch to any other position when turning the knob. I was told by the service repair place that because the climate control is electronic and the battery and alternator were replaced it could take upto 200 miles for the car to reset it setting and recognize the correct climate control settings. Does this sound correct to you? Do you know of a reset method to get the mode know to work correctly again and recognize the various settings, (vent, bi-level, floor, blend, etc.)?

Tks.
Was this
answer
helpful?
Yes
No
Saturday, August 29th, 2020 AT 11:00 AM (Merged)

Please login or register to post a reply.