Engine will not crank over?

Tiny
BMRFIXIT
  • MECHANIC
  • 19,053 POSTS
Did you try to jump the starter
check N/S switch on tranny
do u have security light on or flashing
it may be the ign key
Was this
answer
helpful?
Yes
No
Thursday, August 6th, 2020 AT 9:38 AM (Merged)
Tiny
2CP-ARCHIVES
  • MEMBER
  • 4,540 POSTS
  • 1997 BUICK LESABRE
  • 113,000 MILES
Problem starting my car security light n volt lights on at times all the time not just had transmission rebuild now sometimes car will not start have to jingle Wire around battery to starter to get it to start start today will not start half an hour later you think I might have a broken wire somewhere
Was this
answer
helpful?
Yes
No
Thursday, August 6th, 2020 AT 9:38 AM (Merged)
Tiny
HMAC300
  • MECHANIC
  • 48,601 POSTS
What wire are you jiggling? You may just have loose terminal end on battery. Have the battery checked for condition and load test if it's a broken wire have a pro fix it
Was this
answer
helpful?
Yes
No
Thursday, August 6th, 2020 AT 9:38 AM (Merged)
Tiny
PBSTAR123
  • MEMBER
  • 2 POSTS
  • 1997 BUICK LESABRE
  • 6 CYL
  • FWD
  • AUTOMATIC
  • 148,000 MILES
I have a 1997 lesabre, when passing someone my check engine light began blinking and the car started running rough. I pulled off the road and turned it off and started it again only to have it stall out after 100 feet and now it wont start again. I have the fault code read and it said it was a misfire on cylinder 6. I took the ignition module and ignition coil for cylinder 6 to autozone and had them tested, they were both ok so now I'm stumped, any ideas?
Was this
answer
helpful?
Yes
No
Thursday, August 6th, 2020 AT 9:38 AM (Merged)
Tiny
RASMATAZ
  • MECHANIC
  • 75,992 POSTS
Misfire at no.6 check the sparkplug, compression and injector for that cylinder
Was this
answer
helpful?
Yes
No
Thursday, August 6th, 2020 AT 9:38 AM (Merged)
Tiny
PBSTAR123
  • MEMBER
  • 2 POSTS
After letting the car sit over night, I took the spark plug off and the spark plug was still covered in fuel and excess fuel began leaking out, any ideas?
Was this
answer
helpful?
Yes
No
Thursday, August 6th, 2020 AT 9:38 AM (Merged)
Tiny
RASMATAZ
  • MECHANIC
  • 75,992 POSTS
Check the injector and fuel pressure regulator
Was this
answer
helpful?
Yes
No
Thursday, August 6th, 2020 AT 9:38 AM (Merged)
Tiny
NIKKIG825
  • MEMBER
  • 1 POST
  • 1997 BUICK LESABRE
  • 6 CYL
  • FWD
  • AUTOMATIC
  • 140,000 MILES
My 1997 buick lasabre wont turn over
Was this
answer
helpful?
Yes
No
Thursday, August 6th, 2020 AT 9:38 AM (Merged)
Tiny
SATURNTECH9
  • MECHANIC
  • 30,869 POSTS
So do you have a crank no start or a no crank no start?Let me know also do you have a multimeter?
Was this
answer
helpful?
Yes
No
Thursday, August 6th, 2020 AT 9:38 AM (Merged)
Tiny
JDL
  • MECHANIC
  • 16,098 POSTS
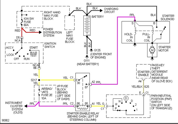
What about your security system? Battery has a full charge and all connections are good? Below is starter wiring, any testing make sure the tranny is in park or neutral and the e-brake is set.
Was this
answer
helpful?
Yes
No
Thursday, August 6th, 2020 AT 9:38 AM (Merged)
Tiny
2CP-ARCHIVES
  • MEMBER
  • 4,540 POSTS
  • 1997 BUICK LESABRE
  • 73,000 MILES
1997 Buick with 3.8L 6 cyl. Won't start and engine will not roll over. Starter appears to engage and is trying so hard to turn motor that it makes a whining noise. Engine acts as if seized, so took belt off, put wrench on and tried to rotate by hand will not budge going in "run" rotation direction but went 1/2 turn easily in the opposite direction. Stopped right there to get advice.

Vehicle ran fine when parked in driveway but wife went out a couple hours later and this. Less than 73,000 original miles. Please help.
Was this
answer
helpful?
Yes
No
Thursday, August 6th, 2020 AT 9:38 AM (Merged)
Tiny
ASEMASTER6371
  • MECHANIC
  • 52,796 POSTS
The start is the bendix drive. It needs to be replaced.

As far as the motor, remove the plugs and try turning the motor. You may be hitting compression by trying to turn it.

Roy
Was this
answer
helpful?
Yes
No
Thursday, August 6th, 2020 AT 9:38 AM (Merged)
Tiny
KAEWHITE
  • MEMBER
  • 7 POSTS
  • 1997 BUICK LESABRE
  • 0.6L
  • 6 CYL
  • AUTOMATIC
  • 180,000 MILES
I have installed a new starter and alternator. Car still will not start I was being told my battery was good from Autozone. Then they tell me the second time it has a bad cell. I put a battery from my Chevrolet Trailblazer in and it still will not start. It will try to turn over but will not start.
Was this
answer
helpful?
Yes
No
Thursday, August 6th, 2020 AT 10:16 AM (Merged)
Tiny
ASEMASTER6371
  • MECHANIC
  • 52,796 POSTS
Good evening my name is Roy and I will assist.

Does the engine crank?

Roy
Was this
answer
helpful?
Yes
No
Thursday, August 6th, 2020 AT 10:16 AM (Merged)
Tiny
KAEWHITE
  • MEMBER
  • 7 POSTS
Yes.
Was this
answer
helpful?
Yes
No
Thursday, August 6th, 2020 AT 10:16 AM (Merged)
Tiny
ASEMASTER6371
  • MECHANIC
  • 52,796 POSTS
You need three things to run. Fuel pressure, spark and compression.

One of them will be missing. Try and spray some starting fluid into the air filter and see if it starts and stalls. That will tell us if it is a fuel delivery issue.

Roy
Was this
answer
helpful?
Yes
No
Thursday, August 6th, 2020 AT 10:16 AM (Merged)
Tiny
KAEWHITE
  • MEMBER
  • 7 POSTS
Hello Mr roy, that spray didn't help it start. I replaced my spark plugs fuel filter and wires today it started I let it sit. Cut it off, and started it again. As soon as I drove maybe half a mile it cut off now it's not starting but it'll crank. Also there is white smoke coming out of the exhaust. Any ideas?
Was this
answer
helpful?
Yes
No
Thursday, August 6th, 2020 AT 10:16 AM (Merged)
Tiny
ASEMASTER6371
  • MECHANIC
  • 52,796 POSTS
The white smoke could be because of the cold.

Has it overheated at any time? White smoke could also be because of a failed head gasket from overheating.

Roy
Was this
answer
helpful?
Yes
No
Thursday, August 6th, 2020 AT 10:16 AM (Merged)
Tiny
KAEWHITE
  • MEMBER
  • 7 POSTS
  • 1997 BUICK LESABRE
  • 0.6L
  • 6 CYL
  • AUTOMATIC
  • 188,000 MILES
I drove home fine from work one morning. Later that morning I tried to start car it made a loud noise then just clicks when you try and start it. When I attempt to get a jump off it tries harder but still no start. I noticed a little hose the connector has crumbled I believe it has something to do with air flow. Could that be the issue? Maybe the engine is not getting sufficient gas because of the air flow?
Was this
answer
helpful?
Yes
No
Thursday, August 6th, 2020 AT 10:16 AM (Merged)
Tiny
STEVE W.
  • MECHANIC
  • 15,694 POSTS
Only clicking suggests bad battery connections or a bad starter motor or battery. I would begin with testing the battery voltage. https://www.2carpros.com/articles/how-to-use-a-voltmeter. What you want to see is 12.6 for a fully charged battery. If that is okay then you will need to check/clean the battery cable connections at both ends, grounds and positive. Now try it again. If it still clicks even with a jump it may be the starter solenoid, the loud noise may have been it announcing its failure.

The crumbling hose is not a good thing but it should not prevent it from turning over and starting.
Was this
answer
helpful?
Yes
No
+1
Thursday, August 6th, 2020 AT 10:16 AM (Merged)

Please login or register to post a reply.