Wiring problem

Tiny
YASIRDAHHAM
  • MEMBER
  • 1995 PONTIAC GRAND AM
  • 2.3L
  • 4 CYL
  • 2WD
  • AUTOMATIC
  • 240,000 MILES
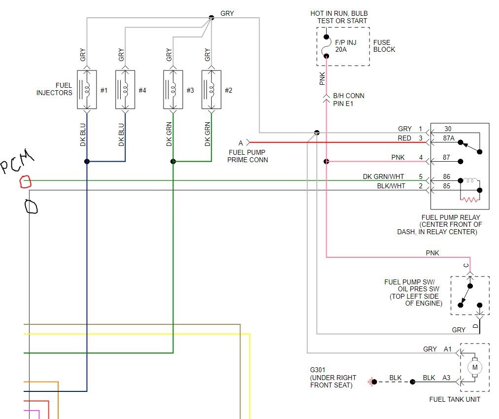
I conducted a continuity test to check my PCM connections, The gray wire leading to both (Fuel Pump Relay) and (Fuel Pump Control Switch/Engine Oil Pressure Switch) and which is coded as number 120 in the attached schematic diagram proved positive with two pin in the pink connector shown in the second attachment, none of them is gray as you can see. Is this normal?
Thursday, July 15th, 2021 AT 4:27 AM

16 Replies

Tiny
STEVE W.
  • MECHANIC
  • 15,698 POSTS
Looking at the diagram there won't be a gray the power feed between the injectors, the pump and the oil pressure switch. It is in the harness between those parts. The two wires that will be in the PCM harness related to the fuel system are going to be the ground wire (black wire white stripe) and the relay control wire (dark green with white stripe) The ground is a shared ground with multiple items on it. The control wire is switched on by the PCM and it turns on the power to the fuel pump and injectors. That power then comes from the fuel pump injector fuse on the pink wire through the relay during pump prime and through the oil pressure switch once the engine is running.
What is the issue you are having?
Was this
answer
helpful?
Yes
No
+2
Thursday, July 15th, 2021 AT 7:13 AM
Tiny
YASIRDAHHAM
  • MEMBER
  • 186 POSTS
Thank you dear Steve W. In fact, this new thread relates to an earlier thread that went too long with ups and downs of the very issue that was (my engine stalling all of a sudden and quite erratically). Sometimes it would be turned on instantly but then it became like needing a hell of cranking before it it operating once again. I curtailed that thread twice since the engine seemed to have gotten rid of the malfunctioning but every time I be ending the thread it gets back again in a matter of 2 days sometimes. Here is what is happening:

1. Engine shuts of while driving, the RPM pointer drops dead all of a sudden. Sometimes it gets back to life in say 2 seconds as if some feed ( of electricity or fuel may be) had been aborted but it was restored with no effort from my side. This is quite weird with an engine having automatic transmission, isn't that true?
2. Instrument Panel lights (charging, oil pressure and else) never go off when the engine shuts off.
Attempts to make it operate once again ( most of the times as I am taking a U-Turn and it dies in the middle of that causing massive embarrassment to me and the drivers coming ahead at full speed) lately became more and more, I had to replace 3 starter motors in less than 40 days, they simply breakdown.
3. I tried replacing all engine sensors (MAP- A/C=TPS- Ignition Switch both the mechanical part and that black plastic part attached to it. Every time I be doing one of those the engine works okay but only for a few hours, next day it is the same problem again.
4. I had the whole dashboard dismantled I search of some frayed wire or control that looks suspicious, but to no avail.
5. The mechanics here are very retarded with this technology although it is about a 26 years old design, they fear approaching it so I am doing all this here to get over this shortage of local assistance. Most of them blame it on the PCM( which they call as "The Brain"!). I couldn't find another PCM with the same number as the label has( I am not after a new PCM, we only get to have a used one if we are quite lucky) around, not even in all other towns of my country. Someone said (try getting one with the same final 2 digits and replace the Eprom of your own PCM to make it work. I might get me one from Baghdad in a week's time and be replacing that Eprom to see if it works fine as they say but I am trying to narrow my problem and suggested solutions since the ere had been a distinguished switching of the (Engine Coolant Sender) unit, the wire leading to that sender unit was a black one when it should be the green-blue one, I have these 4 dangling wires that a reckless mechanic caused when he replaced my transmission a year ago, it never worked right ever since.
Was this
answer
helpful?
Yes
No
Thursday, July 15th, 2021 AT 8:06 AM
Tiny
STEVE W.
  • MECHANIC
  • 15,698 POSTS
Okay, that is an interesting problem. You mention it happens a lot while you are making u turns, is that the most common time it happens? How about if you try this test, go find a parking lot, now with the engine warmed up try turning in a left circle, then a right circle, this is to see if it's possibly related to engine or vehicle motion. For instance if it was losing oil pressure enough that the switch was turning off the pump, or if a loose ground is shutting off the ignition. An easy way to test for it being a fuel issue would be to jumper battery power to the gray wire that feeds one of the injectors. That would bypass the oil and PCM controls for the pump and injector feeds, if the problem goes away you know where to look. You just would need to disconnect it when you shut the engine off. However as it seems you only lose the tach when this happens I would think it is more in the ignition side.
For that a loose ground or bad connection that moves under stress would be likely. A way to check for that would be to connect a couple of small 12 volt test lights into the power feeds for those items, now when it shuts off, look to see if the light(s) also went off.
Was this
answer
helpful?
Yes
No
+1
Thursday, July 15th, 2021 AT 8:36 AM
Tiny
YASIRDAHHAM
  • MEMBER
  • 186 POSTS
I like the "daring" approach of yours dear Steve. I may need to shed more light on what accompanies this sickening malfunction if you allow me please, your suggestions are all welcome by me and I will care to carry them out soonest.
I went far somehow in trying to diagnose the problem:
1. Just this afternoon I took the passenger seat off and tried to see if the black -ve wire for the FP is loose there, all I saw was some sleeve housing 3 wires( thick gray, black and green. They were going towards the cradle that includes the PRNDL lever spacing the 2 front seats apart. I took the trouble to do that because every time my wife be escorted by me, the car would be giving us a hell of stubborn cranking with no start and even as it stars after several cranking it just stalls soon. Once I drop my wife to her gym it is as if a Genie was there and got out of the bottle! Finding nothing suspicious, I secured the seat two hours ago.
2. The engine would stall when the car is stationary, moving slowly, moving at some 120 km/hr, there is no specific pattern but I mentioned the u-turn thing because that is the worst moment of all, it happened some 8-10 times so far versus some 100+ times while driving straight. 3 technicians tried a hell of tricks and jumpering this wire to that of a neighboring relay (those 4 relays), it would succeed for an hour or two but then all of a sudden it gets back to the irksome stalling.
Another try: Continuity test proved positive for the Grey wire ( No. 120) with all these pins in the 12-pin pink connector of the PCM: Black/white - Tan/white and tan. At the same time of the test, continuity was positive for the following pins in the neighboring 16-pin pink connector of PCM: Blue- black stripes - green and red striped with either black or dark blue.
The schematic you marked for the PCM two wires (attached here once again) shows a 2-pin connector for the Oil Pressure switch/Fuel Pump switch but my engine has a 3-pin connector (1st image attached here).
A yet other check: Continuity proved positive between a dark purple wire ( within the main harness in engine compartment) and both two pins in the 12-pins pink connector of the PCM: Black and gray (2nd image attached here).
Is it normal that one wire in the engine compartment corresponds to 2 or 3 wires that all have no color like that in the compartment?
The 4th attachment is for the 3-pin/wire connector of the Oil Pressure switch/Feed Pump switch (tan - gray and pink). This connector used to cause problems to my engine, I replaced it and it was one of the steps that made the engine recover before diving once again into malfunctioning and stalling.
Was this
answer
helpful?
Yes
No
Thursday, July 15th, 2021 AT 2:07 PM
Tiny
YASIRDAHHAM
  • MEMBER
  • 186 POSTS
Additionally dear Steve, I have this important notice here regarding the interaction of (Injection and Coolant Temp Sensor - 1st attachment). My problem might be due to this.

I also believe that there is something wrong with my Coolant Temp Sensor, most probably its wires might need checking same as we did with the Oxygen Sensor wires to PCM. I lately checked another QUAD 4 engine left on the floor in one spare parts garage, there I found that the sensor (that I could never view in my car since it faces the windshield and there is no space to have a look) has a single wire, a green one, the pin is central to the sender unit body, the early connector ( shown here- 2nd attachment). So I have to attach the loose green wire to the pin using a piece of wire attached to the sender unit pin, screwing the sender unit in its place and then attaching the piece of wire to the mother green wire. This is a pale pic of the single centralized pin of the sender unit, I used the mobile but it came blurry.
Was this
answer
helpful?
Yes
No
Thursday, July 15th, 2021 AT 4:07 PM
Tiny
STEVE W.
  • MECHANIC
  • 15,698 POSTS
Having an issue with someone in the seat sounds like a bad ground issue or harness problem. However it may not be under the seat but up under the dash, have her sit in the car and see where her feet touch just to rule out that being an issue. It's also possible that her weight in the vehicle moves the suspension enough that a loose connection in the harness shows up. Long crank times usually indicate a loss of the fuel pump relay signal. The system is somewhat simple in operation. You turn the key and the PCM activates the FP relay for about 2 seconds. This primes the fuel system to bring the pressure up so the injectors will operate. Now you crank the engine and as soon as it starts cranking the oil pressure rises and turns the FP circuit in the switch on, this turns the pump on and the engine runs. The idea behind this is that you don't want the engine to run if it has no oil pressure so it acts as a safety system. However a loss of power or ground to the pump can act the same way. It's even possible that it's a stranger issue where the fuel in the tank is moving around and causing the wiring in the tank itself to move. Not sure of a way to test for that which doesn't involve removing the tank to get at the wiring. You could jumper power directly to the pump and see if anything changed.
The problem with testing continuity is that unless the problem is actually happening at the time it likely won't show up as you test. With no real pattern that is going to be the hard part to deal with. If you had access to a multichannel oscilloscope you could connect it to the various circuits and watch to see which dropped out but that isn't something most DIY (or even many shops) have access to. That was why I suggest using small lights that you can connect to the ignition and fuel power and watch to see if they go off when the problem happens.

The schematic doesn't show the third wire for the oil pressure sender because it only covers the wiring that is used to control the powertrain. The third wire from the oil pressure sensor goes to either a light or a gauge in the dash. As an indicator only it doesn't control anything so it isn't shown. If I posted the instrument wiring it would show the two wires for that system but lack the third one. Just the way the schematics are written.
Was this
answer
helpful?
Yes
No
+1
Thursday, July 15th, 2021 AT 4:24 PM
Tiny
YASIRDAHHAM
  • MEMBER
  • 186 POSTS
I conducted those continuity tests just for the intention of knowing where to attach the 4 loose wires that I have, they became anonymous and loose after my transmission was repaired, we have a hell of stupid and careless mechanics here in Mosul! Also, I would have used an oscilloscope but I am a mechanical engineer who happens to dislike electricity ever since I was in college (31 -35 years ago!), So those pilot lamps serve me right, I viewed some arrangement that I forgot its name, a clip with a light and it is to be attached to each nozzle clip, we don't have them here in Iraq, quite typical! The attached images (first 2 ) shows how that harness became after me taking off the sleeve to check for a shorted wire or cut off may be, I managed to locate 3 cut-off wires, the final 2 shots are for the dashboard taken off for the same reason. Needless to say, your site's help with schematic diagrams helped me a lot and I would have restricted my search for the coded colors only rather than having an exploded view layout like this. As for the fuel pump, I started my attempts with taking the tank down and checking the whole system from start to end including that check valve on top of the engine, nozzles too. My mechanic made additional openings (10 mm dia approximately) in the lower part of the plastic assembly that houses the fuel pump, said it helps the fuel pump to work freely in case the filter there is clogged (which happens a lot).
Was this
answer
helpful?
Yes
No
Friday, July 16th, 2021 AT 8:20 AM
Tiny
YASIRDAHHAM
  • MEMBER
  • 186 POSTS
As for the suspected loose ground wire, I think I can intercept the black wire leading to the fuel tank along with the gray wire( they both go next to the left doors under that carpet-like floor and then they are right under the rear seat, I can reach them in a minute and there I can link a wire to the black negative(ground) wire pinning it to the car body using a tight screw, This cuts a lot of red tape with probing as per this very wire.
Was this
answer
helpful?
Yes
No
Friday, July 16th, 2021 AT 9:04 AM
Tiny
YASIRDAHHAM
  • MEMBER
  • 186 POSTS
And yes, my dear for the 3rd (tan) wire, it goes to the IP through a connector in the rear of the right side of the engine compartment. I traced it and what a connector that one is, G1 may be. The problem with me here is that I have a faulty (Oil Pressure/Fuel Pump control switch), I tried a 2-pin Pressure Switch and it worked as shooting to maximum once I operate the engine, not eased for me to have a right one, so if I just close that threaded socket with a plug like it used to be for years, would that pose any problem? As if dispensing with this "safety arrangement" and letting the fuel pump relay be the only control?
Was this
answer
helpful?
Yes
No
Friday, July 16th, 2021 AT 9:20 AM
Tiny
STEVE W.
  • MECHANIC
  • 15,698 POSTS
The relay isn't on all the time, the relay only turns on during prime, the oil pressure switch then takes over. If you jump the oil pressure terminals you will have the pump on full time. If you leave them open the engine will act like the immobilizer is on and only start and run a couple seconds then shut off because of no fuel. Grounding the black wire to the chassis is fine as that is where it normally grounds, you might want to add an additional ground from the battery negative to the body as well. I have seen times that the body ground failed and caused the pump to be intermittent. That could even be the issue you have where it drops out then reconnects.
Was this
answer
helpful?
Yes
No
Friday, July 16th, 2021 AT 1:01 PM
Tiny
YASIRDAHHAM
  • MEMBER
  • 186 POSTS
You are a great Samaritan my dear friend and I hope that I am not sounding like a talkative client because your feed always reminds me of something that I had to tell but went unremembered. Here, it is about what you mentioned, one by one:
1. "The relay isn't on all the time, the relay only turns on during prime, the oil pressure switch then takes over". Some guy had the 120 gray wire terminated, seems like he didn't sense its essence for making the fuel pump relay on so he made some connection that the fuel pump ceased to work as it should do: It became an always on pump once you turn the Ignition switch on. My electrician restored the connection back and the fuel pump would operate for a brief time and then stop) less than 20 seconds). What I want to bring here 9 and could be of importance for diagnosing) is that sometimes the Ignition switch is turned on but the fuel pump doesn't work, it takes some time like 1-2 minutes (or less, not sure now) before I am to hear the hissing of the pump. It would always sound like a(Timer) is in between, just assimilating the case. This is the first time I be knowing that the Oil Pressure switch is that crucial for operating the fuel pump.
Had I known that before now, I wouldn't have allowed those jerks to make any jumpering or borrowing of live power from a neighboring relay as one day such a trick got the PCM to go very hot. M=y electrician opted to "borrow" power from the Fan relay attaching a wire connecting between one red thick wire of that Fan Relay to pin 87 of the Fuel Pump Relay rather than using the pink wire, pink would experience unexpected loss of power.
Was this
answer
helpful?
Yes
No
Friday, July 16th, 2021 AT 2:08 PM
Tiny
YASIRDAHHAM
  • MEMBER
  • 186 POSTS
Thinking about what you mentioned about the Oil Pressure Switch/Fuel Pump Control Switch, I have no way but to find me a working 3-pins Pressure Switch to let the circuit work as designed. I can't get the Fuel Pump Relay to work unless the pink wire is delivering power! Even if it is a 2-pin Pressure Switch, the Pink wire should be one of the two and guess what? Once I had the original Oil Pressure Switch broken, the pins and connector half got blown off and oil flushed the engine, so how come one be knowing that unless the engine gets off by the same arrangement of deactivating the Fuel Pump relay? I guess this vulnerable design of the Pressure Switch is the main misgiving for losing oil pressure, the oil pump is one hell of a gear pump that doesn't fail quite often, isn't it so?
Was this
answer
helpful?
Yes
No
Friday, July 16th, 2021 AT 3:32 PM
Tiny
STEVE W.
  • MECHANIC
  • 15,698 POSTS
The oil pumps are pretty solid. The main reason they use them for the fuel switch is because of accidents. The idea is that if you get in an accident and the key is on, if the relay was the only thing controlling the fuel it could pump out the entire tank through a broken line because who inside the car is going to think of turning off the key. However the failed pressure switch also acts to preserve the engine, if the switch fails and dumps the oil out, the pump shuts off and all flow stops and the engine doesn't come apart from oil starvation.
In your case it sounds like you might want to get a copy of the factory service manual for your car. It will have all of the wiring and parts diagrams and let you become the master over it. You can also get much of that information online from Alldata. Com or both have one vehicle pay options where you can get the same information we use here for about 20 dollars a year. Might want that for digging through the systems.

Helminc. Com sells the factory books on GM vehicles, they are the OEM publishers for many makes. They are not cheap but if you know the item number and what it looks like you can usually find them on a popular auction site for much less.
There is also a copy of the GM service software out there online as well, if you search for
GM Service Manual v09 you should be able to find it. That is most of the same information the dealers use.
Was this
answer
helpful?
Yes
No
+1
Friday, July 16th, 2021 AT 5:36 PM
Tiny
YASIRDAHHAM
  • MEMBER
  • 186 POSTS
This is a great bouquet of resources, I will dig for it all, priceless indeed! Imagine that my car has only 2 matches in the whole town I live in, yet they are both a 6-cylinder ones. Every time I head for a mechanic here( labeled as " meant for American cars" cause here some are specialized with American makes, others with Japanese, Korean, others with German cars) he would be terrified to see my engine and all at once apologizing saying that this engine is impossible to repair! A curse indeed, I am too old to do it myself, and I still have a timing gear set sent to me from the states but none of the 3 only mechanics of such specialty is willing to replace the set!
Was this
answer
helpful?
Yes
No
Saturday, July 17th, 2021 AT 6:54 AM
Tiny
STEVE W.
  • MECHANIC
  • 15,698 POSTS
That isn't a good thing. However that car was most popular with the v6 in it here, but the 4 cylinder was the base level car in many areas, that engine is fairly common as it was used in multiple models, the 1995 2.3 engine though does have it's issues as it was the only year that engine had twin balance shafts in that size. However most of the rest of it is the same as earlier years.
Was this
answer
helpful?
Yes
No
+1
Saturday, July 17th, 2021 AT 5:57 PM
Tiny
YASIRDAHHAM
  • MEMBER
  • 186 POSTS
I once replaced the original engine that came with the car( from japan via UAE- next to 2003 change of regime such cars "called Manifest cars" flooded Iraq and are still doing till now), it had an irksome rattling vibration that used to make me almost g to sleep when I am awaiting my turn in a long long queue of gasoline. Nobody guessed what it was but a month after buying it a connecting rod broke the cylinder block as I was cruising at 160-170 km/hr. There was no engine like that so the mechanic( seeing this make for the first time in his life) picked an older model of that QUAD4 engine. Another mechanic who knows too much about these cars and engines told me that the new model( they call it the Malibu 2000 model, just a term they use) whose oil pump is some huge screw thing, is disliked here in Mosul because it " breaks a piston frequently". I once again replaced that engine when we were under ISIL control in 2015, there was no engine available but the newer model and it did break a piston due to poor quality gasoline that was the only fuel we had. The part broken was an edge between 2 ring grooves. Right now there is an available engine like that, almost brand new but I am reluctant to use it, my current engine has a burn out gasket and most probably piston rings that lost their resiliency and heat treatment features.
Was this
answer
helpful?
Yes
No
Sunday, July 18th, 2021 AT 2:25 AM

Please login or register to post a reply.