HOME
ASK A QUESTION
REPAIR GUIDES
BECOME A MEMBER
LOG IN
Login with Facebook
OR
Remember me
NOT A MEMBER?
FORGOT PASSWORD?
CONTACT US
PRIVACY POLICY
TERMS AND CONDITIONS
☰
Home
Chevrolet
Silverado
Engine
Wiring
Wiring diagram charging circuit and fuel pump needed
LOUD PELLETIER
MEMBER
2002 CHEVROLET SILVERADO
6.0L
V8
4WD
AUTOMATIC
140,000 MILES
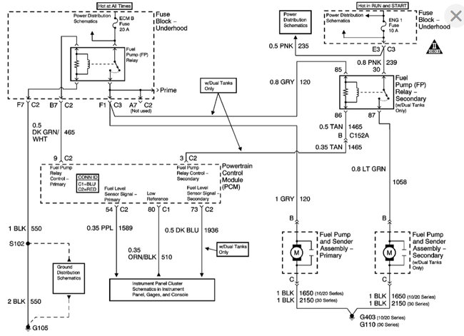
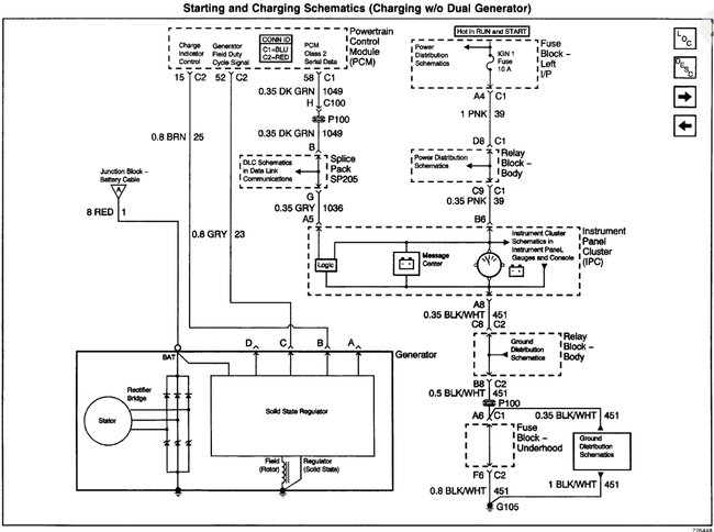
I would like to have the load circuit diagram that includes the fuel pump switch and wiring diagram for the truck listed above.
Tuesday, August 24th, 2021 AT 10:32 AM
1 Reply
SQM
MECHANIC
6,383 POSTS
Hello,
See attached for the wiring schematics for charging system and fuel pump.
https://www.2carpros.com/articles/how-to-check-wiring
Please let me know of any questions.
Thank you.
Images (Click to make bigger)
Was this
answer
helpful?
Yes
No
Tuesday, August 24th, 2021 AT 2:49 PM
Please
login
or
register
to post a reply.
Related Engine Wiring Content
Fuel Pump Wiring?
If You Disconnect The Fuel Pump While Battery Is Hooked Up Will You Have To Retrieve The Check Engine Code And Clear It To Restart Engine?...
Asked by
Mark Blaney
·
24 ANSWERS
22 IMAGES
2003
CHEVROLET SILVERADO
Engine Wiring Diagrams Please
I Have Pulled The Dummy Fuse In The Main Fuse Block Under The Hood But Cant Find The Wire Under The Hood That I Am To Connect To The #1 Post...
Asked by
MrMatty9
·
5 ANSWERS
10 IMAGES
2005
CHEVROLET SILVERADO
Electric Fuel Pump Wiring Schematic
Can I Get A Wiring Schematic For The Four Pin Female Fuel Pump Electrical Connector?
Asked by
rodllvks
·
1 ANSWER
2 IMAGES
1998
CHEVROLET SILVERADO
1999 Chevy Silverado Knock Sensor Wiring
I Replaced Engine In My 1999 Silverado With Engine From 2002 Blazer, Same Vin Identifier W, Vortec 4.3 V6, Two Differences In The Engines...
Asked by
lafstgrl69
·
1 ANSWER
1999
CHEVROLET SILVERADO
1988 Chevrolet Silverado Wire
My Truck Wont Start And When It Does Its Smoking So I Checked Under The Hood And Its The Wire That Says Fusible Link 9 Was Burning And Ended...
Asked by
bbarbo9
·
5 ANSWERS
1988
CHEVROLET SILVERADO
VIEW MORE
Ask a Car Question. It's Free!
How to Use a Test Light
Code Read Retrieval/Clear Mercedes-Benz C230
Spark Plug Replacement Mercedes Benz