Fuel pump wiring?

Tiny
MARK BLANEY
  • MEMBER
  • 2003 CHEVROLET SILVERADO
  • 4.8L
  • V8
  • 4WD
  • 190,000 MILES
If you disconnect the fuel pump while battery is hooked up will you have to retrieve the check engine code and clear it to restart engine? I need the fuel pump wiring
Monday, August 29th, 2016 AT 3:22 PM

24 Replies

Tiny
HMAC300
  • MECHANIC
  • 48,601 POSTS
If engine is running yes if check engine light goes on. you'll need a scanner to remove the code if there is one. However, you will not have to clear the codes in order to start the engine. The vehicle should run if you shut the key off, plug everything back in and then start the engine. Basically the PCM will see the circuit is intact again and the codes will go stored and allow the engine to start.

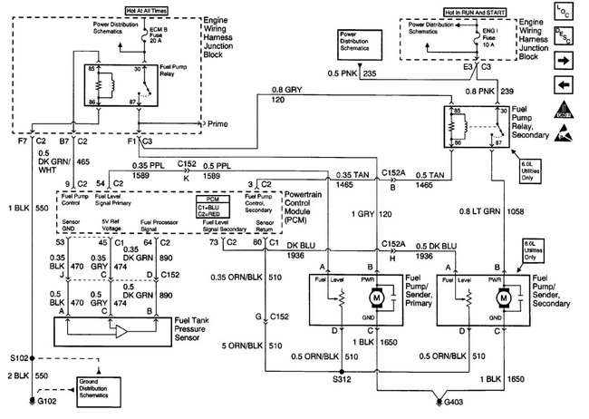
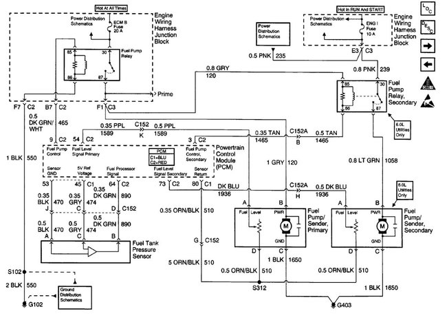
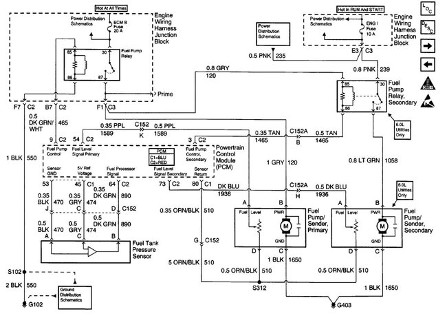
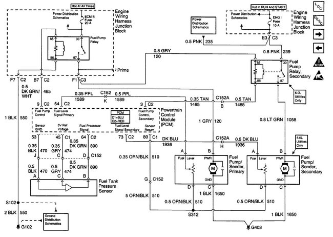
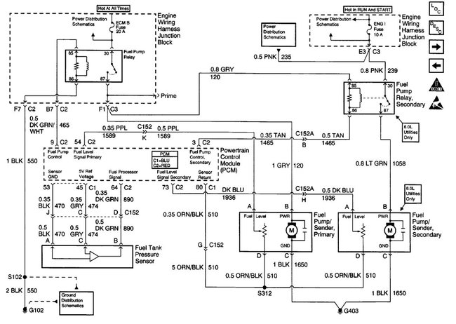
Here are the wiring diagrams requested they are for the fuel pump and engine wiring with a guide to show how you do the testing

https://www.2carpros.com/articles/how-to-check-wiring

Check out the diagrams (Below). Please let us know what you find. We are interested to see what it is.
Was this
answer
helpful?
Yes
No
+5
Monday, August 29th, 2016 AT 3:28 PM
Tiny
ANTHONYVAUGHAN
  • MEMBER
  • 1 POST
  • 2000 CHEVROLET SILVERADO
  • 5.3L
  • V8
  • 4WD
  • MANUAL
  • 90,000 MILES
I can't find a (COMPLETE )Fuel pump diagram for this vehicle any where. Hope you can help.
Was this
answer
helpful?
Yes
No
+1
Tuesday, June 23rd, 2020 AT 5:35 PM (Merged)
Tiny
JDL
  • MECHANIC
  • 16,098 POSTS
This may be the same wiring diagram that you have? For the pump itself, gray wire is voltage, black wire is ground. The other two wires are for dash gage. The coil side of relay, dark green wire with white tracer is voltage from computer. Black wire is constant ground. Here are the complete engine and fuel pump wiring diagrams. Check out the diagrams (Below). Please let us know if you need anything else to get the problem fixed.
Was this
answer
helpful?
Yes
No
+11
Tuesday, June 23rd, 2020 AT 5:36 PM (Merged)
Tiny
SIKNTWISTD
  • MEMBER
  • 1 POST
  • 2003 CHEVROLET SILVERADO
  • 5.4L
  • V8
  • RWD
  • AUTOMATIC
  • 100,000 MILES
I mounted an external pump but then ended up putting an internal pump my question is will the gas flow through the external pump without the pump hooked up or do I have to disconnect it completely
Was this
answer
helpful?
Yes
No
+1
Tuesday, June 23rd, 2020 AT 5:36 PM (Merged)
Tiny
CARADIODOC
  • MECHANIC
  • 34,489 POSTS
Depends on the type of aftermarket pump. Most high pressure pumps use a pair of toothed gears and are pretty restrictive when forcing fuel through them when they aren't running. With a fuel return system with the pressure regulator on the fuel rail on the engine, that will cause stalling due to low fuel pressure when the highest volume is being pumped, which is during coasting.
Was this
answer
helpful?
Yes
No
Tuesday, June 23rd, 2020 AT 5:36 PM (Merged)
Tiny
MDFIELDS21
  • MEMBER
  • 1 POST
  • 2002 CHEVROLET SILVERADO
Engine Performance problem
2002 Chevy Silverado V8 Two Wheel Drive Automatic 168K miles

My truck just randomly died on me in the middle of the road and wouldn't start back immediately. After sitting for about an hour it started up and made it about 3 miles before I was getting a lot of jerking from the engine not getting fuel. It got towed home and sat there for a day. I started it up and it was running rough for a little bit then started running fine. I took the gas cap off and listened to the pump and it sounded like gargling. I suspected maybe that the gas guage broke and I was outta fuel. I put 5 gallons in it and now it runs fine with just a drive up and down the street. The fuel pump is still making that gargling sound instead of the purge sound right before start up. Will the fuel pump roughly work for this long before completely going out? Or is it a possible gas guage issue.
Was this
answer
helpful?
Yes
No
+1
Tuesday, June 23rd, 2020 AT 5:36 PM (Merged)
Tiny
DANAUTHIER
  • MECHANIC
  • 156 POSTS
Yes, the fuel pump may be the issue. The fuel pump and level sending units are replaced as a single componet.
Before replacing your fuel module asmebly check your fuel pressure. If you have a 4.8L, 5.3L, 6.0L or 8.1L your fuell pressure should be 55 - 62 psi with the key on - engine off. If you have a 5.0L or 5.7L the key on - engine off pressure should be 60 - 66 psi. With the gage still attached the pressure should only drop about 5 pounds or so once the key is shut off. If the pressure contiinues to bleed off, check for leaks in the gage, gage connection or fuel lines. IF no external leaks are found, the fuel pressure is bleeding back though the pump and is a symptom of a failing fuel pump.
The noise from the fuel pump also indicates that it may be failing, but some GM fuel pumps can be very nioisey.
Adding fuel when the tank is almost empty may temporarily improve the pump performance. With in the tank pumps the fuel lubricates and cools the pump. If the pump is failing it will heat up, adding the fuel would help cool thepump and make it work a little better for a short time.
All that said, first check fuel pressure to be sure it is correct and holding the presssure.
Let me know what you find and I'll do my best to help.
Dan
Was this
answer
helpful?
Yes
No
+5
Tuesday, June 23rd, 2020 AT 5:36 PM (Merged)
Tiny
QUAGMIRE86
  • MECHANIC
  • 98 POSTS
Yes, check the fuel pressure with a guage. When was the last time your fuel filter had been changed? Also, pull the vacuum line off the fuel pressure regulator and determine if there is fuel in the vacuum line, if so, the diaphram is bad (in the regulator) and needs to be replaced.
Was this
answer
helpful?
Yes
No
+3
Tuesday, June 23rd, 2020 AT 5:36 PM (Merged)
Tiny
14JOHNNYCOPP
  • MEMBER
  • 2 POSTS
  • 2002 CHEVROLET SILVERADO
  • 5.3L
  • V8
  • 2WD
  • AUTOMATIC
  • 160,000 MILES
I was driving and my truck started sputtering, when I gave it gas it kinda backfired and didn't have any power.I made it home tried starting it and it won't start. Could it be the fuel pump
Was this
answer
helpful?
Yes
No
Tuesday, June 23rd, 2020 AT 5:36 PM (Merged)
Tiny
JACOBANDNICKOLAS
  • MECHANIC
  • 110,194 POSTS
It could be. The easiest way to check is to see if there is adequate pressure at the fuel rail. OR, see if it will start a couple seconds using starting fluid. If it does, the problem is fuel related.

Try that and let me know what you find or if you have other questions.
Was this
answer
helpful?
Yes
No
Tuesday, June 23rd, 2020 AT 5:36 PM (Merged)
Tiny
14JOHNNYCOPP
  • MEMBER
  • 2 POSTS
I checked the valve on the fuel rail, barely any pressure. Put a new fuel pump on and all is well, thank you very much?
Was this
answer
helpful?
Yes
No
-1
Tuesday, June 23rd, 2020 AT 5:36 PM (Merged)
Tiny
JACOBANDNICKOLAS
  • MECHANIC
  • 110,194 POSTS
Glad it's fixed. Let us know if you have questions in the future.
Was this
answer
helpful?
Yes
No
Tuesday, June 23rd, 2020 AT 5:36 PM (Merged)
Tiny
JGROUP1
  • MEMBER
  • 1 POST
  • 2002 CHEVROLET SILVERADO
  • V8
  • 2WD
  • AUTOMATIC
  • 101,512 MILES
Is there a restart mechisim for the fuel pump after you run out of gas?
Was this
answer
helpful?
Yes
No
Tuesday, June 23rd, 2020 AT 5:36 PM (Merged)
Tiny
RASMATAZ
  • MECHANIC
  • 75,992 POSTS
No there's no such thing unless its a FORD product called the fuel cut off inertia switch. Try checking the fuel pump relay 1st that checks out-test out the oil pressure sending unit which is responsible to power the pump after it starts up. Be advised that the fuel pump relay only comes On for 2 secs to prime the fuel system when it fires this is where the OPSU goes in.
Was this
answer
helpful?
Yes
No
+1
Tuesday, June 23rd, 2020 AT 5:36 PM (Merged)
Tiny
PAUL2DEBA
  • MEMBER
  • 1 POST
  • 2002 CHEVROLET SILVERADO
  • V8
  • 2WD
  • AUTOMATIC
  • 130,000 MILES
Began checking fuel system because engine does not catch on first try. Nothing drastic, just have to turn it over twice usually. 58 psi with key on, engine off. 50 psi with engine running, but does not hold pressure at all after shut down. Drops immediatly to zero. No indication of fuel leaks noted. Book says possible leaking injector or bad check valve on fuel pump module. Engine seems to run smooth enough mileage ok. No check engine alarms shown. I'm guessing leaking injector would give rougher engine operation, so this seems to leave the fuel pump, but would like any recommendations or advice before I spring for a new pump and do the labor. Thanks
Was this
answer
helpful?
Yes
No
Tuesday, June 23rd, 2020 AT 5:36 PM (Merged)
Tiny
JACOBANDNICKOLAS
  • MECHANIC
  • 110,194 POSTS
Have you checked the regulator? Is there any fuel getting into the vacuum hose to it? Finally, allow the fuel pressure to build, take a pair of vice grips and pinch of the rubber hose to the fuel rail and shut the key. See if the pressure drops. If it does, the problem is most likely the it's the fuel pump. If it loses fuel pressure, it's the regulator.

Let me know what you find.

Joe
Was this
answer
helpful?
Yes
No
-1
Tuesday, June 23rd, 2020 AT 5:36 PM (Merged)
Tiny
BRANDONSTARN123
  • MEMBER
  • 1 POST
  • 2002 CHEVROLET SILVERADO
  • V8
  • 2WD
  • AUTOMATIC
2002 silarod fuel pump wont run
Was this
answer
helpful?
Yes
No
Tuesday, June 23rd, 2020 AT 5:36 PM (Merged)
Tiny
JACOBANDNICKOLAS
  • MECHANIC
  • 110,194 POSTS
Check for power to it. If there is power, replace the pump. Also, check grounds. If there is no power to it, check the fuel pump relay under the hood. See if there is power there.
Was this
answer
helpful?
Yes
No
Tuesday, June 23rd, 2020 AT 5:36 PM (Merged)
Tiny
OUTLAWMOM
  • MEMBER
  • 6 POSTS
  • 1996 CHEVROLET SILVERADO
  • 6 CYL
  • 240,000 MILES
Getting no electricity to gray wire at fuel pump. Where does the wire go?
Was this
answer
helpful?
Yes
No
Thursday, November 26th, 2020 AT 7:51 AM (Merged)
Tiny
WRENCHTECH
  • MECHANIC
  • 20,761 POSTS
How are you testing this? It only powers for two seconds when the key is first turned on and resumes when the computer see and RPM signal from cranking.
Was this
answer
helpful?
Yes
No
-1
Thursday, November 26th, 2020 AT 7:51 AM (Merged)

Please login or register to post a reply.