Wednesday, March 17th, 2021 AT 11:30 PM
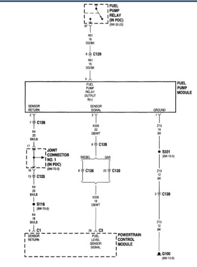
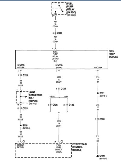
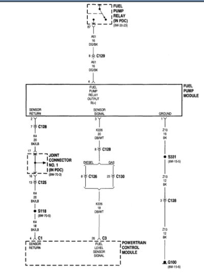
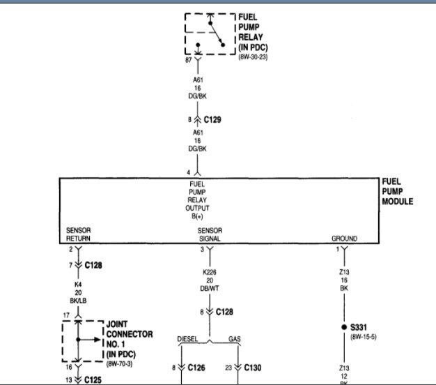
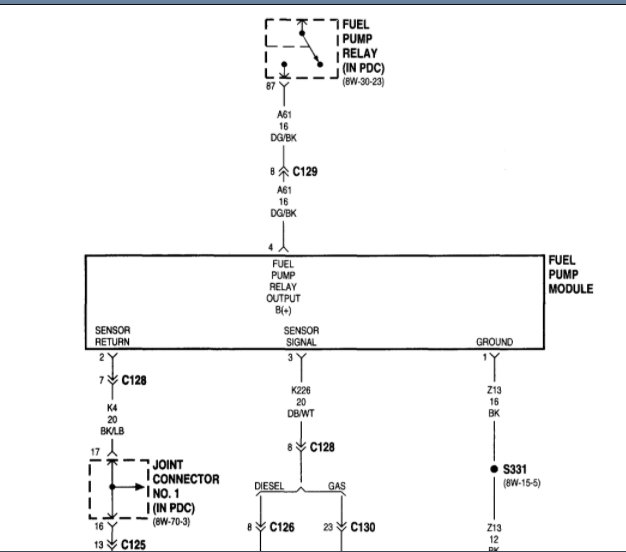
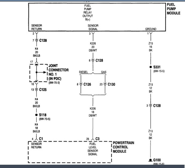
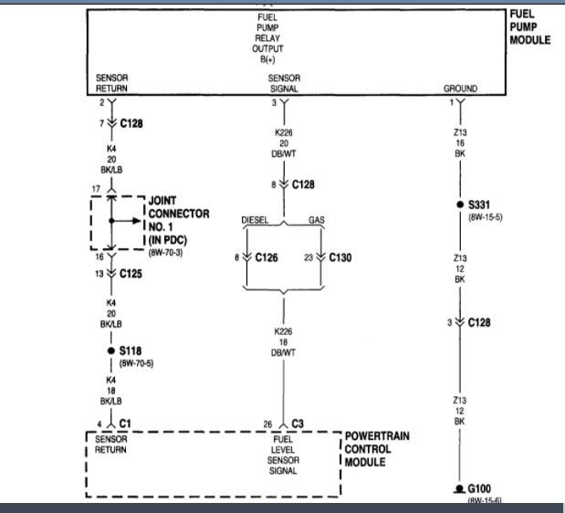
Two weeks ago I replaced the transmission and she ran great, a week later out of the blue it started sputtering and backfiring, it progressively got worse each day but does not have a check engine light and not throwing any codes. Around the fourth day it wouldn't start only cranks. I replaced the fuel pump today and no change. When I turn the key on none of my gages move and the fuel pump doesn't come on. I had someone check to see if it's getting gas in the lines and it is not. I'm lost I don't know what the problem. Could be can you please help me. Thank you








