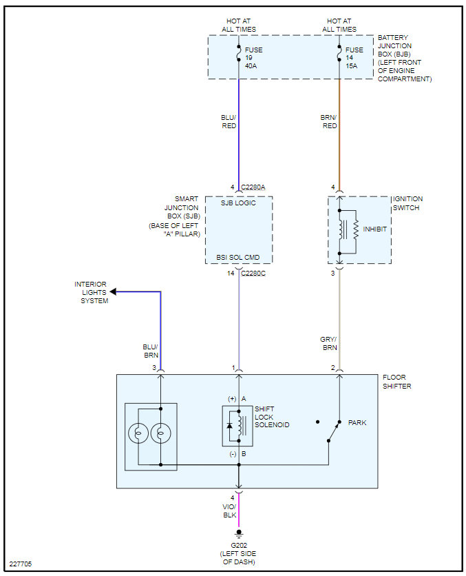
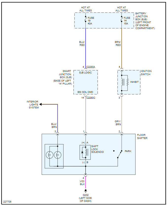
Performed scanner and no DTC's. Cleared the codes anyway, disconnected negative battery cable for two hours and still no crank. I noticed a loose blue wire around the shifter but can't seem to unlock the connector where the loose wire is. Four terminal grey connector, orange red, black, and the blue wire is broke loose.
Just recently replaced positive battery cable from solenoid to battery post and it was too short. I added some metal to the battery terminal to make up the length and for the last week I have a battery icon light stating to check charging system. The reason I'm bringing this issue is for when replacing the power steering pump AutoZone gave me a faulty serpentine belt that was too short. I replaced the tight belt an inch too short. So I don't know. Maybe a loose ground wire or the blue wire that needs attention or the dreaded transmission control module or a blown fuse, vehicle speed sensor. I'm not privy to Fords with side mounted four bangers. So much help would be appreciated from this website that is the best informative website ever I've come across. Thank you.
Thursday, January 21st, 2021 AT 3:03 PM




