Traction control light stays on

Tiny
CAVALIERDRIVER141
  • MEMBER
  • 2002 CADILLAC DEVILLE
  • V8
  • 42,000 MILES
My traction control light stays on.
Saturday, April 11th, 2020 AT 9:48 PM

4 Replies

Tiny
JACOBANDNICKOLAS
  • MECHANIC
  • 110,192 POSTS
Hi,

Is the ABS light also staying on? If it is, chances are the two are related. Often times, a faulty wheel speed sensor will turn the traction control light on. First, let me know if it is both lights staying on. If it is, i need you to check to see if there is an issue with one of the wheel speed sensors. If only the tract control light stays on, you will need to have the computer scanned to retrieve specific trouble codes. Often times a parts store will do it for free.

If both are on, follow this link to determine if it is a wheel speed sensor or have the computer scanned.

https://www.2carpros.com/articles/abs-wheel-speed-sensor-test

Here are a couple links to help with testing:

https://www.2carpros.com/articles/how-to-use-a-voltmeter

https://www.2carpros.com/articles/how-to-check-wiring

______________________________________________________

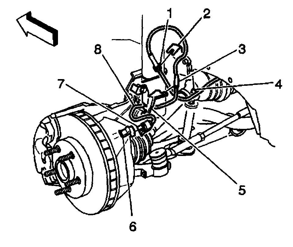
If you look at the pics below, pic 1 shows the location of front wheel sensors and pic 2 is of the rear.

If you determine one is bad, here is a link that shows in general how one is replaced:

https://www.2carpros.com/articles/how-to-replace-an-abs-wheel-speed-sensor

______________________________________________________

Here are the directions specific to your vehicle:

Left front

2002 Cadillac DeVille V8-4.6L VIN Y
Wheel Speed Sensor Jumper Harness Replacement - Front (Left)
Vehicle Sensors and Switches Sensors and Switches - Brakes and Traction Control Wheel Speed Sensor Service and Repair Procedures Wheel Speed Sensor Jumper Harness Replacement - Front (Left)
WHEEL SPEED SENSOR JUMPER HARNESS REPLACEMENT - FRONT (LEFT)
Wheel Speed Sensor Jumper Harness Replacement - Front (Left)

Removal Procedure

Important: The wheel speed sensor wiring is included in the engine harness. The wiring between the wheel speed sensor and the heat shrink sealed splices is high-flex cable and must not be repaired or spliced. This procedure replaces the high-flex cable with a jumper harness from a supplied repair kit.

pic 3

1. Turn OFF the ignition.
2. Raise the vehicle. Refer to Vehicle Lifting.
3. Remove the left front wheel.
4. Remove the wheel speed sensor connector (7) from the wheel speed sensor (6).
5. Remove the harness grommet (3) from the strut bracket (5).
6. Remove the harness grommet (1) from the rail bracket (2).
7. Remove the harness clip (4) from the rail bracket (2).
8. Route the wheel speed sensor wiring (8) through the top of the engine compartment.
9. Lower the vehicle. Refer to Vehicle Lifting.

pic 4

10. Remove the air cleaner.
11. Cut the engine harness conduit (1) to locate the 2 heat shrink sealed splices.

Installation Procedure

pic 5

1. Replace the wheel speed sensor jumper harness.
2. Route the wheel speed sensor jumper (1) through the engine compartment to the wheel well.
3. Install the air cleaner.

pic 6

4. Raise the vehicle. Refer to Vehicle Lifting.
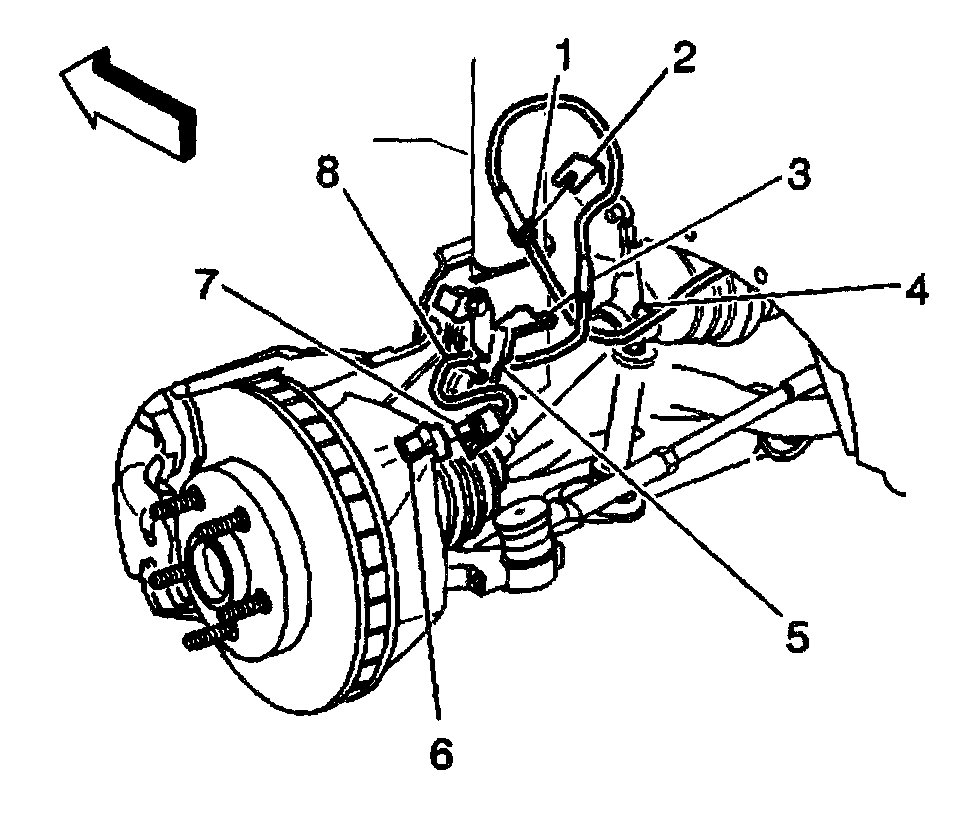
5. Install the wheel speed sensor connector (7) to the wheel speed sensor (6).
6. Install the harness grommet (3) to the strut bracket (5).
7. Install the harness grommet (1) to the rail bracket (2).
8. Install the harness clip (4) the rail bracket (2).
9. Install the left front wheel.
10. Lower the vehicle. Refer to Vehicle Lifting.
11. Perform the ABS Diagnostic System Check.

_____________________________________________

Right Front

2002 Cadillac DeVille V8-4.6L VIN Y
Wheel Speed Sensor Jumper Harness Replacement - Front (Right)
Vehicle Sensors and Switches Sensors and Switches - Brakes and Traction Control Wheel Speed Sensor Service and Repair Procedures Wheel Speed Sensor Jumper Harness Replacement - Front (Right)
WHEEL SPEED SENSOR JUMPER HARNESS REPLACEMENT - FRONT (RIGHT)
Wheel Speed Sensor Jumper Harness Replacement - Front (Right)

Removal Procedure

Important: The wheel speed sensor wiring is included in the engine harness. The wiring between the wheel speed sensor and the heat shrink sealed splices is high-flex cable and must not be repaired or spliced. This procedure replaces the high-flex cable with a jumper harness from a supplied repair kit.

pic 7

1. Turn OFF the ignition.
2. Raise the vehicle. Refer to Vehicle Lifting.
3. Remove the right front wheel.
4. Remove the wheel speed sensor connector (7) from the wheel speed sensor (6).
5. Remove the harness grommet (3) from the strut bracket (5).
6. Remove the harness grommet (1) from the rail bracket (2).
7. Remove the harness clip (4) from the rail bracket(2).
8. Lower the vehicle.
9. Remove the wiring harness from the retainer at the front engine cover,
10. Pull the harness upward to access the conduit.
11. Cut the engine harness conduit to locate the heat shrink sealed splices.

Installation Procedure

pic 8

1. Replace the wheel speed sensor jumper harness.
2. Route the wheel speed sensor jumper (4) through the engine compartment to the wheel well.
3. Install the wheel speed sensor connector (7) to the wheel speed sensor (6).
4. Install the harness grommet (3) to the strut bracket (5).
5. Install the harness grommet (1) to the rail bracket (2).
6. Install the harness clip (4) to the rail bracket (2).
7. Install the right front wheel.
8. Lower the vehicle. Refer to Vehicle Lifting.
9. Perform the ABS Diagnostic System Check.

___________________________________________________

Rear:

2002 Cadillac DeVille V8-4.6L VIN Y
Wheel Speed Sensor Replacement -Rear (W/FE7)
Vehicle Sensors and Switches Sensors and Switches - Brakes and Traction Control Wheel Speed Sensor Service and Repair Procedures Wheel Speed Sensor Replacement -Rear (W/FE7)
WHEEL SPEED SENSOR REPLACEMENT -REAR (W/FE7)
Wheel Speed Sensor Replacement -Rear (w/FE7)

Tools Required
- J 39200 Digital Multimeter
- J 44252 ABS Sensor Installer

Removal Procedure

pic 9

1. Turn OFF the ignition.
2. Raise the vehicle. Refer to Vehicle Lifting.
3. Remove the rear wheel.
4. Remove the wheel speed sensor connector (1) from the wheel speed sensor (2).

Important: Do not reuse the wheel speed sensor after it has been removed.

5. Remove and discard the wheel speed sensor (2).

Installation Procedure

Important: The connector of the wheel speed sensor must point toward the brake caliper.

pic 10

1. Insert the wheel speed sensor (1) onto the hub assembly.
2. Install the ring (2) of the J 44252 ABS sensor installer onto the wheel speed sensor.

pic 11

3. Insert the J 44252 ABS sensor installer (1) onto the wheel speed sensor (3).
4. Pull the J 44252 ABS sensor installer (1) to seat the wheel speed sensor (3).

pic 12

5. Test the output of the wheel speed sensor.
5.1. Connect the J 39200 digital multimeter to the wheel speed sensor connector.
5.2. Set the J 39200 digital multimeter to AC voltage.

Important: For a proper wheel speed sensor signal, the AC voltage will measure greater than 100 mV while the wheel is spinning.

5.3. By hand, spin the wheel.
6. Install the wheel speed sensor connector (1) to the wheel speed sensor.
7. Install the rear wheel.
8. Lower the vehicle. Refer to Vehicle Lifting.

_______________________________________________

I hope something here is helpful. Let me know if you have other questions.

Take care,
Joe
Was this
answer
helpful?
Yes
No
+2
Saturday, April 11th, 2020 AT 10:12 PM
Tiny
CAVALIERDRIVER141
  • MEMBER
  • 3 POSTS
Thank you. I will go to my mechanic Monday. Koo
Was this
answer
helpful?
Yes
No
Saturday, April 11th, 2020 AT 10:22 PM
Tiny
JACOBANDNICKOLAS
  • MECHANIC
  • 110,192 POSTS
By any chance, is the ABS light staying on as well? If it is, just for the heck of it, make sure the brake fluid level is full in the master cylinder reservoir.

Let me know. Also, Happy Easter.

Joe
Was this
answer
helpful?
Yes
No
Saturday, April 11th, 2020 AT 10:58 PM
Tiny
CAVALIERDRIVER141
  • MEMBER
  • 3 POSTS
Thank you, for your help will have to bring my Cadillac to Brian at Exxon Monday. Have a Happy Easter! Sincerely, Robert Butler.
Was this
answer
helpful?
Yes
No
Monday, April 13th, 2020 AT 9:31 AM

Please login or register to post a reply.