Hello - darrylb5
Okay. . ..let's do a summary so we are on the same page.
2001 Toyota Camry, LE, 4 door, 2.2L Automatic about 150,000 miles.
1. You have no tail lights.
a. You checked power to the fuse and it was good.
i. You said you had power to the fuse. . ..but you didn't say if power was on both sides of the fuse. Was it?
b. You replaced the fuse or fuses in the car.
1. Which ones did you replace?
2. I would like you to check the TAIL fuse and the GAUGE fuse and the ALT fuse.
c. No power to the tail lights.
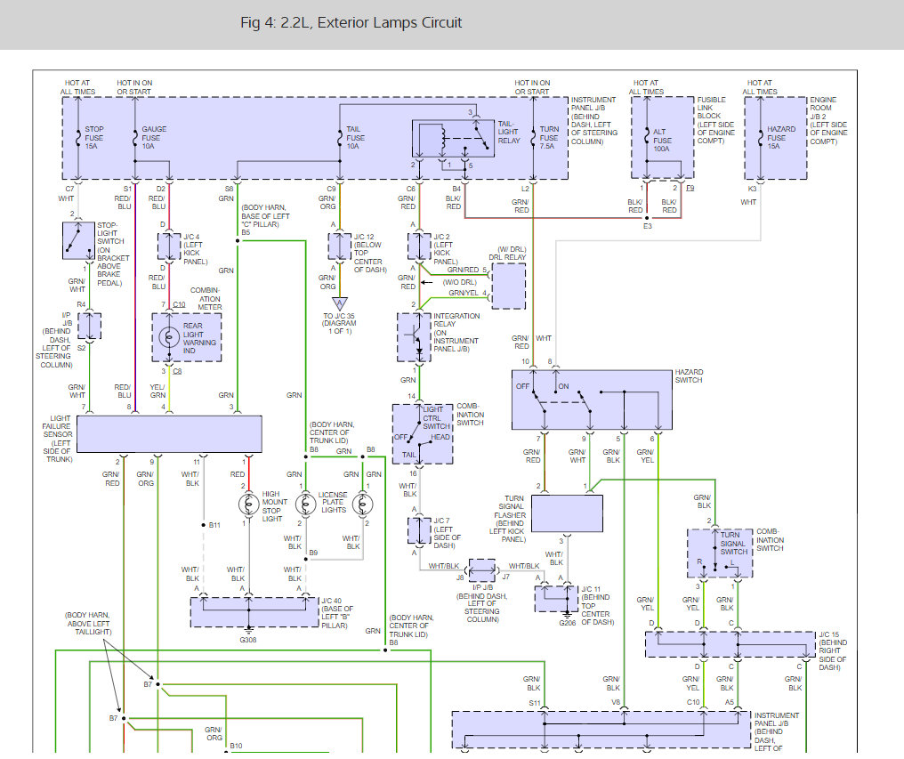
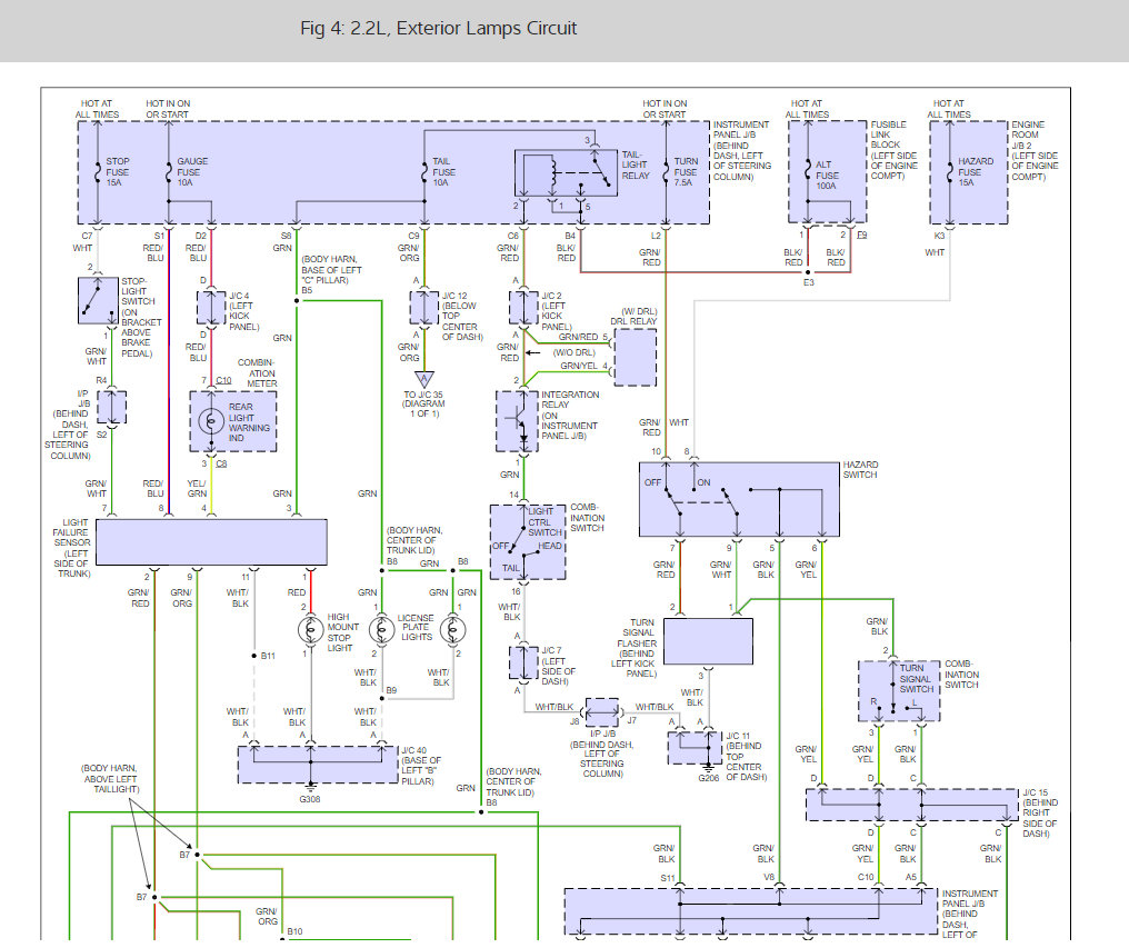
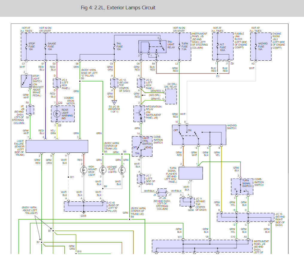
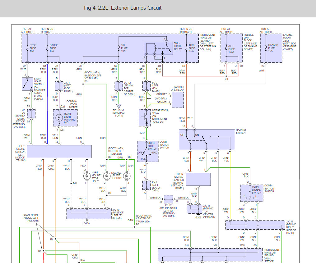
i. Did you have the ignition switch on when you checked?. . .. . .I have attached how the circuit works.
d. You ran a wire from the tail lights to the fuse box - lights still didn't work.
i. Again, did you have the ignition on?
ii. Also the wire at the lights is Green/orange but at the fuse box etc is a different color.
e. Which side of the fuse did you put the wire on? You have power to the fuse. . ..do you have power on the other side of the fuse?
f. Lights work to another power source. . ..
g. Makes a clicking noise like a relay.
i. There are a few relays that play in the lights.
1. Integration Relay
2. Tail Light Relay
3. Head Relay
h. You swapped the relays around and there was no difference.
i. Which means the tail lights still do not work?
2. Brake lights and turn signals work okay.
3. Dash light for the "Drive Indicator" doesn't work when in drive - all other positions work.
4. The license plate lights and side lights were working but now are not.
a. You said they are no longer working after whatever I did yesterday. Are you talking about when you moved the relays around?
b. When you move them back to the original position do these work again?
Okay, if you would read through and answer the questions as you see them.
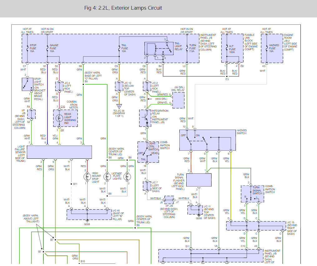
I have also attached info on the actual tail lamp operation. As you read it you should be able to check electrical circuits where it says it flows from and to. It is different with no ignition on and with ignition on.
Last I have attached the troubleshooting for the lighting system.
How to test the Head relay
How to test the tail relay.
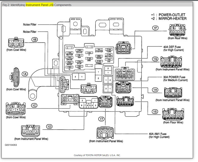
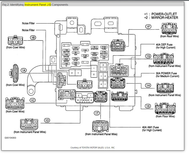
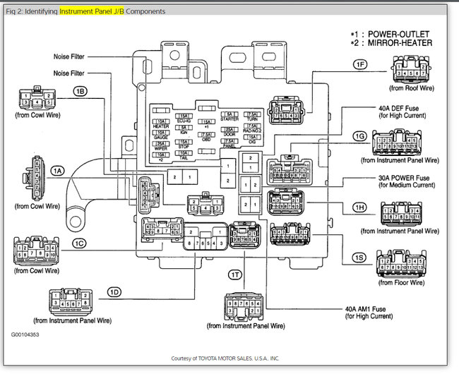
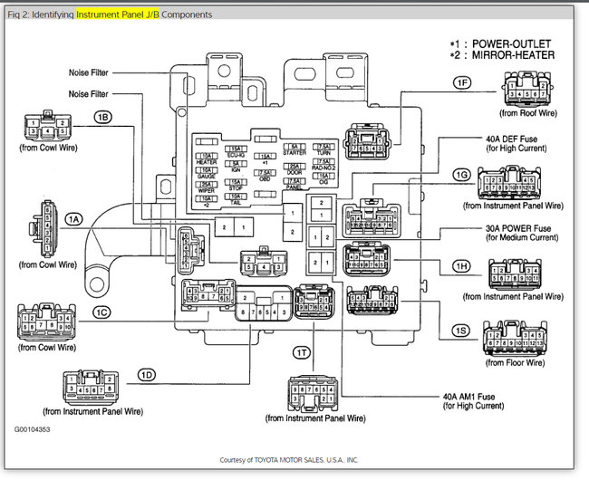
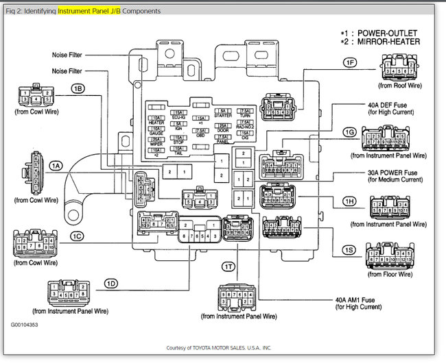
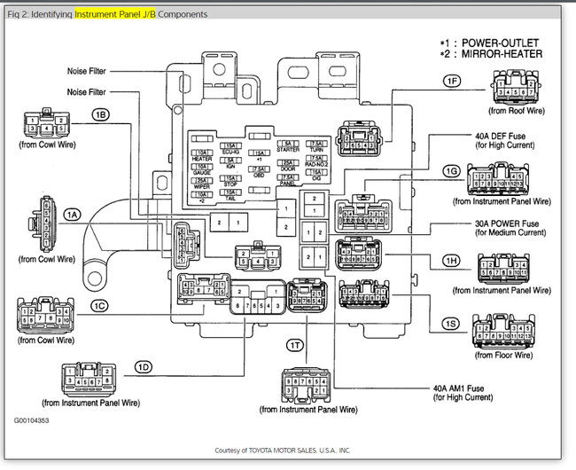
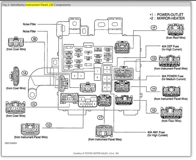
I don't show a test for the Integration relay but put a pic of where it is.
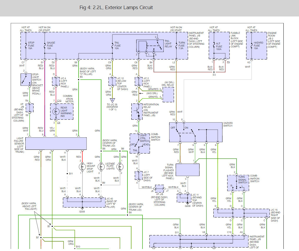
Lamp Control Module Description and Operation
SYSTEM OUTLINE
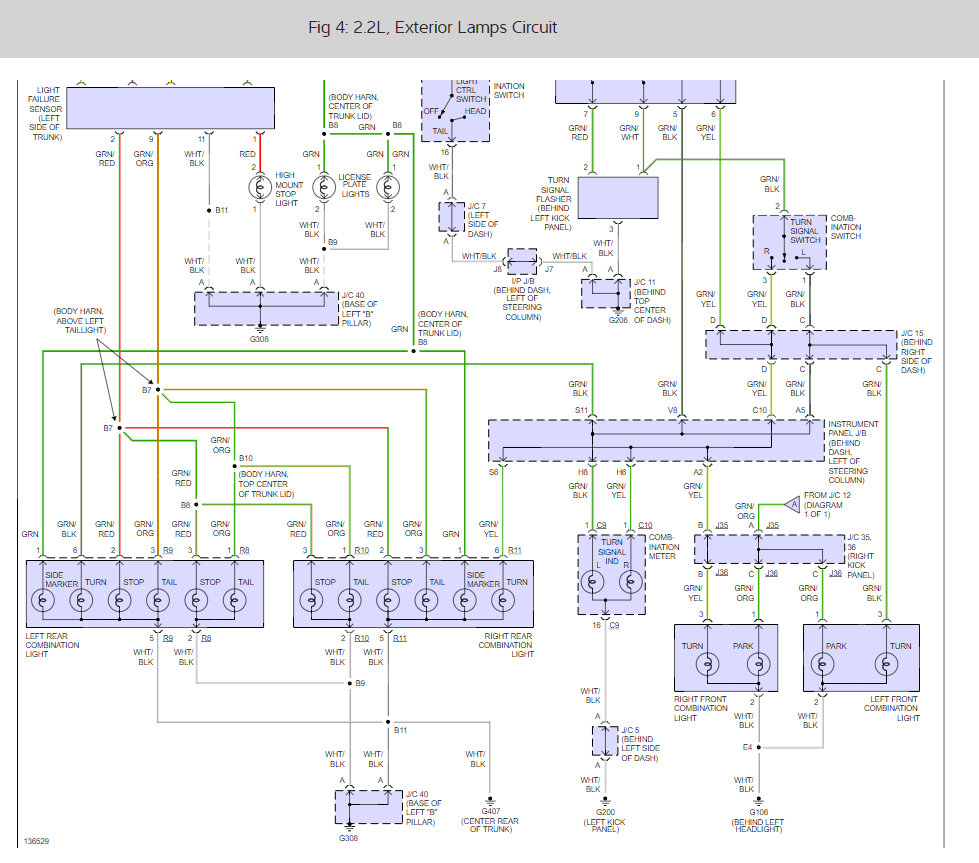
With the ignition SW turned on, the current flows to TERMINAL 7 of the integration relay through GAUGE fuse.
Voltage is applied at all times to TERMINAL (C) 2 of the integration relay through the taillight relay coil side, and to
TERMINAL (C) 3 through the HEAD relay coil side (w/o daytime running light) or through the daytime running light relay (Main) (w/ daytime running light].
NORMAL LIGHTING OPERATION With the light control SW turned to TAIL position, a signal is input into TERMINAL (C) 1 of the integration relay Due to this signal, the current flowing to TERMINAL (C) 2 of the relay flows to TERMINAL (C) 1 to TERMINAL 14 of the light control SW to TERMINAL 16 to GROUND and taillight relay causes taillights to turn on. With the light control SW turned to HEAD position, a signal is input into TERMINALS (C) 1 and (C) 4 of the integration relay. Due to this signal, the current flowing to TERMINAL (C) 3 of the relay flows to TERMINAL (C) 4 to TERMINAL 13 of the light control SW to TERMINAL 16 to GROUND in the headlight circuit, and causes taillight and HEAD relay to turn the lights on. The taillight circuit is same as above.
LIGHT AUTO TURN OFF OPERATION With light on and ignition SW turned off (Input signal goes to TERMINAL 7 of the relay), when the driver's door is opened (Input signal goes to TERMINAL 6 of the relay), the relay operates and the current is cut off which flows from TERMINAL (C) 2 of the relay to TERMINAL (C) 1 In taillight circuit and from TERMINAL (C) 3 to TERMINAL (C) 4 in headlight circuit. As a result, all lights are turned off automatically.
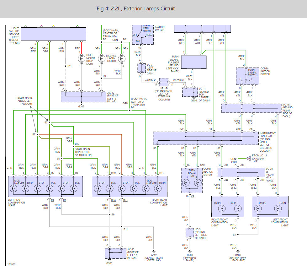
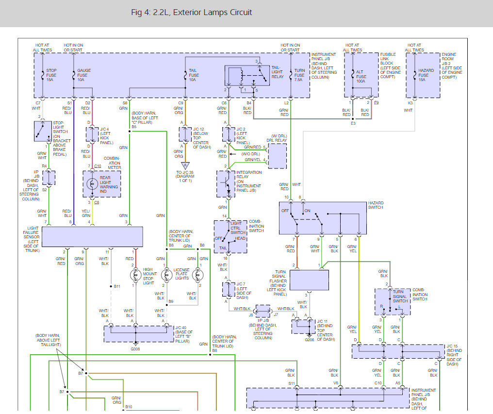
Tail Lamp Description and Operation
Description and Operation
Notes
SYSTEM OUTLINE
When the light control SW is turned to TAIL or HEAD position. The current flows to TERMINAL 3 of the light failure sensor through the TAIL fuse.
When the ignition SW is turned on, the current flows from the GAUGE fuse to TERMINAL 6 of the light failure sensor, and also flows through the rear lights warning light to TERMINAL 4 of the light failure sensor.
TAILLIGHT DISCONNECTION WARNING
With the ignition SW on and the light control SW turned to TAIL or HEAD position, if the taillight circuit is open, the light failure sensor detects the failure by the change in current flowing from TERMINAL 3 of the light failure sensor to TERMINAL 9, and the warning circuit of the light failure sensor is activated.
As a result, the current flows from TERMINAL 4 of the light failure sensor to TERMINAL 11 to GROUND and turns the rear lights warning light on, which remains on until the light control SW is turned off




Monday, December 15th, 2008 AT 11:17 PM