Starting Issue?

Tiny
TURBOTAIL
  • MEMBER
  • 2000 CHEVROLET S-10
  • 2.2L
  • 4 CYL
  • 2WD
  • MANUAL
  • 100,000 MILES
Battery charged will not turn over. My vehicle listed above has a good battery, and I need to trouble shoot from there. Can you help with something to check?
Saturday, May 6th, 2023 AT 5:48 PM

1 Reply

Tiny
STEVE W.
  • MECHANIC
  • 15,616 POSTS
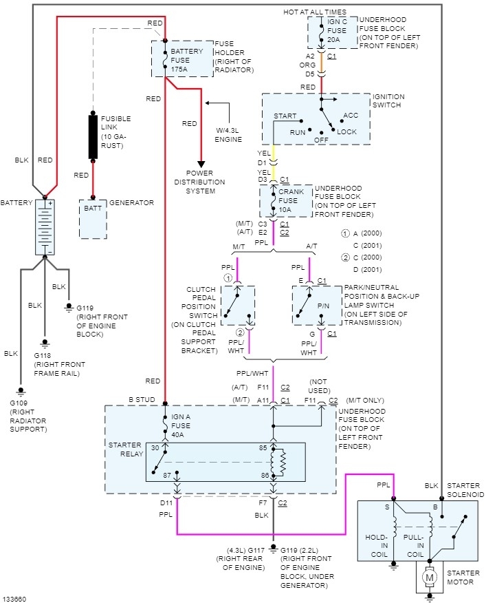
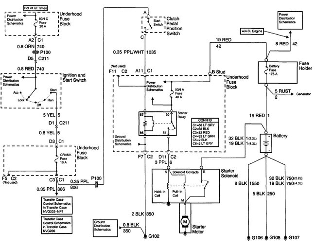
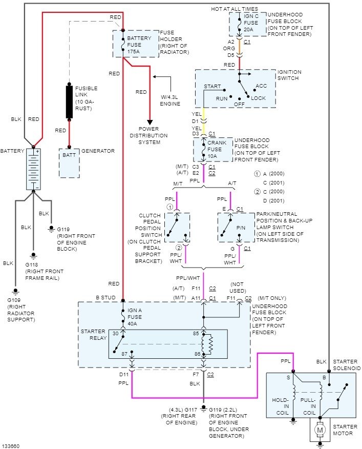
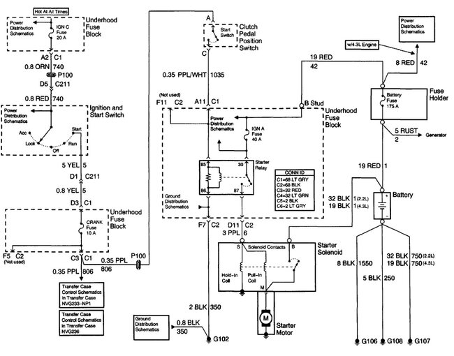
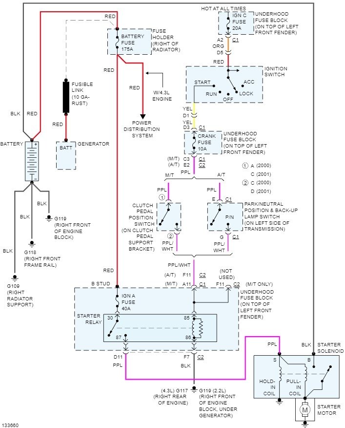
Grab a cheap test light and let's test some things. Attached are the OE and redrawn diagrams. Make sure the truck is in neutral.

https://www.2carpros.com/articles/how-to-use-a-test-light-circuit-tester

https://www.2carpros.com/articles/how-to-check-a-car-fuse

First connect the test light to a good ground and go to the fuse box under the hood. Test ignition C fuse it should have power at both pins. next move to the crank fuse in the same box and have someone hold the key in start, test that fuse. it should light the light on both tabs. If these check out go to the start relay in the same box. This testing will show if the issue is the clutch switch or the wiring on that side or if it's from the relay to the starter.
Remove the relay. Connect the test light to battery ground and gently touch the probe to the relay socket terminal 85 and with the clutch pedal pushed in turn the key to start, the light should come on. If it does you know that power is making it through the system and to the relay. That side is OK. Now touch the probe to terminal 30, that is constant power so the light should come on. If those work the issue is the relay, starter or the wiring between them. So, the next test is easy. Take a wire and jump between terminals 30 and 87, the starter should try to turn the engine over. If it does then one more test, connect the test light to battery power and touch terminal 86 in the socket. That is a ground, if the light comes on, replace the starter relay. If it doesn't the ground is bad, and it is a simple ground at the front of the engine block. If the starter didn't turn then remove and clean both battery cables at both ends, then go to the starter and use a wire to jumper between the large battery feed and the S terminal on the solenoid, does the starter work now? No- bad starter, yes, the S wire between the relay and starter is bad.
Was this
answer
helpful?
Yes
No
Saturday, May 6th, 2023 AT 8:03 PM

Please login or register to post a reply.