Where is the starter located for replacement?

Tiny
WAYNE IRVIN
  • MEMBER
  • 1996 CHEVROLET SILVERADO
  • 5.0L
  • V8
  • 2WD
  • AUTOMATIC
  • 125,000 MILES
Need to replace relay where it is located?
Thursday, February 3rd, 2022 AT 1:10 AM

1 Reply

Tiny
JACOBANDNICKOLAS
  • MECHANIC
  • 110,192 POSTS
Hi,

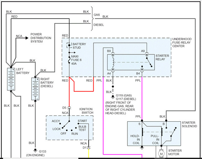
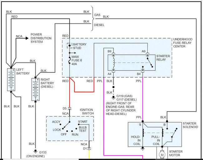
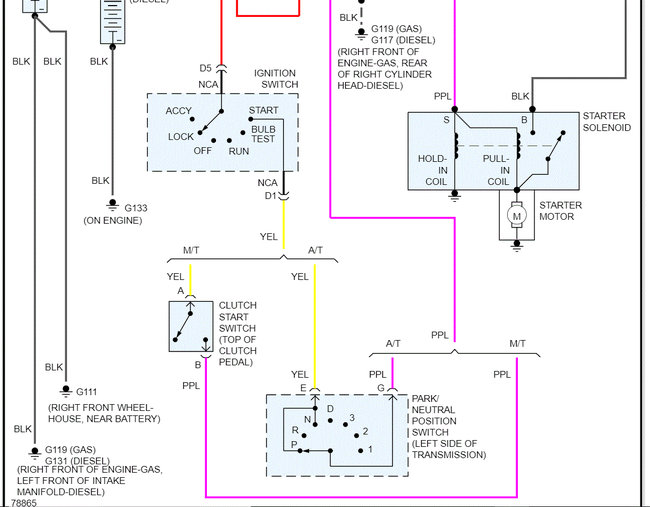
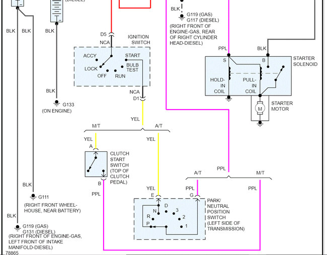
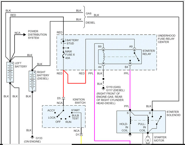
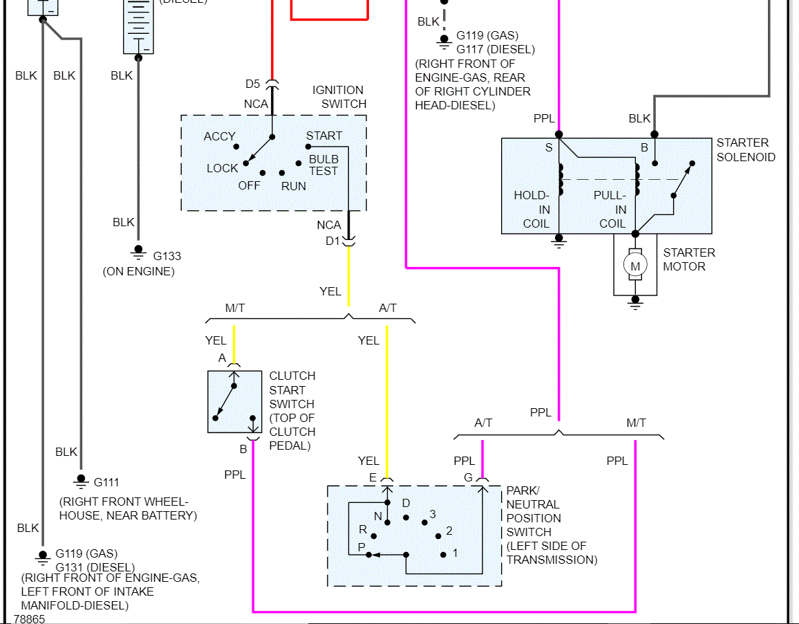
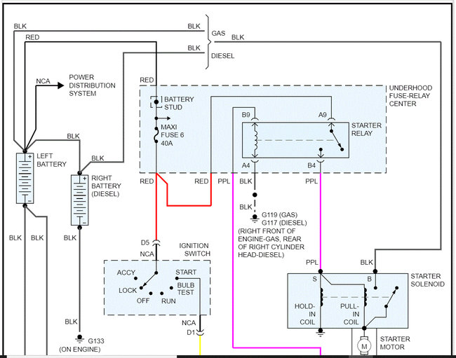
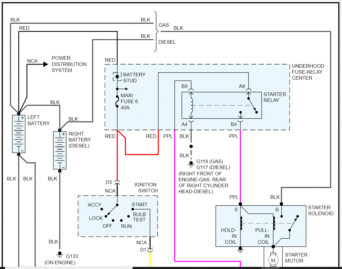
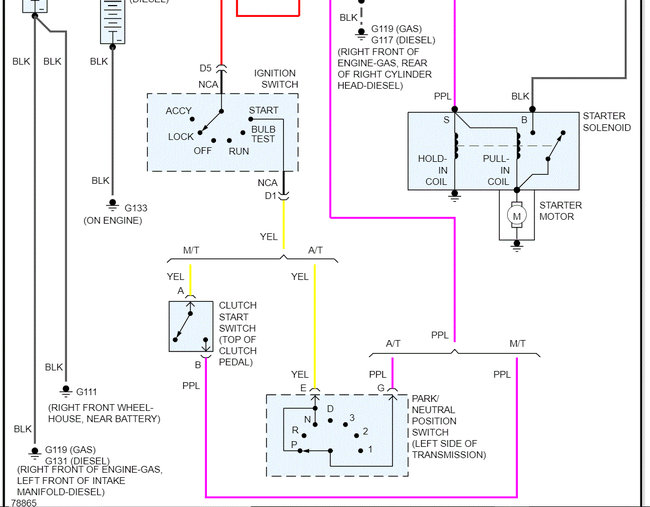
The starter relay will be located in the under-hood fuse/relay box. If you look at the two pics below, that is the wiring schematic for the starter circuit. I had to cut it in half to make it readable for you, but I did overlap the two so you can follow from one to the next.

Also, if you are having starter issues, take a look through this link. You may find it helpful.

https://www.2carpros.com/articles/starter-not-working-repair

I looked in my manual for the specific location of the relay and it isn't indicated. However, there should be a label on the underside of the fuse box indicating what each component is for.

If you suspect a problem with the relay, switch it with one that has the same part number. If there isn't one, here is a link that explains how to test a relay.

https://www.2carpros.com/articles/how-to-check-an-electrical-relay-and-wiring-control-circuit

Let me know what is happening. Hopefully, I'll be able to point you in the right direction.

Take care,

Joe

See pics below.
Was this
answer
helpful?
Yes
No
Thursday, February 3rd, 2022 AT 6:55 PM

Please login or register to post a reply.