Sunday, July 18th, 2021 AT 5:07 PM
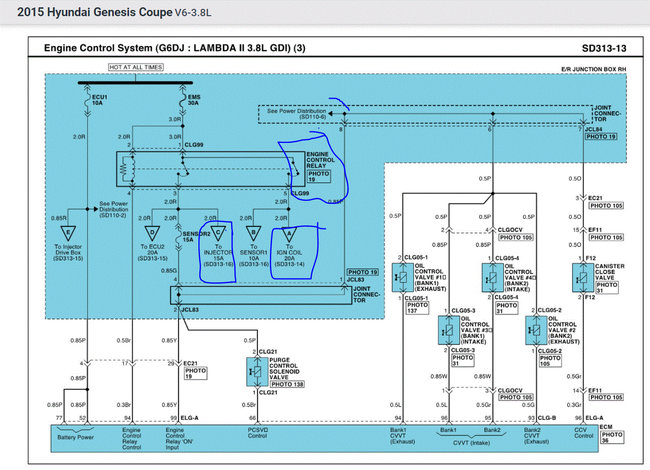
Vehicle listed above is a Genesis Coupe 3.8. It stalled a few days ago, started and stalled again and eventually left me in limp mode shortly thereafter and now it will only start and then immediately shut off like ignition is being cut. Initial codes thrown were P0560, 0638, 2106, and 2110. Mechanic replaced crank sensor with an aftermarket sensor prior to all of this. I cleaned throttle body and ended up replacing with a new one to no avail. I can see the RPMs on the tachometer move when cranking so I believe the CPS is sending a signal. Cam position sensors have also been checked. Codes were cleared and now the only one that comes up is the 0560 code. Checked spark with a light and the only time the light lights up is when the engine briefly starts before shutting off. It doesn't light up when cranking. For example; when attempting to start the light will flash briefly one time when if fires, but if I continue the crank the light doesn't light up anymore. It's like this on all cylinders. Thought it might be aftermarket remote start messing ignition signal up so I traced wires and removed the device, but didn't help. Any ideas would be appreciated. Thanks!


















