Sliding door not working properly

Tiny
DIVIDES
  • MEMBER
  • 2001 CHRYSLER TOWN AND COUNTRY
  • V6
  • 2WD
  • AUTOMATIC
  • 110,000 MILES
As you see in the video once you press the button inside the sliding door unlatches but does not slide open. I then can manually open it all the way and hit the button and it will close fine, this happens every-time. Other door works fine. Any ideas?
Wednesday, June 2nd, 2021 AT 4:41 PM

2 Replies

Tiny
DIVIDES
  • MEMBER
  • 954 POSTS
Sorry.
Was this
answer
helpful?
Yes
No
Wednesday, June 2nd, 2021 AT 4:50 PM
Tiny
JACOBANDNICKOLAS
  • MECHANIC
  • 110,192 POSTS
Hi,

I couldn't tell in the video, but when you select open, is the motor running and not moving the door, or does nothing happen?

The first thing I suggest is to disconnect the battery for approx five minutes so the module can reset itself. If you look at pic 1 below, it shows possible causes for not opening/closing.

If that does nothing, then I suggest inspecting the wiring at the sliding door module. See pic 2. Make sure nothing is disconnected or damaged at the motor or the module.

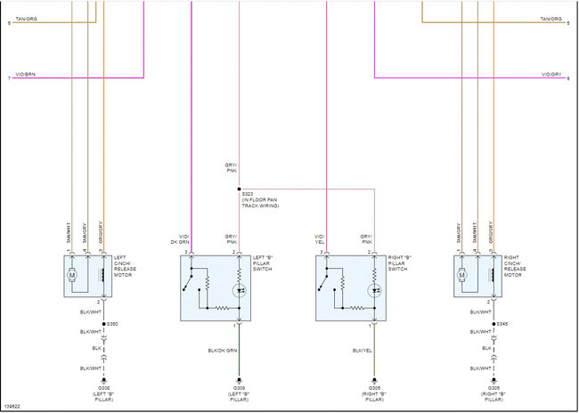
If that checks good, we need to check the tan wire with a black tracer at the sliding door motor for power. I attached the entire wiring schematic below for your review. I highlighted the open and the close power supplies to the motor from the control module.

I believe from watching the video, it is the passenger side. That is the side I highlighted and is shown specifically in the last two pics.

Here is a link you may find helpful:

https://www.2carpros.com/articles/how-to-check-wiring

Let me know what you find or if you have other questions.

Take care,

Joe

See pics below.
Was this
answer
helpful?
Yes
No
Wednesday, June 2nd, 2021 AT 7:11 PM

Please login or register to post a reply.