Scan tool will not see ECU No Communication

Tiny
ANDRIN ATEM
  • MEMBER
  • 2005 NISSAN MURANO
  • 3.5L
  • V6
  • 4WD
  • AUTOMATIC
  • 75,866 MILES
When I scan my car I won't find the engine codes the ECU is suppose to present, it won't find the ECU at, but the car starts and the service engine is also. Though I got p1726 throttle electronic body. So I got loss of engine power, and the car won't change gear, when put on drive it drives just on one gear, and engine power loss. Basically 2 measure questions. Why does it drive on one gear? Could it be because I got a bad throttle position sensor. Why does my Autel Maxisys pro won't find ECU during auto scanning?
Tuesday, April 7th, 2020 AT 5:55 PM

7 Replies

Tiny
JACOBANDNICKOLAS
  • MECHANIC
  • 110,192 POSTS
Hi,

When you say a scanner doesn't connect, does it even power up the scanner? If it isn't connecting at all, the first thing we need to determine is if there is power to it. You can check with a simple test light or volt meter.

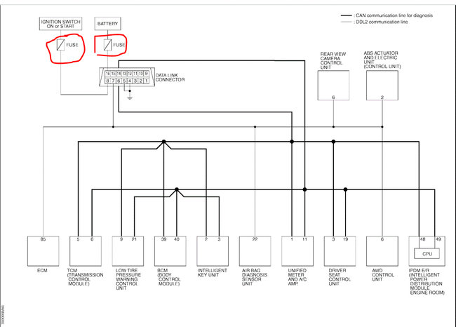
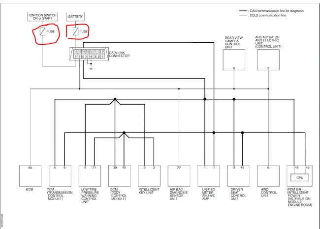
If you look at pic 1 below, I attached a pic of the DLC connector. Using a volt meter or test light, check if there is power to pins 8 and 16. Additionally, check for continuity to ground at pins 4 and 5.

Pic 2 shows the entire schematic for the DLC. I'm including that for your reference.

Here are a few links you may find helpful:

https://www.2carpros.com/articles/how-to-check-a-car-fuse

https://www.2carpros.com/articles/how-to-check-wiring

_____________________________________

Let me know what you find or if you have other questions.

Take care,
Joe

Was this
answer
helpful?
Yes
No
Tuesday, April 7th, 2020 AT 8:35 PM
Tiny
ANDRIN ATEM
  • MEMBER
  • 420 POSTS
Thanks! The links and the information content is quite interesting. The scan tool is able to scan other modules, but not the ECU, it does actually scans all the available modules, but it won’t access the engine control unit.
Was this
answer
helpful?
Yes
No
Saturday, April 11th, 2020 AT 11:37 AM
Tiny
JACOBANDNICKOLAS
  • MECHANIC
  • 110,192 POSTS
Okay, lets check for a connection with the module. Here is a flow chart for diagnostics with the module. The attached pics are the actual directions.

________________________________

2005 Nissan-Datsun Truck Murano AWD V6-3.5L (VQ35)
ECM Circuit Inspection
Vehicle Powertrain Management Computers and Control Systems Information Bus Testing and Inspection Symptom Related Diagnostic Procedures CAN System (Type 1) Component Tests ECM Circuit Inspection
ECM CIRCUIT INSPECTION
ECM Circuit Inspection (Step 1)

See pic 1

ECM Circuit Inspection (Step 2)

See pic 2

_______________________________________

Let me know what you find.

Joe
Was this
answer
helpful?
Yes
No
+1
Saturday, April 11th, 2020 AT 10:44 PM
Tiny
KEN L
  • MASTER CERTIFIED MECHANIC
  • 55,266 POSTS
Hello,

It sounds like the ECM is not working and the car is in limp mode. If all fuses are good lets check the ECM relay. here is a guide and the relay location below:

https://www.2carpros.com/articles/how-to-check-an-electrical-relay-and-wiring-control-circuit

Check out the diagrams (below). Please let us know what you find. We are interested to see what it is.

Was this
answer
helpful?
Yes
No
+1
Monday, April 13th, 2020 AT 9:37 AM
Tiny
KEN L
  • MASTER CERTIFIED MECHANIC
  • 55,266 POSTS
I also would service the throttle actuator which can cause the issue. here is a guide:

https://www.2carpros.com/articles/throttle-actuator-service

Please run down this guide and report back.
Was this
answer
helpful?
Yes
No
Monday, April 13th, 2020 AT 10:10 AM
Tiny
ANDRIN ATEM
  • MEMBER
  • 420 POSTS
Thanks all information's have been helpful. I got to learn so much having going through them, also helped to further diagnose the Nissan Murano which I am still working. How do I check the harness connector of the BCM and the ECU? Any diagram of image that can just me an idea? I got the EC pdf, but I am not sure it's there.
Was this
answer
helpful?
Yes
No
Monday, April 20th, 2020 AT 3:10 PM
Tiny
JACOBANDNICKOLAS
  • MECHANIC
  • 110,192 POSTS
Hi,

If you look at pic 1, it shows the location of the BCM. Make sure the battery is disconnected before you disconnect or reconnect modules.

First, make sure the connector is tight. Once it is disconnected, inspect it for damage to the pins, corrosion, or if one of the pins have been pushed in.

As far as the ECM, here are all the pinout values for checking. See the remaining pics.

_____________________________

2005 Nissan-Datsun Truck Murano AWD V6-3.5L (VQ35)
Control Module Pinout Values
Vehicle Powertrain Management Relays and Modules - Powertrain Management Relays and Modules - Computers and Control Systems Engine Control Module Testing and Inspection Pinout Values and Diagnostic Parameters Control Module Pinout Values
CONTROL MODULE PINOUT VALUES

pic 2

ECM Harness Connector Terminal Layout

ECM Terminals and Reference Value

PREPARATION

pic 3

1. ECM is located in the engine room passenger side behind battery.
2. Remove ECM harness connector.

Pic 4

3. When disconnecting ECM harness connector, loosen it with levers as far as they will go as shown in the figure.
4. Connect a break-out box (SST) and Y-cable adapter (SST) between the ECM and ECM harness connector.
- Use extreme care not to touch 2 pins at one time.
- Data is for comparison and may not be exact.

ECM Harness Connector Terminal Layout Part 1
pic 5

ECM Harness Connector Terminal Layout Part 2
pic 6

ECM Harness Connector Terminal Layout Part 3
pic 7

ECM Harness Connector Terminal Layout Part 4
pic 8

ECM Harness Connector Terminal Layout Part 5
pic 9

ECM Harness Connector Terminal Layout Part 6
pic 10

ECM Harness Connector Terminal Layout Part 7
pic 11

ECM Harness Connector Terminal Layout Part 8
pic 12

ECM Harness Connector Terminal Layout Part 9
pic 13

ECM Harness Connector Terminal Layout Part 10
pic 14

ECM INSPECTION TABLE
Specification data are reference values and are measured between each terminal and ground. Pulse signal is measured by CONSULT-II.

CAUTION: Do not use ECM ground terminals when measuring input/output voltage. Doing so may result in damage to the ECMs transistor. Use a ground other than ECM terminals, such as the ground.

____________________________

Again, if you plan to disconnect or reconnect a module, make sure the battery is disconnected first.

Take care,
Joe
Was this
answer
helpful?
Yes
No
Tuesday, April 21st, 2020 AT 8:26 PM

Please login or register to post a reply.