Is there a way to open the rear hatch without turning off the car?

Tiny
JDOMING728
  • MEMBER
  • 2019 HONDA CIVIC
  • 4 CYL
  • 2WD
  • AUTOMATIC
  • 51,000 MILES
I do deliveries and I have to shut off the car, I'm concerned on the wear and tear of the starting system.
Sunday, April 17th, 2022 AT 8:00 AM

1 Reply

Tiny
STEVE W.
  • MECHANIC
  • 15,697 POSTS
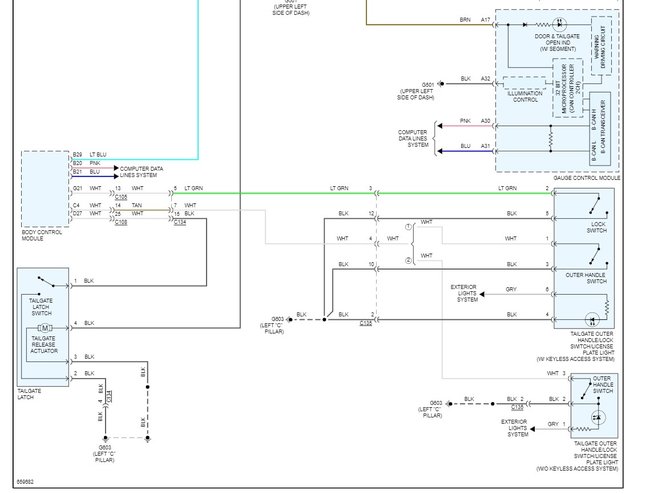
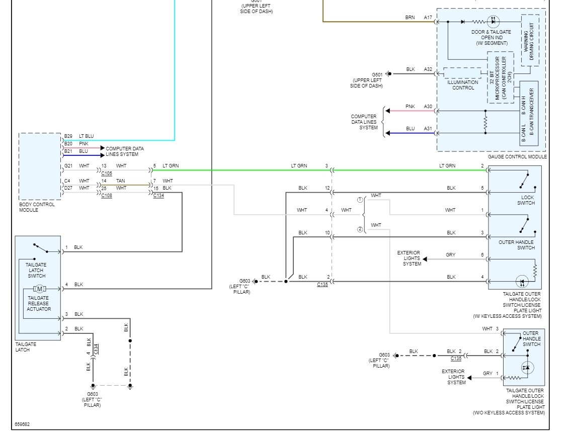
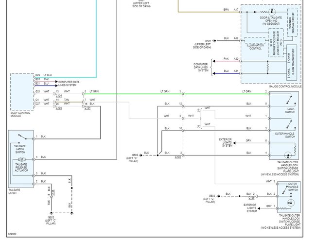
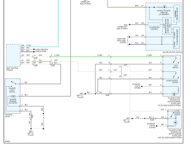
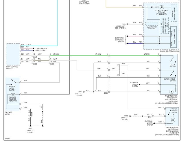
On one hand the idea of opening the hatch while you deliver sounds good, pretty much every state these days also has laws about leaving a running vehicle unattended as well. Plus, if someone were to "borrow" it and did any damage the insurance companies will roast you first. As long as the battery is kept up you shouldn't have an issue. The starters are pretty robust. Looking at the wiring the release relay is controlled by the BCM, and the release button has no direct connection, it only sends a signal to the BCM to open the hatch. This might be something a dealer could program for you but I've never tried it.
Was this
answer
helpful?
Yes
No
+1
Sunday, April 17th, 2022 AT 8:28 AM

Please login or register to post a reply.