Radiator fan not working

Tiny
DENZIL KIM
  • MEMBER
  • 2005 MAZDA 3
  • 1.6L
  • 4 CYL
  • 2WD
  • MANUAL
  • 84,550 MILES
I bought the car already used and discovered the Fan had a direct connection to power, when the ignition is on the Fan starts turning I was not ok with this because the Fan sounds too loud. So I bought a Fan but after installation, it didn't work, the fan does not turn.
Having in mind that the Fan system was bypassed and connected directly. Please can someone help me out? Thank you in advance.
Tuesday, August 10th, 2021 AT 5:15 AM

1 Reply

Tiny
SQM
  • MECHANIC
  • 6,383 POSTS
Hello,

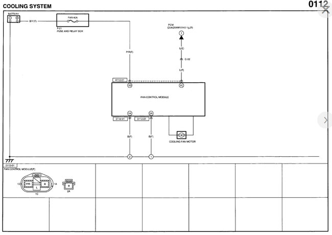
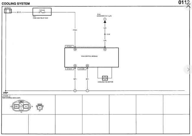
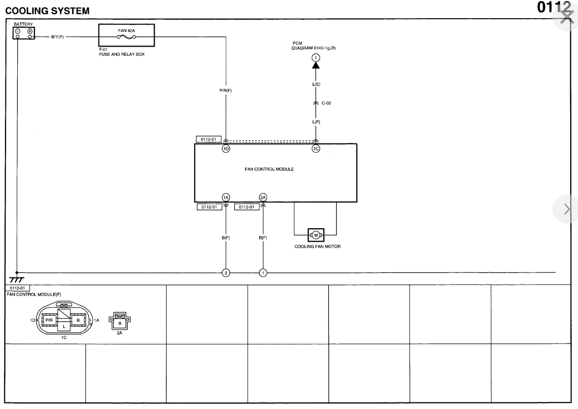
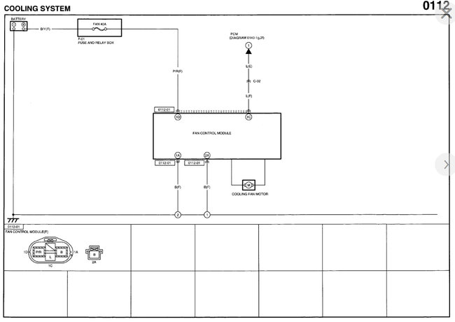
You will have to check the wirings for the cooling fan.
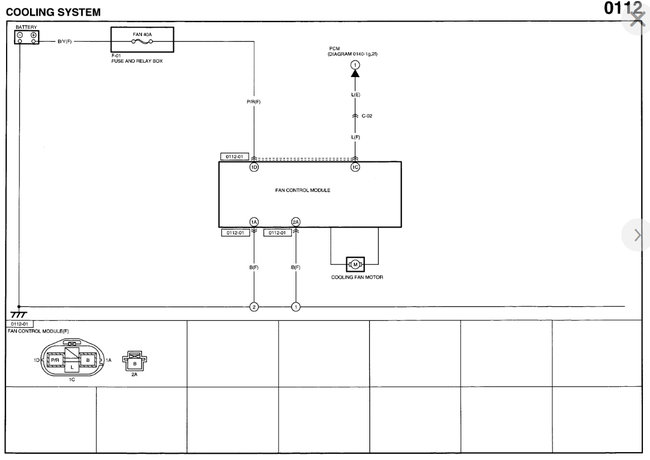
I have attached diagrams for the 2.0L engine, cooling fan system.
You have selected 1.6L which I do not have any info on.

https://www.2carpros.com/articles/how-to-check-wiring
https://www.2carpros.com/articles/how-an-electric-cooling-fan-works

Let me know of any questions.

Thank you.
Was this
answer
helpful?
Yes
No
Tuesday, August 10th, 2021 AT 7:20 AM

Please login or register to post a reply.