Temperature indicator/sensor not working properly

Tiny
TR3SLUNAS
  • MEMBER
  • 2012 CHEVROLET MALIBU
  • 2.4L
  • 4 CYL
  • 2WD
  • AUTOMATIC
  • 55,302,036 MILES
Sometimes the temperature gauge doesn't indicate anything, and the fans are on all the time. Sometimes I suddenly start to work normally. Sometimes are several days that it works normally. I have already changed the temperature sensor twice. Already checked the wiring, it's okay.
Any advice?
Tuesday, January 18th, 2022 AT 10:40 AM

5 Replies

Tiny
JACOBANDNICKOLAS
  • MECHANIC
  • 110,194 POSTS
Hi,

If the sensor is new, the wiring and connectors are good, and there are no visible issues, the next step in this new of vehicle is to scan the can-bus system.

CAN stands for controller area network. Basically, all modules/computers are tied together via a few wires. This type of scan will retrieve codes regardless of the module storing them.

Here is a link that explains how it is done:

https://www.2carpros.com/articles/can-scan-controller-area-network-easy

Let me know if that is something you can do or have done. Also, please let me know if you have questions.

Take care,

Joe
Was this
answer
helpful?
Yes
No
Tuesday, January 18th, 2022 AT 7:34 PM
Tiny
TR3SLUNAS
  • MEMBER
  • 3 POSTS
Thanks. Already scanned, no error codes. Any other ideas?
Was this
answer
helpful?
Yes
No
Wednesday, January 19th, 2022 AT 7:59 AM
Tiny
JACOBANDNICKOLAS
  • MECHANIC
  • 110,194 POSTS
If there are no codes from the can-bus, I would suggest checking for issues within the wiring between the ECT and the BCM, as well as checking relay connections.

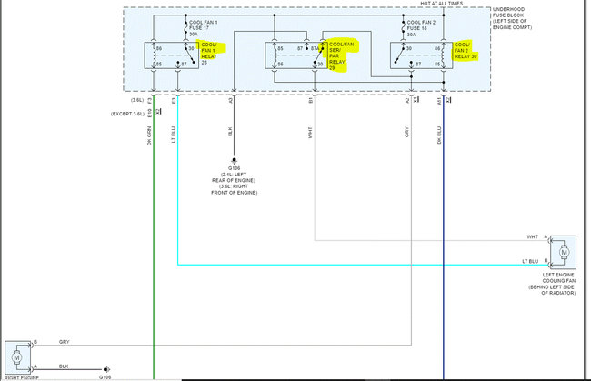
I attached a copy of the cooling fan wiring schematic. It included all components related except the gauge itself. Go to the body control module (BCM) and make sure there are no issues with wiring there. Also, confirm there is nothing wrong with the connection such as a loose connector, damaged wiring, and corrosion at the connector.

Here is a link you may find helpful:

https://www.2carpros.com/articles/how-to-check-wiring

If that all checks good, confirm the relays in the relay box are tight and not damaged.

Let me know what you find.

Joe

See pics below. Note: I had to cut the schematic into two parts to make it readable for you. I did overlap them and highlight areas to check.

Was this
answer
helpful?
Yes
No
+1
Wednesday, January 19th, 2022 AT 1:32 PM
Tiny
TR3SLUNAS
  • MEMBER
  • 3 POSTS
Thanks. New symptoms. Changed water pump and thermostat, temperature gauge seems to work fine. Weekend go visit gf 150 km away.
On one occasion the gauge was going up and down for a while, fast, it looked like a tachometer. At another time, when passing another car, going into overdrive, it went down and up and then normal.
At another time, completely stopped, I felt a pull, the indicator went down to 0 and went back up to normal.
Was this
answer
helpful?
Yes
No
Monday, January 24th, 2022 AT 7:11 AM
Tiny
JACOBANDNICKOLAS
  • MECHANIC
  • 110,194 POSTS
Hi,

It sounds like you have a faulty signal ground. The PCM signal ground is located on the lower left side of the engine. See pic 1 below.

I need you to locate that ground, inspect it for damage, make sure it is tight, and make sure it is free of corrosion. The wire will be black with a white tracer.

Let me know what you find.

Take care,

Joe

See pic below.
Was this
answer
helpful?
Yes
No
Monday, January 24th, 2022 AT 3:20 PM

Please login or register to post a reply.