Saturday, May 1st, 2021 AT 6:42 PM
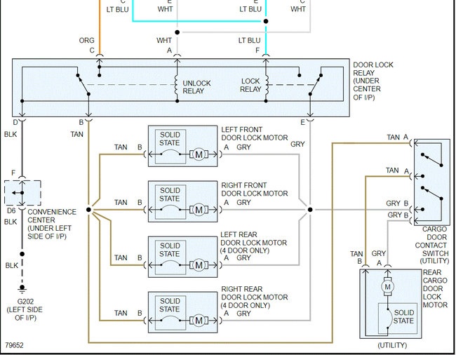
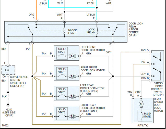
Having a problem with power door locks. The vehicle has an aftermarket alarm keyless entry system. All doors lock with control and both door switches but only drivers door unlocks with remote or either door switch. Passenger doors and rear door will not unlock by switch or remote only manually. There is no noise of actuator engaging for unlock option on any of the doors only when locking them does it engage. Also power windows are only accessible through drivers door control switches with or without window lock engaged. What should I check?



