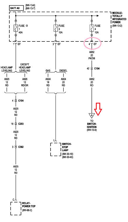
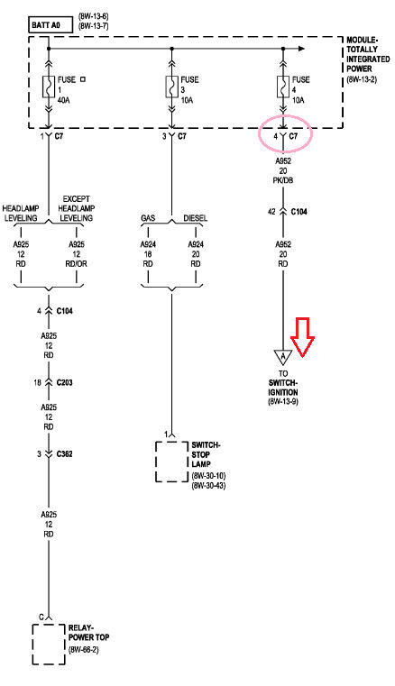
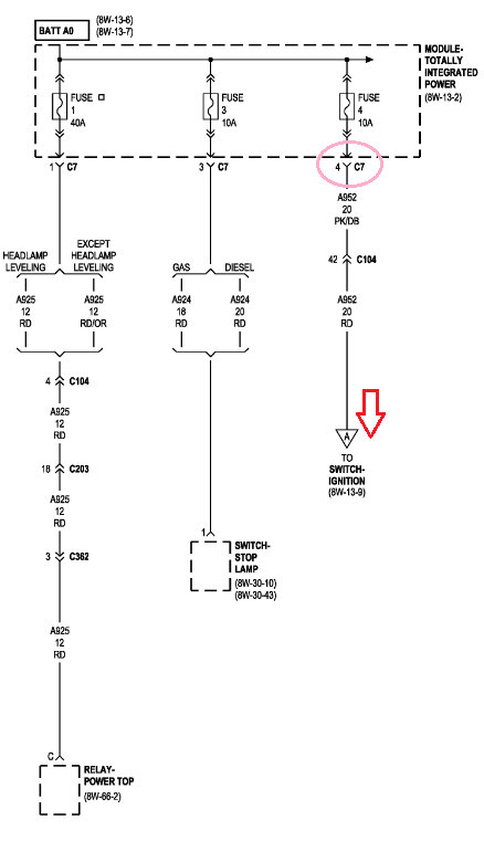
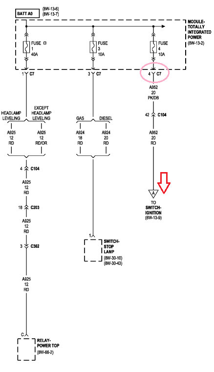
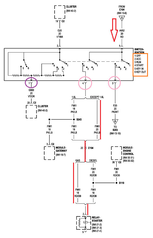
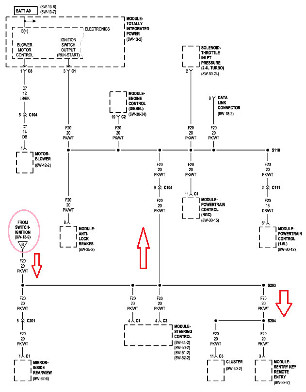
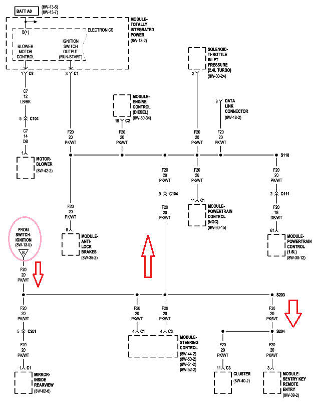
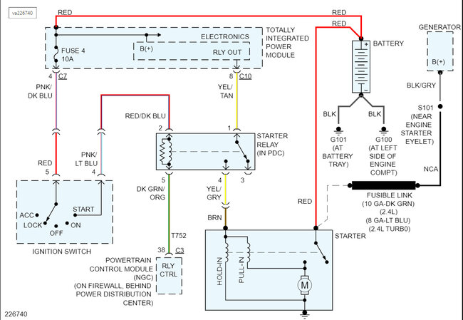
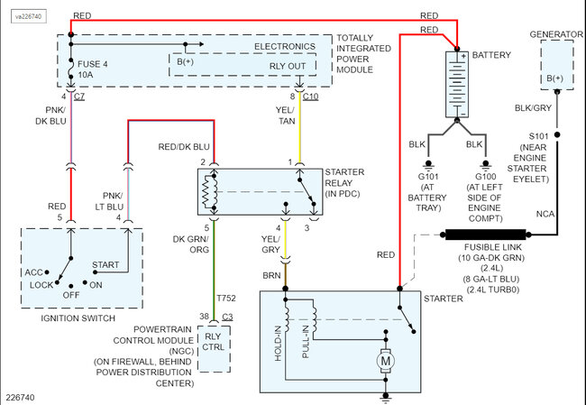
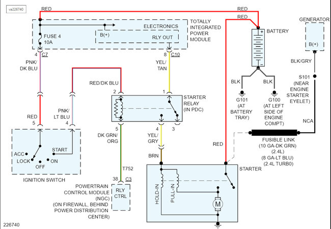
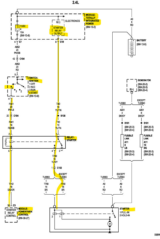
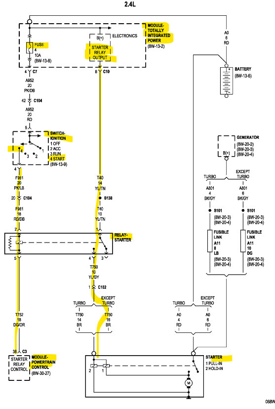
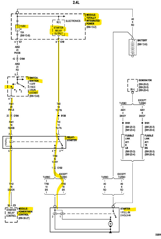
Also, the codes you had in the PCM were not from the old PCM, Codes that were in the old PCM do not transfer over to a new computer, you probably didn't even need a new PCM. This sounds like a low voltage issue, which is where you need to start, not just replacing parts. Start with the battery, if there are still low voltage issues then check inputs and outputs of the TIPM.
Low voltage is probably what caused the U1120 code as well, it's a PCM not receiving a speed signal over the CAN bus network from the ABS module. The PCM doesn't have anything to relearn in order to start, These TIPMs are known failure items, but you have to know if the battery can handle the load and doesn't have any shorted cells inside.
https://www.2carpros.com/articles/car-battery-load-test
https://www.2carpros.com/articles/how-to-charge-your-car-battery
Was this helpful?
Yes
No
Wednesday, September 6th, 2023 AT 8:08 PM











