Only after driving long distances the bottom of the vehicle is covered in oil

Tiny
ASEMASTER6371
  • MECHANIC
  • 52,796 POSTS
Okay, check your PCV valve and make sure it is working.

Roy
Was this
answer
helpful?
Yes
No
Monday, November 25th, 2019 AT 6:44 PM
Tiny
CANNON1349
  • MECHANIC
  • 908 POSTS
I don't think there is one on this motor.
Was this
answer
helpful?
Yes
No
Monday, November 25th, 2019 AT 6:48 PM
Tiny
ASEMASTER6371
  • MECHANIC
  • 52,796 POSTS
It has a PCV system which is a breather. Make sure the hoses and the inside of the air filter assembly are clean of all dirt and debris.

Roy

Positive Crankcase Ventilation Hose/Pipe/Tube Replacement

Removal Procedure

imageOpen In New TabZoom/Print

1. Disconnect the crankcase dirty air hose from the intake manifold.
2. Disconnect the crankcase dirty air hose from the positive crankcase ventilation (PCV) orifice tube.

ImageOpen In New TabZoom/Print

3. Loosen the throttle body clamps (2).
4. Disconnect the fuel pressure regulator vacuum supply hose from the air cleaner outlet resonator.

ImageOpen In New TabZoom/Print

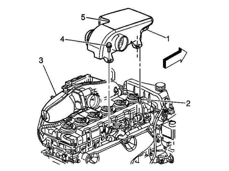
5. Remove the 2 resonator to engine bolts (4) from the air cleaner outlet resonator (5).

ImageOpen In New TabZoom/Print

6. Lift up the front of the air cleaner outlet resonator (2).
7. Disconnect the crankcase clean air hose from the valve cover port.
8. Disconnect the crankcase clean air hose from the air cleaner outlet resonator (2).
Was this
answer
helpful?
Yes
No
Monday, November 25th, 2019 AT 7:05 PM
Tiny
CANNON1349
  • MECHANIC
  • 908 POSTS
I've taken this off and cleaned it and the throttle body before. There is always oil in the resonator. Never oil in the air filter though and the only PCV hose is the little elbow going into the valve cover.
Was this
answer
helpful?
Yes
No
Monday, November 25th, 2019 AT 7:08 PM
Tiny
ASEMASTER6371
  • MECHANIC
  • 52,796 POSTS
Okay, then back to burning it when you are on the highway. That is the only thing that makes sense.

Roy
Was this
answer
helpful?
Yes
No
Monday, November 25th, 2019 AT 7:10 PM
Tiny
CANNON1349
  • MECHANIC
  • 908 POSTS
It's one way to lose oil but I still have green fluorescence on the frame in the front. These don't have a remote oil filter housing or cooler with a gasket that can fail do they?
Was this
answer
helpful?
Yes
No
Monday, November 25th, 2019 AT 7:19 PM
Tiny
ASEMASTER6371
  • MECHANIC
  • 52,796 POSTS
No, they do not.

Roy
Was this
answer
helpful?
Yes
No
Monday, November 25th, 2019 AT 7:26 PM
Tiny
CANNON1349
  • MECHANIC
  • 908 POSTS
There remains a bead of oil at the bottom of the oil filter, yet nothing around the base plate shows up. The filter is tight, and I've replaced the sending unit just encase it was leaking but there is not florescent green above the filter.
Was this
answer
helpful?
Yes
No
Monday, November 25th, 2019 AT 7:43 PM
Tiny
ASEMASTER6371
  • MECHANIC
  • 52,796 POSTS
Got it. I think it's burning it up when you are at high speed.

What weight oil are you using?

Roy
Was this
answer
helpful?
Yes
No
Monday, November 25th, 2019 AT 8:05 PM
Tiny
CANNON1349
  • MECHANIC
  • 908 POSTS
5w-30 synthetic blend, Purolator One oil filters or AC Delco original equipment.
Was this
answer
helpful?
Yes
No
Monday, November 25th, 2019 AT 8:07 PM
Tiny
ASEMASTER6371
  • MECHANIC
  • 52,796 POSTS
Go to 10 30 and see if it helps.

Roy
Was this
answer
helpful?
Yes
No
Monday, November 25th, 2019 AT 8:33 PM
Tiny
CANNON1349
  • MECHANIC
  • 908 POSTS
So get this; it took this long for the UV dye to show that the oil pressure switch is leaking above the oil filter. I finally saw a bead of oil on it the other day, and when I pulled the connector out of it, the end of the electrical connector was covered in oil.

I had replaced this already. This means the diaphragm blew right? You think this could explain losing 3 quarts of oil on a 700 mile trip up there and 700 miles back?
Was this
answer
helpful?
Yes
No
Sunday, December 8th, 2019 AT 7:27 AM
Tiny
ASEMASTER6371
  • MECHANIC
  • 52,796 POSTS
Yes, it could. Replace it and see what happens.

Roy
Was this
answer
helpful?
Yes
No
Sunday, December 8th, 2019 AT 7:31 AM

Please login or register to post a reply.