OBD2 port

Tiny
GENE BAILEY
  • MEMBER
  • 1998 SATURN SL2
  • 1.9L
  • 4 CYL
  • 2WD
  • AUTOMATIC
  • 150,000 MILES
Obd2 power but will not connect. I have a will crank but no start.
Saturday, November 17th, 2018 AT 11:54 AM

5 Replies

Tiny
ASEMASTER6371
  • MECHANIC
  • 52,796 POSTS
Good afternoon.

What kind of scan tool are you using?

Does the check engine light work?

Did you check all the fuses for power on both sides?

Roy

https://www.2carpros.com/articles/car-cranks-but-wont-start

https://www.2carpros.com/articles/how-to-check-fuel-system-pressure-and-regulator

https://www.2carpros.com/articles/how-to-test-an-ignition-system
Was this
answer
helpful?
Yes
No
Saturday, November 17th, 2018 AT 12:04 PM
Tiny
GENE BAILEY
  • MEMBER
  • 3 POSTS
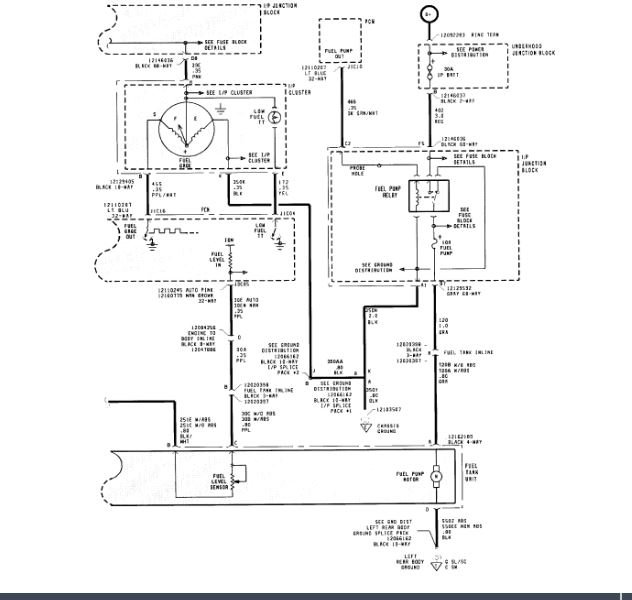
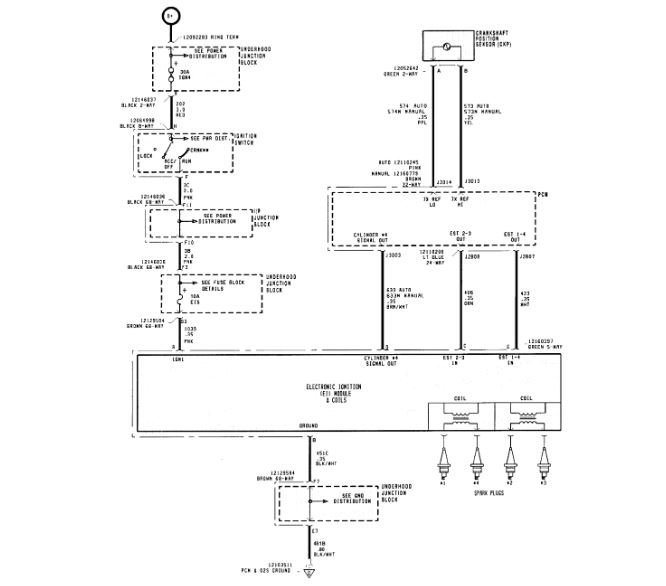
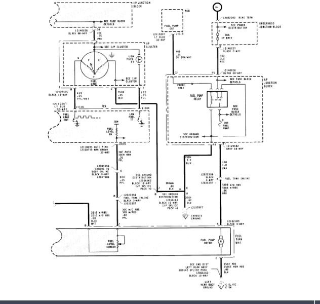
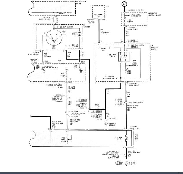
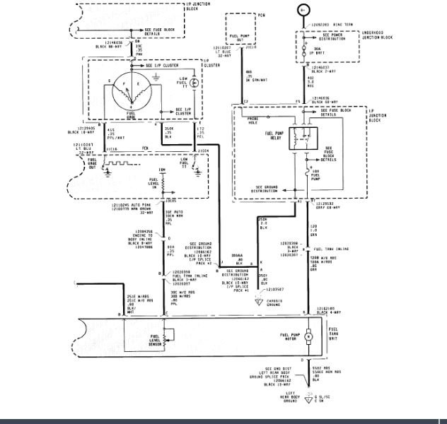
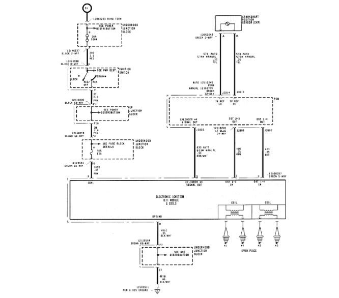
I have a tech 2 and a smaller Mac the obd2 port has power and ground but will not connect. Yes and relays. I can jump across the fuel pump relay to get it on it has 55# pressure. But no spark or fuel when cranking through, good compression too.
Was this
answer
helpful?
Yes
No
Saturday, November 17th, 2018 AT 12:29 PM
Tiny
ASEMASTER6371
  • MECHANIC
  • 52,796 POSTS
Okay, check for powers to the PCM. Make sure you have ignition and battery power.

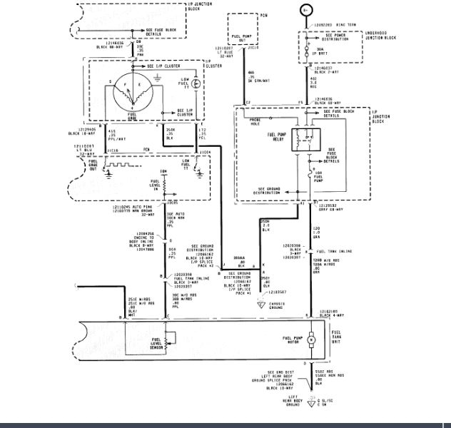
I attached wire diagrams for you to view of the fuel system as well as the ignition system.

Roy
Was this
answer
helpful?
Yes
No
Saturday, November 17th, 2018 AT 1:45 PM
Tiny
GENE BAILEY
  • MEMBER
  • 3 POSTS
Okay, thanks so much.
Was this
answer
helpful?
Yes
No
Saturday, November 17th, 2018 AT 2:34 PM
Tiny
ASEMASTER6371
  • MECHANIC
  • 52,796 POSTS
You are welcome.

Always glad to help.

Roy
Was this
answer
helpful?
Yes
No
Saturday, November 17th, 2018 AT 2:39 PM

Please login or register to post a reply.