Tuesday, October 18th, 2016 AT 8:01 AM
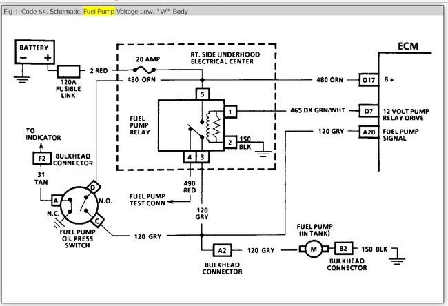
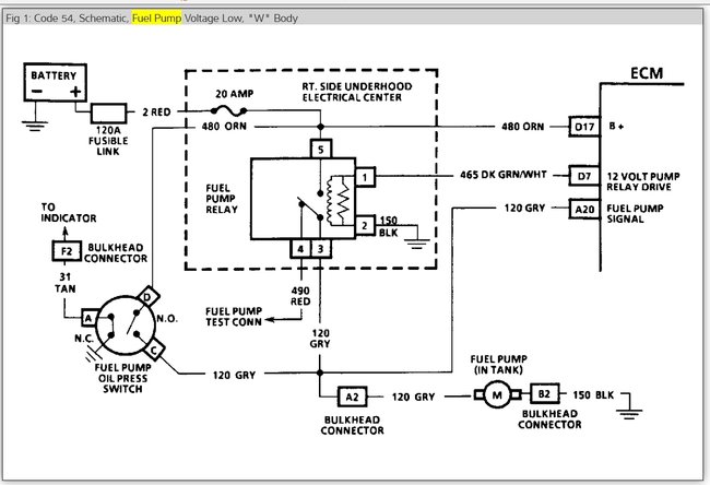
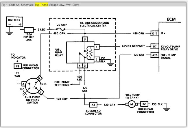
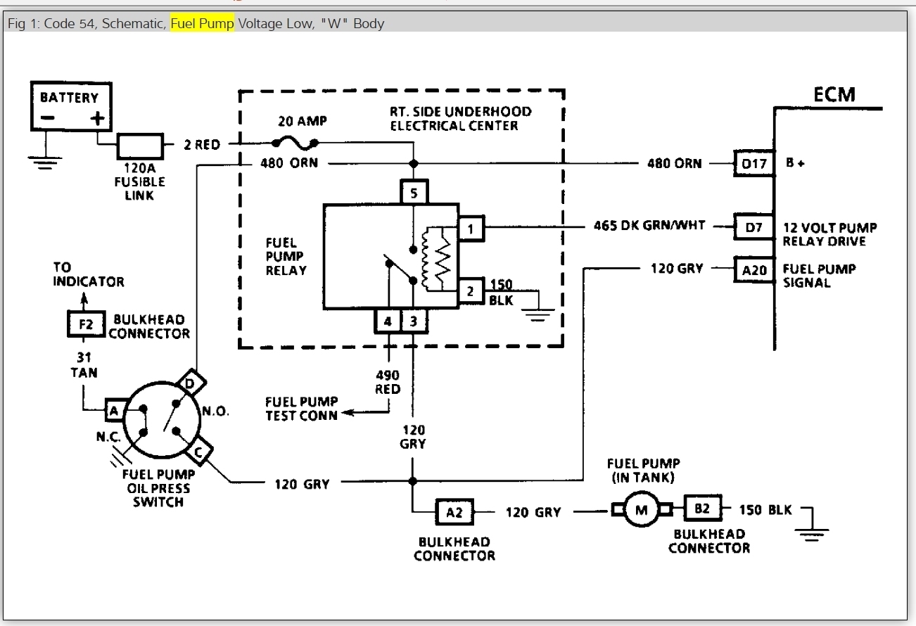
My car will turn over, but will not start until I spray starting fluid, then it will start and will run for exactly two weeks. I changed spark plugs, checked fuses, can hear fuel pump come on every time before and after spraying starting fluid. There is blow back from intake. The car idles rough after driving when I shut it off and start it up again. Why does it run for two weeks and then will turn over but not start? Also, getting gas from schrader line.


