No electrical?

Tiny
KARMATHEMECHANIC
  • MEMBER
  • 2008 FORD F-150
  • 5.4L
  • V8
  • 150 MILES
So I have heard of the anti-theft light red dot blinking rapidly after key insert, but this truck its a no start and the anti-theft light does not turn on with or without the key inserted? Fuses are checked all seem fine, fuel pump module not corroded. Any ideas?
Saturday, September 19th, 2020 AT 10:19 PM

36 Replies

Tiny
BMDOUBLE
  • MECHANIC
  • 1,139 POSTS
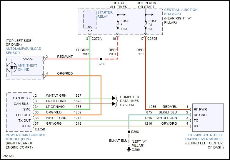
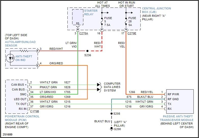
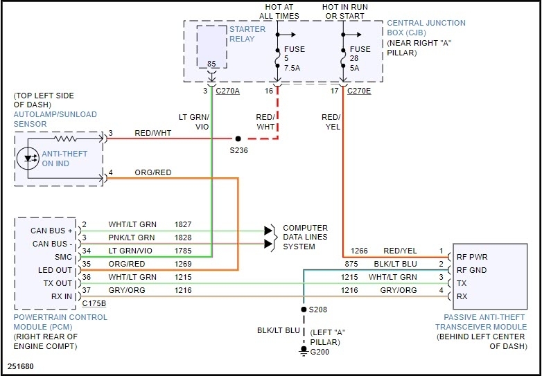
Before we go deep into this I want you to go to the passenger side of your vehicle and remove the kick panel cover for your fuse box and ensure that all connectors are fully seated. I have repaired several F-150's for this very concern when I found that the connector c270e was jarred loose by the passenger's foot pressing up against it, due to a bad design on Ford's part (don't get mad at your passenger). Let me know what you find, if it starts now you will make me smile, if not well I'll help you figure it out!
Was this
answer
helpful?
Yes
No
Monday, September 21st, 2020 AT 9:24 AM
Tiny
KARMATHEMECHANIC
  • MEMBER
  • 8 POSTS
Going to give this a look at, thanks. I will update details.
Was this
answer
helpful?
Yes
No
Wednesday, September 30th, 2020 AT 4:21 PM
Tiny
KARMATHEMECHANIC
  • MEMBER
  • 8 POSTS
Was connected but I noticed this wire has some tape on it don't think it was originally this way.

Update tape was just holding the wires together none of the wires were cut or nothing.

Fuse 5 is fire all the time like it should be.

Fuse 28 and has fire near the fuse box all the time with key off and is only supposed to have fire in the run position or start.

At the transceiver the red and yellow wire has no fire what so ever off or in the run position.

Could that be my issue?
Was this
answer
helpful?
Yes
No
Wednesday, September 30th, 2020 AT 5:21 PM
Tiny
KARMATHEMECHANIC
  • MEMBER
  • 8 POSTS
If you give the key some movement while in on position it does flicker the dash lights off and on as well

If I supply fire from power probe on the red/yellow wire while the key is in the on position will it mess it up?
Was this
answer
helpful?
Yes
No
-1
Wednesday, September 30th, 2020 AT 6:20 PM
Tiny
KEN L
  • MASTER CERTIFIED MECHANIC
  • 55,481 POSTS
It sounds like the battery is weak and needs replacement. to be sure these guides will help confirm the issue:

https://www.2carpros.com/articles/car-battery-load-test

and

https://www.2carpros.com/articles/everything-goes-dead-when-engine-is-cranked

Please run down these guides and report back.
Was this
answer
helpful?
Yes
No
-1
Saturday, October 3rd, 2020 AT 12:33 PM
Tiny
KARMATHEMECHANIC
  • MEMBER
  • 8 POSTS
Noticed an unplugged connect near brake pedal but can't find other input for it around. Is it just a spare connection?
Was this
answer
helpful?
Yes
No
Sunday, October 4th, 2020 AT 3:38 PM
Tiny
KEN L
  • MASTER CERTIFIED MECHANIC
  • 55,481 POSTS
This is normal. How did the battery check out?
Was this
answer
helpful?
Yes
No
Monday, October 5th, 2020 AT 10:04 AM
Tiny
KARMATHEMECHANIC
  • MEMBER
  • 8 POSTS
Battery is good. Here's a pic terminals are cleaned up now as well as the fuse link connected near the battery.
Was this
answer
helpful?
Yes
No
Tuesday, October 6th, 2020 AT 3:18 PM
Tiny
KARMATHEMECHANIC
  • MEMBER
  • 8 POSTS
So this is solved guys. I changed the ignition switch, after hearing on the 13 models they had a ground defect inside. Changed it out and it started right up thanks everyone for the info and diagrams all that it did help in diagnosing the issue much appreciated.
Was this
answer
helpful?
Yes
No
Wednesday, October 7th, 2020 AT 10:13 AM
Tiny
KEN L
  • MASTER CERTIFIED MECHANIC
  • 55,481 POSTS
Glad you could get it fixed, that kind of problem can be tough. Please use 2CarPros anytime we are here to help.
Was this
answer
helpful?
Yes
No
Friday, October 9th, 2020 AT 2:28 PM
Tiny
RYAN KLEBER
  • MEMBER
  • 13 POSTS
  • 2006 FORD F-150
  • 5.4L
  • V8
  • 4WD
  • AUTOMATIC
  • 171,000 MILES
Started my truck this morning to let it warm up. Ran fine for about 10 minutes was about to leave and it shit off. Went out to truck and tried to start, nothing. Used a jumper pack, nothing. Jumped it off another vehicle and it started. It shut off as soon as I disconnected the cables. I reattached the cables and let it sit for a couple minutes, it started and ran. Disconnected the cables and it stayed running, nothing on the dash works, no radio, no heat. I was going to limp it to work and as soon as I touched the brake pedal it shut off. I pulled the battery and slow charged it. Started the truck, still no gauges work and truck shut off after 3 minutes. I think my alternator my have gone but I'm confused by the lack of gauges.
Was this
answer
helpful?
Yes
No
Wednesday, January 20th, 2021 AT 7:38 PM (Merged)
Tiny
ASEMASTER6371
  • MECHANIC
  • 52,796 POSTS
Good morning,

Can you give me the voltage of the battery with the engine off and running? It sounds like a low voltage issue but needs to be sure.

https://www.2carpros.com/articles/car-battery-load-test

Yes, you may need an alternator and possibly a battery as well.

https://www.2carpros.com/articles/how-to-check-a-car-alternator

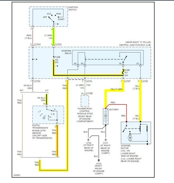
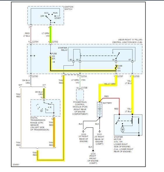
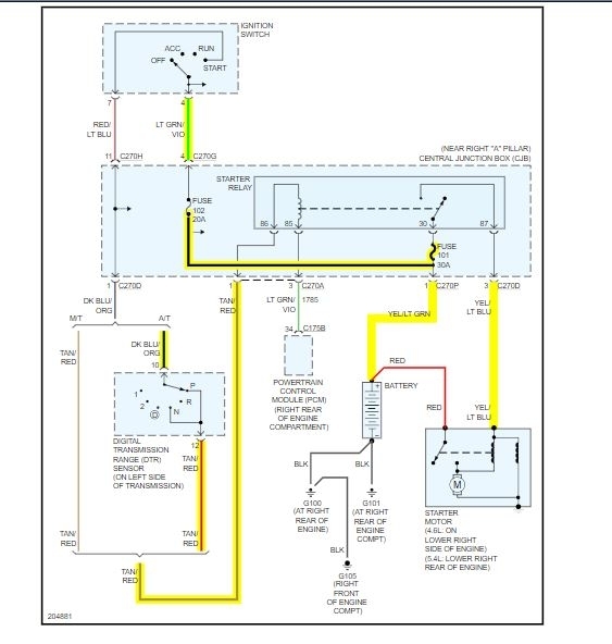
You can go to the relay and jump terminals 30 and 87 and see if the starter cranks the engine.

Roy

Was this
answer
helpful?
Yes
No
-1
Wednesday, January 20th, 2021 AT 7:38 PM (Merged)
Tiny
RYAN KLEBER
  • MEMBER
  • 13 POSTS
With engine off battery voltage is 12.47 volts.
Was this
answer
helpful?
Yes
No
Wednesday, January 20th, 2021 AT 7:38 PM (Merged)
Tiny
RYAN KLEBER
  • MEMBER
  • 13 POSTS
Wont stay running long enough to get voltage tester on it. As soon as I disconnect cables it shuts off.
Was this
answer
helpful?
Yes
No
Wednesday, January 20th, 2021 AT 7:38 PM (Merged)
Tiny
ASEMASTER6371
  • MECHANIC
  • 52,796 POSTS
Check the battery cables and make sure they are clean and tight. Remove them and clean them inside and out.

https://www.2carpros.com/articles/everything-goes-dead-when-engine-is-cranked

Roy
Was this
answer
helpful?
Yes
No
Wednesday, January 20th, 2021 AT 7:38 PM (Merged)
Tiny
RYAN KLEBER
  • MEMBER
  • 13 POSTS
I checked all the cables cleaned them thoroughly and no change.I pulled the battery and put it on the bench on slow charge. Checked with multimeter. Its still at 12.47volts. Truck will start but not stay running and while it's running nothing works on dash or inside truck. Checked all fuses with a meter and all are fine. Like I stated earlier I'm fairly certain my alternator went out and I'm going to replace that tonight but cant understand or figure out why nothing works all of a sudden in cab of truck. Also just in the past two days when accelerating around 2750rpm every once and a while truck would backfire or misfire.I checked and replaced all plugs and coil packs and it continues. Friend thought it might be mass air sensor. Anyway to know for sure?
Was this
answer
helpful?
Yes
No
Wednesday, January 20th, 2021 AT 7:38 PM (Merged)
Tiny
STEV022
  • MEMBER
  • 3 POSTS
  • 2005 FORD F-150
  • 5.4L
  • V8
  • 4WD
  • AUTOMATIC
  • 155,000 MILES
I was driving for about 2 hours at around 65mph, got about 3/4 of a tank of fuel, no warning/indicator lights on in the dash cluster, engine running smooth, good oil pressure, alt is charging fine, no odd or out of the ordinary shacking or vibrations, then all of the sudden, as if a person turned the ignition key to the off position, the engine cuts out. I then coast to the side of the road, come to a stop, place the truck in park, and attempt to turn the the truck on again but the engine will not fire nore will it even turn over, not even any clicks/ticks from the starter or from the starter relay solinoid. I noticed when I attempt to turn the ignition key to the on/start position, the ODO goes blank "_ _ _ _ _ _ km". Now, I've attempted to disconnect the negative battery lead and let it sit. As well, I noticed that the negative battery cable was slightly green and corroded so I cleaned it up and reattached the negative cable after waiting a half hour but with no success. I am planning on replacing that cable come payday. Also the truck has not been modified in any way, shape, or form.
Was this
answer
helpful?
Yes
No
Wednesday, January 20th, 2021 AT 7:38 PM (Merged)
Tiny
HMAC300
  • MECHANIC
  • 48,601 POSTS
Check battery for condition including load test most places do for free. Check items in pic that are pointed out it maybe a fusible link or fuse blown. Also your anti theft may need to be reset due to disconnecting battery
Was this
answer
helpful?
Yes
No
Wednesday, January 20th, 2021 AT 7:39 PM (Merged)
Tiny
ASEMASTER6371
  • MECHANIC
  • 52,796 POSTS
When it runs, what is the voltage at the battery?

When you hooked up the battery cables, were there any sparks from the cables? Did you remove the negative first and install the negative last? The reason I ask is voltage surge. If you take the positive off first on install last it could produce a voltage surge that could damage components.

Roy
Was this
answer
helpful?
Yes
No
Wednesday, January 20th, 2021 AT 7:39 PM (Merged)
Tiny
STEV022
  • MEMBER
  • 3 POSTS
Fantastic! Thank you and I will keep you updated as to what I find
Was this
answer
helpful?
Yes
No
Wednesday, January 20th, 2021 AT 7:39 PM (Merged)

Please login or register to post a reply.