Shut off while driving, no crank, no start

Tiny
GW24
  • MEMBER
  • 2001 CHRYSLER PT CRUISER
  • AUTOMATIC
  • 224,249 MILES
I was driving and it shut off. Just replaced the PCM and still did not work. When trying to turn over no crank but dings and the radio still come on.
Monday, March 21st, 2022 AT 7:44 AM

1 Reply

Tiny
KASEKENNY
  • MECHANIC
  • 18,907 POSTS
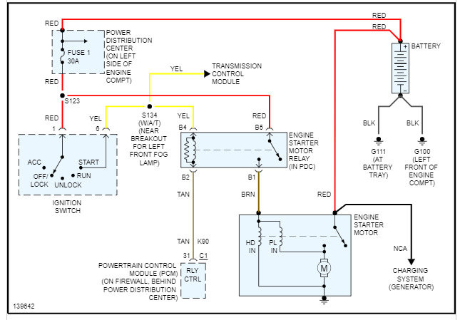
If the engine shuts off while driving that points to a crank circuit but the engine should still crank. So, I think we need to start addressing the starting circuit and find out if the PCM is commanding the circuit to close the relay.

Let's remove the starter relay and put your red meter lead on battery positive and then the black on terminal B2 from the PCM. Crank the engine and the meter should read 12 volts.

https://www.2carpros.com/articles/how-to-check-wiring

If it does, then we need to check the power from the switch on pin B4. You should have 12 volts when cranking the engine.

If you do not, then the ignition switch is the issue.

However, let's start with this info and we can decide what direction to go.

Thanks
Was this
answer
helpful?
Yes
No
Tuesday, March 22nd, 2022 AT 7:51 AM

Please login or register to post a reply.