The check engine light is on with engine power is reduced and multiple codes?

Tiny
BIGMAX
  • MEMBER
  • 2018 CHEVROLET COLORADO
  • 2.5L
  • 4 CYL
  • 2WD
  • AUTOMATIC
  • 70,000 MILES
I had a local parts store check coded and got PO135-PO031-PO443-PO458-PO597-PO598-PO6DA-PO6DB-PO132-PO135-PO443. I can't believe all these codes happened at the same time. Please advise. The first time it was checked, I got O2 sensor codes. Changed both bank1 and bank 2 sensors. Cleaned throttle body and MAS sensor. Have replaced thermostat after these problems arose. Any advice would be appreciated.
Monday, November 21st, 2022 AT 3:26 PM

10 Replies

Tiny
AL514
  • MECHANIC
  • 5,596 POSTS
Hello, I'm taking a look at all these codes, I'm trying to find something that links them all together, I see the thermostat is an electronic type, did you replace that before or after all these codes showed up? And did you get an OEM part or an aftermarket?
Was this
answer
helpful?
Yes
No
Monday, November 21st, 2022 AT 5:32 PM
Tiny
AL514
  • MECHANIC
  • 5,596 POSTS
Hello, Im taking a look at all these codes, Im trying to find something that links them all together, I see the thermostat is an electronic type, did you replace that before or after all these codes showed up? And did you get an oem part or an aftermarket?

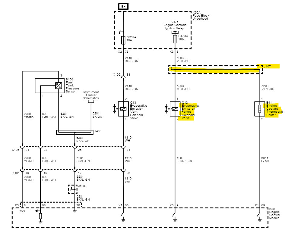
This circuit here from Misc 2 Fuse 10amp feeds power to the Purge Solenoid, Thermostat heater, oxygen sensor heater 1, these are all the components youre getting codes for. In the 5th diagram shows this J107(Junction) or theres another harness connector that is shorting out. Its hard to tell if they are all shorts to Ground or shorted to Power. But I would check that fuse listed above for power and make sure its not blown. I would also recheck the number 1 oxygen sensor heater for power (3rd diagram). I would also check the engine computer(ecm) harness connectors, the ecm is located under the coolant reservoir. Not a good place for the ecm to be. All the connections to it and around it should be check for potential corrosion or water intrusion.

Thats where you should start with this. I dont think its a component issue, it seems like more of a circuit issue.

https://www.2carpros.com/articles/how-to-check-wiring
Was this
answer
helpful?
Yes
No
Monday, November 21st, 2022 AT 7:45 PM
Tiny
BIGMAX
  • MEMBER
  • 18 POSTS
Many thanks for your response. The thermostat was changed prior to having the listed issues. The replacement was an aftermarket unit. Actually, I realized after installation that it was the wrong Thermostat. I ordered a replacement and changed it again. I think that the oil pressure solenoid may have been the reason for the temperature. Started to elevate rather than the thermostat. Going to replace it asap Also exceeded the oil change recommendation by about 500 miles. I don't know if that would have any effect. Having some health issues and will follow your advised processes as soon as possible and will follow up with you once procedures are followed. Thanks again for your advice!
Was this
answer
helpful?
Yes
No
Tuesday, November 22nd, 2022 AT 8:25 AM
Tiny
AL514
  • MECHANIC
  • 5,596 POSTS
If you took a look through the wiring diagrams I put in last night, I didn't show you the end of the circuit because I didn't think it applied, but on that same power feed from that fuse at the end of the circuit is the Engine Oil Pressure control valve. So, if you're having oil pressure issues this is why every single code you are getting and every single component for those codes is powered up (12v) on this one violet/light blue wire. So, it's not an oil pressure issue or a temperature issue with the vehicle. It's that this power feed is either shorted to ground or is running through a corroded connector and possibly shorting to other circuits or has a component on it that is shorted out.

Here's a little plan of attack for you: Go directly to this fuse in Diagram 2, check it for 12volts with the key On. If power is missing and/or the fuse is blown, we now know every component on that circuit, the list is on diagram 3, and you'll notice that one of those codes actually says that this will open the fuse to the Thermostat, since this is not a regular thermostat, it has a heater built in and is Pulse Width Modulated, meaning the engine ECM pulses the ground circuit to control it. Most likely there is some computer protection inside the ECM to prevent damage to it and hopefully it worked.

But with all these low voltage codes and the oxygen sensor performance codes, the oxygen sensor will not work without the heater circuit that's built-in working, it will never get up to operating temperature and that's why you got the original oxygen sensor codes.

So, this one circuit is the problem for all your codes, amazing one wire and fuse can cause so much headache. But when you are feeling better, we need to figure out why this circuit is not supplying power to these components, I would put the original thermostat back in for now. And we will start at this fuse (misc. 2 fuse 10amp) and work our way through the circuit to determine where the short to ground is and hope it didn't cook the ECM.
Glad you mentioned the oil pressure issue, I was wondering about that last night, it's the last component on the circuit.
Let us know when you're feeling better, and we'll help you figure this out without replacing any more parts for now.
Hope you get better soon.
Was this
answer
helpful?
Yes
No
Tuesday, November 22nd, 2022 AT 9:03 AM
Tiny
BIGMAX
  • MEMBER
  • 18 POSTS
Managed to go out and check the MISC 2 fuse (with ignition on) showed power (tester lit up) My son is coming here for the holiday tomorrow and supposed to help check the circuit. He knows much more than I do about. BTW the original thermostat already disposed of since the element coming off the 2 connectors got broken by dropping after removal, Will follow up after checking further. Again, many thanks!
Was this
answer
helpful?
Yes
No
Wednesday, November 23rd, 2022 AT 11:35 AM
Tiny
BIGMAX
  • MEMBER
  • 18 POSTS
After some thought, it seems like ever since I used a long neck funnel to put some extra gas from a container (to prevent it from sitting too long since mowing season is over) that seems to be when these problems started. May just be coincidence, but could this have any effect on these issues?
Was this
answer
helpful?
Yes
No
Wednesday, November 23rd, 2022 AT 11:45 AM
Tiny
AL514
  • MECHANIC
  • 5,596 POSTS
I don't think so, all these codes have that one thing in common which is that power feed wire. Every code and the component that it's coding for is on that violet/light blue wire. All the way to the end of the circuit. The 1st component on the circuit is the Evap Purge Valve which is has a tube to the intake manifold, it purges all the fuel vapors from the tank to the engine so they can be burned, so start there and check it for power with the key On, should be 12volt (1st diagram) The 2nd diagram is where those 2 power wires come down to the harness, if you notice the dotted line in the wiring, that's put in there because that's where it splices off and branches out to other components, and that wire running straight down goes to the engine computer on pin 16, that is probably a circuit where the computer is monitoring the voltage supply on that wire.
But when I see that many codes like you have, there's always something in common with them all, you'll never get that many components failing at the same time, and this wire is the common thing between them all.
Was this
answer
helpful?
Yes
No
Wednesday, November 23rd, 2022 AT 12:15 PM
Tiny
BIGMAX
  • MEMBER
  • 18 POSTS
Thanks again. Will follow up in a day or two.
Was this
answer
helpful?
Yes
No
+1
Wednesday, November 23rd, 2022 AT 1:11 PM
Tiny
BIGMAX
  • MEMBER
  • 18 POSTS
My son came by and followed your advice. Sure, enough after changing the thermostat and oxygen sensors it was the Misc 1 fuse. The check engine light was gone after driving about 10-15 miles. Rechecked and NO CODES. For my 70th birthday Friday, a new code reader has been hinted. Thanks so much for your expert opinion(s).
Was this
answer
helpful?
Yes
No
Tuesday, November 29th, 2022 AT 3:36 AM
Tiny
AL514
  • MECHANIC
  • 5,596 POSTS
That's great news, glad you got things sorted out. Whenever you get a bunch of codes like that. I always try to find what those components have in common. For the next time you run into something like this. That many codes can definitely get confusing real fast. If you do get a scan tool, try to get one that can scan the entire vehicle. Autel sells a bunch that can do pretty much everything. But ones like the mx808 are priced reasonably and will do full system scans as well as some functional tests. Vehicles these days have computer modules for every system. And scanning just the engine computer is not enough anymore. But thanks for letting us know the outcome. Have a good day.
Was this
answer
helpful?
Yes
No
+1
Tuesday, November 29th, 2022 AT 7:37 AM

Please login or register to post a reply.