Wednesday, April 8th, 2020 AT 6:33 PM
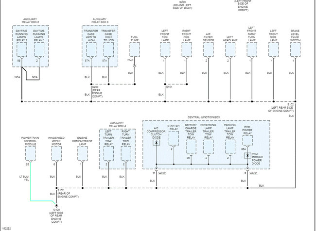
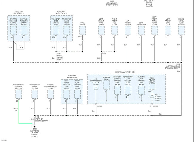
I bought this from a dealer for a great price a years ago. Current issues I can name are. Key fob and inside toggles for lock and unlocks haven’t worked. The windshield wipers would randomly stop working. 90% sure it’s fuse 302/power train EEC relay is ticking constantly but stops when brakes are applied. The taillights stay on with no power to them but the brake lights don’t work. The turn signals don’t work. When driving down the road, the headlights went out. The running lights still and when toggled to park lights I have running lights but the main headlights don’t work when toggled. The door open light is always on but I’ve used a snap on computer with the OBD and the computer says they’re closed when I have all for open. Had a code to replace ECU and I did that today. Nothing has changed and I’m stuck. All fuses were checked. There was another relay in the engine compartment ticking but couldn’t find out what it was. Swapping relays fixed the one in the engine compartment from what I see. I can provide pictures or details for anything else, I’m just lost. Could it be a bad PCM?















