Turning signal light

Tiny
MARYDOANE
  • MEMBER
  • 2007 KIA SPECTRA
  • 6 CYL
  • 2WD
  • AUTOMATIC
  • 29,000 MILES
Our left turning signal light is not working neither outside or indicator on dash. The right one is. Can you help?
Monday, May 31st, 2010 AT 11:59 AM

13 Replies

Tiny
BLUELIGHTNIN6
  • MECHANIC
  • 16,542 POSTS
Hello,

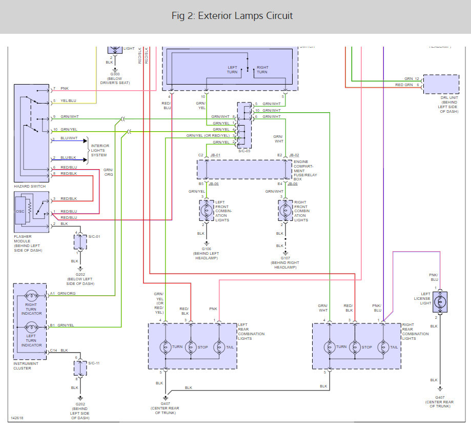
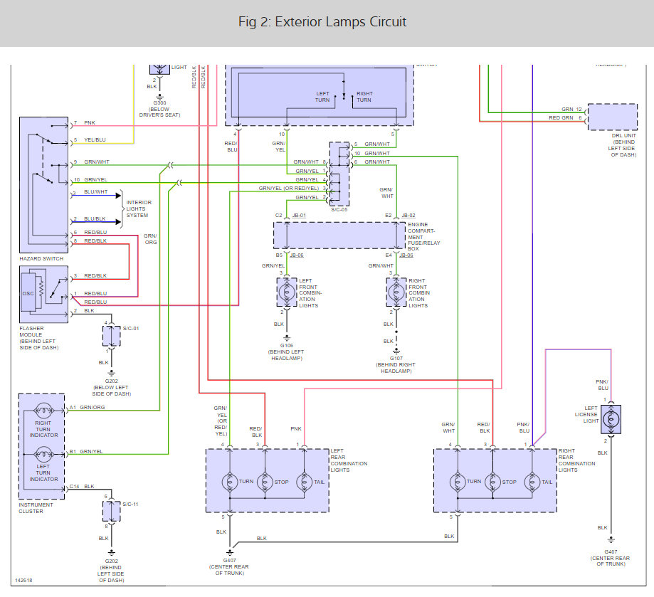
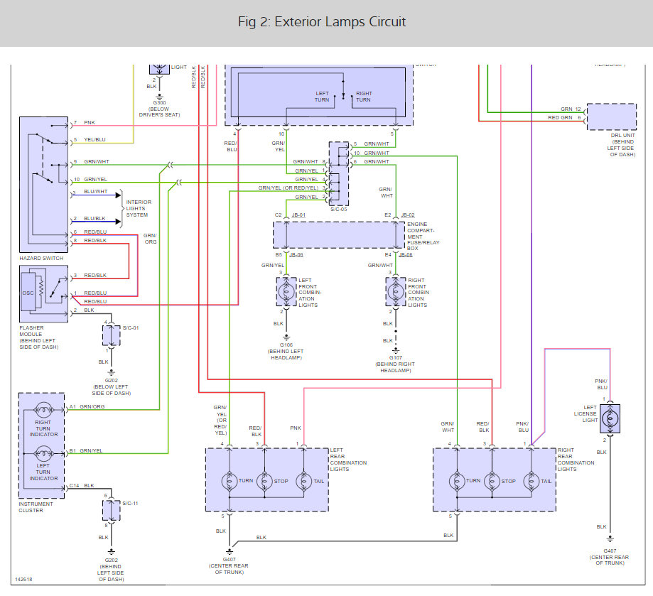
There is a left hand turn relay and fuse that needs to be checked here are tow guides to help test for power at the fuse and how to test the relay with wiring diagrams for the blinker so you can see how they work and the relay locations as well below.

https://www.2carpros.com/articles/how-to-check-a-car-fuse

and

https://www.2carpros.com/articles/how-to-check-an-electrical-relay-and-wiring-control-circuit

Check out the diagrams (Below). Please let us know what you find. We are interested to see what it is.
Was this
answer
helpful?
Yes
No
+1
Monday, May 31st, 2010 AT 8:34 PM
Tiny
BARBARADOYLE
  • MEMBER
  • 0 POST
Thanks for this post I had to get a new relay cost me $34.00 all fixed! I love this site.
Was this
answer
helpful?
Yes
No
+1
Tuesday, January 22nd, 2019 AT 11:18 AM
Tiny
JSBORNE53
  • MEMBER
  • 1 POST
  • 2001 KIA SPECTRA
Electrical problem 4 cyl Front Wheel Drive Manual 101000 miles

My turn signals just stopped working and I've checked the fuses and put known good ones in to replace it and still my turn signals do not work. When I set the alarm on my car they work but they do not work inside or out when I use the turn signal or the hazards. What could be causing this?
Was this
answer
helpful?
Yes
No
+2
Tuesday, January 22nd, 2019 AT 11:19 AM (Merged)
Tiny
KEN L
  • MASTER CERTIFIED MECHANIC
  • 55,428 POSTS
Hello,

It sounds like you have a flasher module that is out. But to be sure we must check to see where we are losing power. here is a guide to show you how:

https://www.2carpros.com/articles/how-to-use-a-test-light-circuit-tester

Here are the blinker wiring diagrams and the flasher location.

Check out the diagrams (below)

Please let us know if you need anything else to get the problem fixed.

Cheers, Ken
Was this
answer
helpful?
Yes
No
Tuesday, January 22nd, 2019 AT 11:19 AM (Merged)
Tiny
WILLYP3
  • MEMBER
  • 1 POST
  • 2001 KIA SPECTRA
  • 4 CYL
  • FWD
  • MANUAL
  • 101,000 MILES
My turn signals just stopped working and I've checked the fuses and put known good ones in to replace it and still my turn signals come on but only work for one to three clicks. It only happens when I am using other items like A/C and radio. When I turn them off, the signals work. I replaced the alternator last winter when car would not shift properly. What could be causing this?
Was this
answer
helpful?
Yes
No
Tuesday, January 22nd, 2019 AT 11:19 AM (Merged)
Tiny
BLUELIGHTNIN6
  • MECHANIC
  • 16,542 POSTS
Get battery tested to see if it's holding charge.
Was this
answer
helpful?
Yes
No
Tuesday, January 22nd, 2019 AT 11:19 AM (Merged)
Tiny
JMCSQUIGGLE
  • MEMBER
  • 1 POST
  • 2007 KIA SPECTRA
  • 1.5L
  • 6 CYL
  • 2WD
  • AUTOMATIC
  • 100,000 MILES
My girlfriend's car was having turn signal issues, indicating one of the turn signal bulbs were burnt out in the rear. I checked in the trunk to see how easy it would be to replace the bulbs and pulled out the break light and right turn signal bulbs from the rear of the vehicle and then replaced them. On the way to the auto parts store, the right turn signal suddenly started working.

Working off of prior electrical knowledge, my first thought is a broken wire somewhere in the turn signal. I checked the bulbs a second time to make sure the issue was not being caused by the broken filament suddenly jostling into place from my screwing around. I found the turn bulb in nearly pristine condition, but noticed one of the filaments in the break light looked worn. I don't see how a break light could cause the turn signal to act as if the bulb is burnt out, unless if the bulbs are wired in series together.

I was wondering if anyone had any knowledge of the electrical systems on the KIA 2007 Spectra line. I can replace all of the bulbs and see if the issue doesn't come back, but I would like to eliminate the seemingly obvious possibility before dragging the car into a dealer to check the entire line on a vehicle nearly a decade old.
Was this
answer
helpful?
Yes
No
Tuesday, January 22nd, 2019 AT 11:19 AM (Merged)
Tiny
HMAC300
  • MECHANIC
  • 48,601 POSTS
All three on that side ground in luggage compartment check that for tight and not corroded. There is a right turn signal control relay check the prongs for corrosion. Relay is in junction block inside car left hand side.
Was this
answer
helpful?
Yes
No
Tuesday, January 22nd, 2019 AT 11:19 AM (Merged)
Tiny
JOHN.TINDELL
  • MEMBER
  • 1 POST
  • 2007 KIA SPECTRA
  • 4 CYL
  • FWD
  • AUTOMATIC
  • 61,000 MILES
I am experiencing turn signal failure on the left side of my car. The hazards are not functional as well on the left. I have checked the bulbs, fuses, and they are all fine. When pushed down, the turn signal makes one click, and nothing more, not even a light on the dash comes on. It is only on the left side that this is going on. Please help.
Was this
answer
helpful?
Yes
No
Tuesday, January 22nd, 2019 AT 11:19 AM (Merged)
Tiny
KEN L
  • MASTER CERTIFIED MECHANIC
  • 55,428 POSTS
Hey John,

It sounds like you have a ground problem with the car. Can you remove all of the bulbs on the left side to check the condition of the socket? It sounds like they might be corroded.

Here is a guide to help you

https://www.2carpros.com/articles/brake-lights-not-working

Please let us know happens so it will help others.

Best, Ken
Was this
answer
helpful?
Yes
No
-1
Tuesday, January 22nd, 2019 AT 11:19 AM (Merged)
Tiny
2CP-ARCHIVES
  • MEMBER
  • 4,540 POSTS
  • 2004 KIA SPECTRA
  • 10,000 MILES
Turn signals dont go on, the arrows on the dash dont go on or make noise, NOTHING. Checked the fuses, NOTHING
Was this
answer
helpful?
Yes
No
Tuesday, January 22nd, 2019 AT 11:19 AM (Merged)
Tiny
AATCO
  • MEMBER
  • 1 POST
  • 2003 KIA SPECTRA
  • 160,000 MILES
Sometimes the flashers will work when cold but not all the time. When the vehicle is cold and turning on the left or right turn signal the indicator will light or it will flash as if working about 4 times then goes blank. Once the vehicle is warmed thourghly, the turn signals and flasher work normaly.
Was this
answer
helpful?
Yes
No
Tuesday, January 22nd, 2019 AT 11:19 AM (Merged)
Tiny
RASMATAZ
  • MECHANIC
  • 75,992 POSTS
-Check the flasher unit behind left side of dash
Was this
answer
helpful?
Yes
No
+3
Tuesday, January 22nd, 2019 AT 11:19 AM (Merged)

Please login or register to post a reply.