Thursday, September 23rd, 2021 AT 8:03 PM
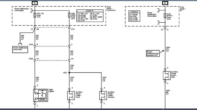
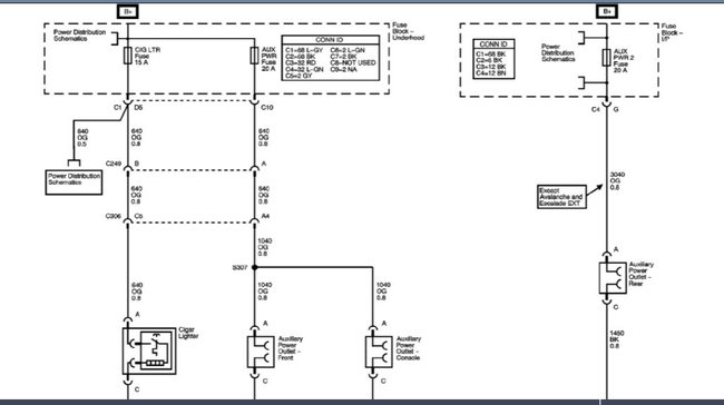
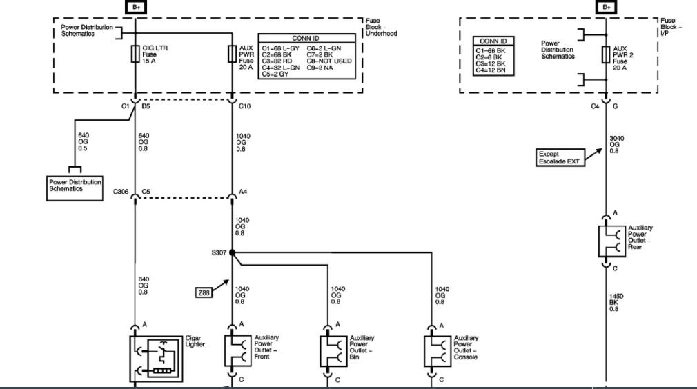
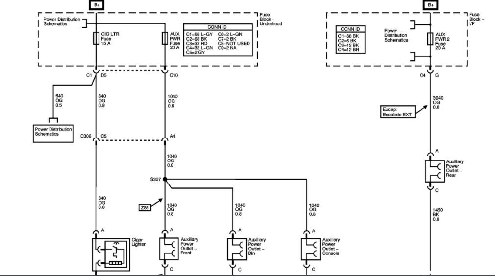
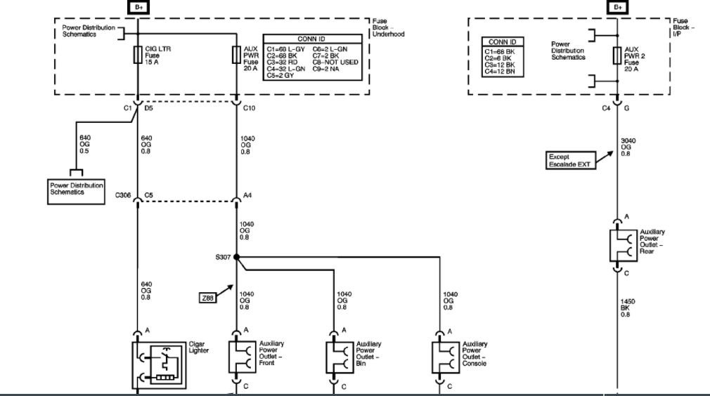
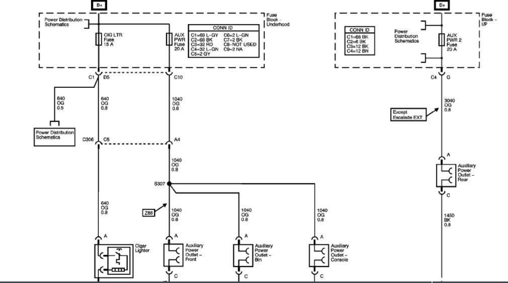
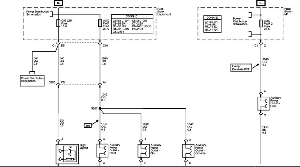
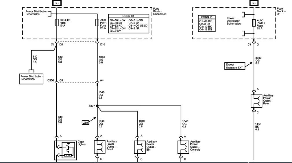
I need to figure out where the orange power wire goes for the front cigarette lighter port. Vehicle listed above is an XL model.






