My turn signals are not working why?

Tiny
ERNEST CLARK
  • MECHANIC
  • 1,730 POSTS
Are you saying that "all" the turn signals have stopped working? Or just on one side or in the front/back? Check out this guide

https://www.2carpros.com/articles/turn-signals-not-working-blinker

Write back and let me know. I will walk you through the procedure.
Was this
answer
helpful?
Yes
No
+3
Monday, May 17th, 2021 AT 12:06 PM (Merged)
Tiny
DRILLHATER
  • MEMBER
  • 2 POSTS
Yes, both left and right, front and back. The emergency hazard light still works and so do the head lights and tail lights. Just the turn signals.
Was this
answer
helpful?
Yes
No
+15
Monday, May 17th, 2021 AT 12:06 PM (Merged)
Tiny
ERNEST CLARK
  • MECHANIC
  • 1,730 POSTS
This will be your flasher, which is located in your fuse box (under dash-drivers side). Pull the cover off of the fuse box and look at the diagram the tells you which fuse and relay goes where.

It will say "Flasher" or "Blinker" or something to that affect. Take it out and to a parts store such as AutoZone.

Then just plug in the new one.

Check out the wiring diagram below for the fuses you need to check as well.
Was this
answer
helpful?
Yes
No
+2
Monday, May 17th, 2021 AT 12:06 PM (Merged)
Tiny
TEMPEST33
  • MEMBER
  • 3 POSTS
  • 2000 HONDA ACCORD
  • 2.3L
  • 4 CYL
  • 2WD
  • MANUAL
  • 190,000 MILES
Was wondering if my issue is from the turn switch relay or from the turn switch itself on the car listed above ex model. I can manually click the lights of the blinker when I have my hazard switch on but when the hazard switch is not on I don't get anything from using the turn blinker. All lights work for the blinker when I manually engage the signals by clicking on and off on the turn switch. So basically when I engage either the left or right blinker it will just stay on instead of blink only when I have the hazards engaged. However the hazards do not blink when the hazard light switch is engaged. Thank you for anyone's time to help me with this.
Was this
answer
helpful?
Yes
No
Monday, May 17th, 2021 AT 12:06 PM (Merged)
Tiny
KASEKENNY
  • MECHANIC
  • 18,907 POSTS
The issue is most likely the relay itself. On your vehicle the flasher is for the hazard lights and turn signal lights. So if when turning the hazard switch on and to get them to blink you turn the turn switch on, that points to the flasher.

I would suggest replacing that relay and then retesting.

I attached the material on the location. Let me know if you have questions. Thanks.
Was this
answer
helpful?
Yes
No
+1
Monday, May 17th, 2021 AT 12:06 PM (Merged)
Tiny
TEMPEST33
  • MEMBER
  • 3 POSTS
Perfect, I was hoping that the was the issue. Thank you for all of that and I was hoping its that relay you posted the pix on. Plus thank you for your time on getting back to me.

Just What I found put yesterday thou I wish I knew this before I posted my question and if would this new issue effect your answer. So my car was running, I forgot to turn off the hazard switch after driving it since I had to leave left the hazards switch engaged to be able to use the blinkers manually. Then when I turned off the ignition and removed the key, the engine remained running and the steering was not locked until I switched the hazard switch back off. Would this be a short somewhere along the lines to the relay I need to troubleshoot or is it still possibly the relay at fault?

Thank you again for all your help!
Was this
answer
helpful?
Yes
No
Monday, May 17th, 2021 AT 12:06 PM (Merged)
Tiny
KASEKENNY
  • MECHANIC
  • 18,907 POSTS
I would start with the relay. I am not quite sure that it would cause this issue as well but before we run down that rabbit hole, let's fix the blinker/hazard issue. Then we can retest this issue.

However, if this is still an issue we will need to start a new post for it because we have to keep each one to one issue so others can find the solutions if they have the same issue. Thanks
Was this
answer
helpful?
Yes
No
Monday, May 17th, 2021 AT 12:06 PM (Merged)
Tiny
TEMPEST33
  • MEMBER
  • 3 POSTS
Oh okay, makes sense. I will post here this week when I get the relay and put it in and will see if that fixes at least the first issue if not both. Thank you very much again KaseKenny1.
Was this
answer
helpful?
Yes
No
Monday, May 17th, 2021 AT 12:06 PM (Merged)
Tiny
KASEKENNY
  • MECHANIC
  • 18,907 POSTS
Sounds great. We will be here whenever you get back to us. Thanks for the update.
Was this
answer
helpful?
Yes
No
Monday, May 17th, 2021 AT 12:06 PM (Merged)
Tiny
DEVINDC
  • MEMBER
  • 13 POSTS
  • 1999 HONDA ACCORD
  • 2.4L
  • 4 CYL
  • 2WD
  • AUTOMATIC
  • 231,000 MILES
I have the car listed above (lx) and my dash lights won’t stay on unless you move the radio around to a certain place. Also my signals also won’t work and tonight on the way home my taillights stop working until I braked. Anyone know what it could be?
Was this
answer
helpful?
Yes
No
Monday, May 17th, 2021 AT 12:06 PM (Merged)
Tiny
JACOBANDNICKOLAS
  • MECHANIC
  • 110,192 POSTS
Hi,

When you say move the radio around, do you mean the physical radio is loose? Is it still the factory radio?

If that is the case, have you checked under the dash near the radio for a loose ground or connections?

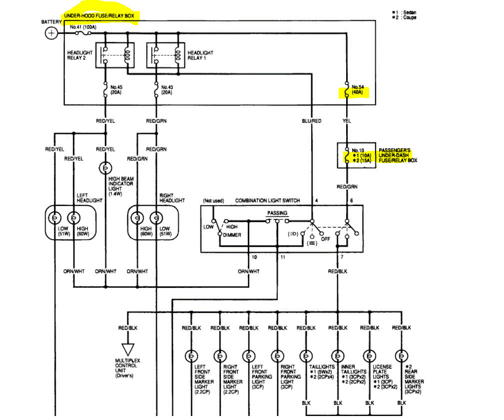
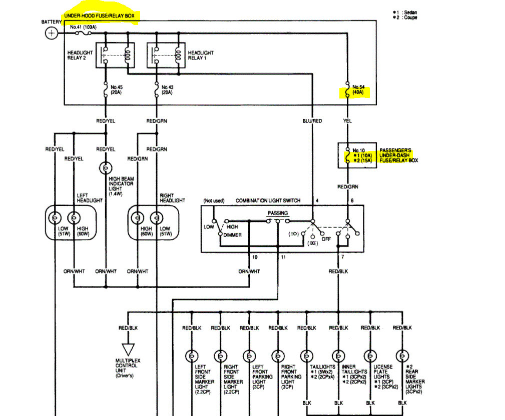
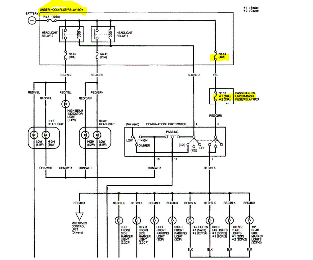
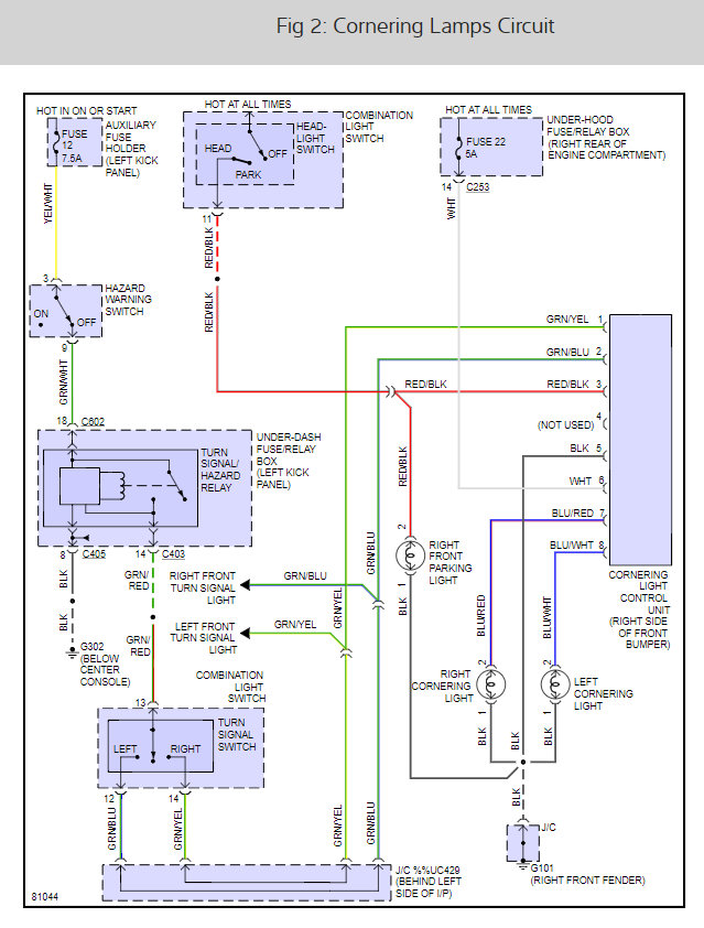
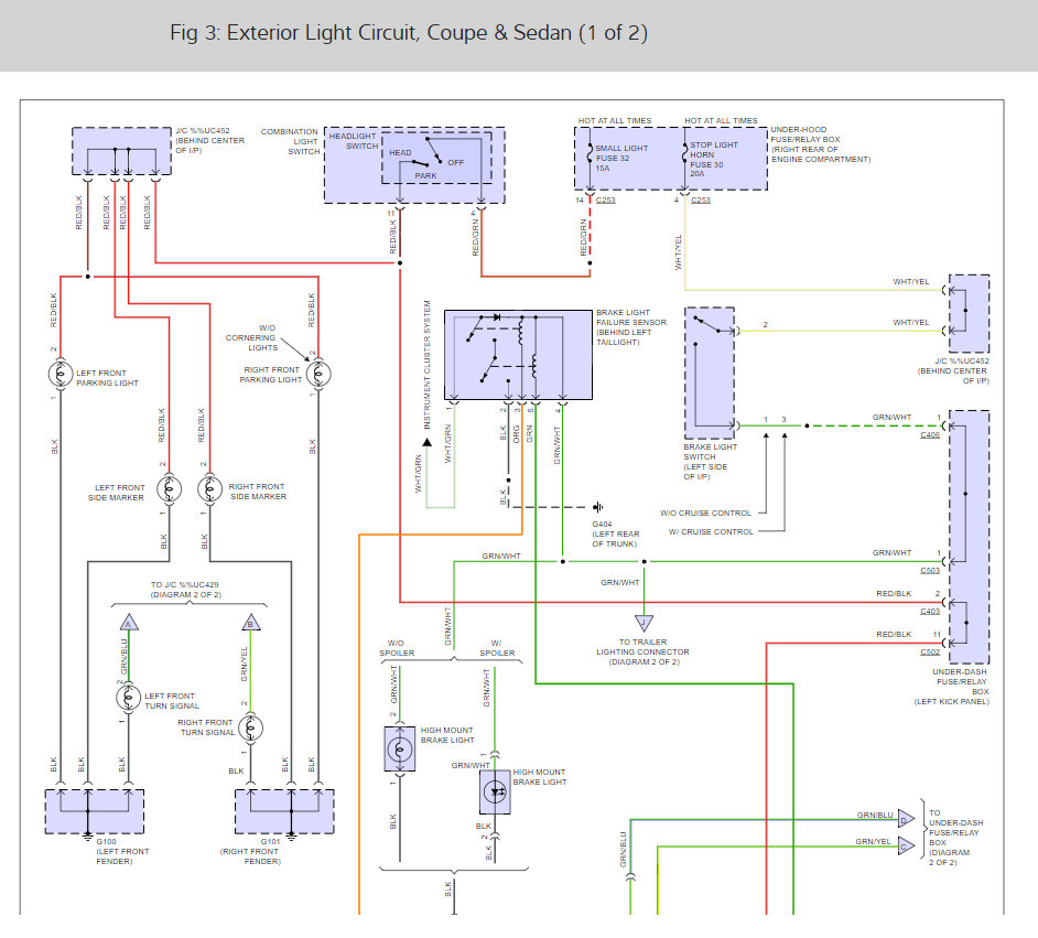
As far as the exterior lights, do the front parking lights work? If not, check the two fuses I highlighted in pic 1. In addition to just checking the fuses, make sure they have power. Here is a link to help with that.

Pic 2 shows the fuse location for the interior passenger side fuse box. Pic 3 shows the fuse in the under hood fuse box which sends power to the interior fuse box. Pic 4 shows the left rear of trunk where ground 601 is located.

https://www.2carpros.com/articles/how-to-check-a-car-fuse

If the fuses are good, the bulbs are good, check ground (G601) which is for the tail lights.

______________________________

Let me know if this helps or if you have other questions.

Take care,
Joe
Was this
answer
helpful?
Yes
No
Monday, May 17th, 2021 AT 12:06 PM (Merged)
Tiny
DEVINDC
  • MEMBER
  • 13 POSTS
My radio is not fully installed yes it's aftermarket. I just put it in and my dash lights and signals been not working since I bought the car a year ago. But if you move the radio a certain way the dash will cut on then go off after a while and some how my taillights are not working now.
Was this
answer
helpful?
Yes
No
Monday, May 17th, 2021 AT 12:06 PM (Merged)
Tiny
DEVINDC
  • MEMBER
  • 13 POSTS
And my parking lights and brake lights work fine.
Was this
answer
helpful?
Yes
No
Monday, May 17th, 2021 AT 12:06 PM (Merged)
Tiny
JACOBANDNICKOLAS
  • MECHANIC
  • 110,192 POSTS
Something is loose. If you can move the radio, likely wiring is being moved and making contact. Take a look under the dash for any loose connections near the radio, specifically near the instrument panel. Also, check ground that can be mounted to the body or frame on the dash framing.

Let me know what you find or if you have other questions.

Joe
Was this
answer
helpful?
Yes
No
Monday, May 17th, 2021 AT 12:06 PM (Merged)
Tiny
DEVINDC
  • MEMBER
  • 13 POSTS
Okay, thank you.
Was this
answer
helpful?
Yes
No
Monday, May 17th, 2021 AT 12:06 PM (Merged)
Tiny
JRZAK79
  • MEMBER
  • 7 POSTS
  • 1998 HONDA ACCORD
  • 2.3L
  • 4 CYL
  • FWD
  • AUTOMATIC
  • 304,000 MILES
I have replaced blinker relay (flasher) along with bulbs and multi function switch and finally replaced all fuses that affect blinkers or hazards and still nothing. They do not come on at all nor does it make a sound so before I run my own wiring any idea what it may be?
I was told on the drivers side fuse box there is another box called if I recall multi-function box. Apparently those can burn up and since the car had it's wires cut from previous owner I could see how that could have happened. Thank you for taking the time to read my question.
Was this
answer
helpful?
Yes
No
Monday, May 17th, 2021 AT 12:06 PM (Merged)
Tiny
HMAC300
  • MECHANIC
  • 48,601 POSTS
There is a turn signal relay in fuse box that may be your problem the only other thing is a multiplex unit, but that is for taillights not turn signals. So check those and grounds in back of trunk on both sides. It may be the relay is bad or wires cut there.
Was this
answer
helpful?
Yes
No
Monday, May 17th, 2021 AT 12:06 PM (Merged)
Tiny
JACOBANDNICKOLAS
  • MECHANIC
  • 110,192 POSTS
Hi,

You are very welcome. If you have a chance, let me know what you find.

Take care,
Joe
Was this
answer
helpful?
Yes
No
Monday, May 17th, 2021 AT 12:06 PM (Merged)
Tiny
FROHNIE
  • MEMBER
  • 3 POSTS
  • 1997 HONDA ACCORD
So, a couple of days ago my turn signal stopped working along with the hazard lights. When I flip the arm to activate the turn signal, the light in the dash does NOT light up at all and it doesn't make the "click sound" that the blinkers do when they are going, but when I make the turn, the arm goes back to the neutral position. I checked the hazard light fuse and it is still good. Brake lights are working fine. Thanks in advance for any help :)
Was this
answer
helpful?
Yes
No
Monday, May 17th, 2021 AT 12:07 PM (Merged)
Tiny
KEN L
  • MASTER CERTIFIED MECHANIC
  • 55,297 POSTS
Hello,

There is a light out module and a flasher that need to see if they are getting power and connecting to the remainder of the system. It sounds like the flasher has gone bad.

Here is a guide to help you see how to test the system with diagrams below to show you on your car

https://www.2carpros.com/articles/how-to-use-a-test-light-circuit-tester

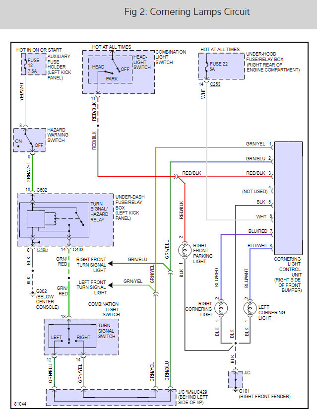
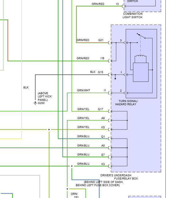
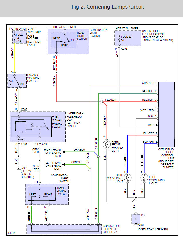
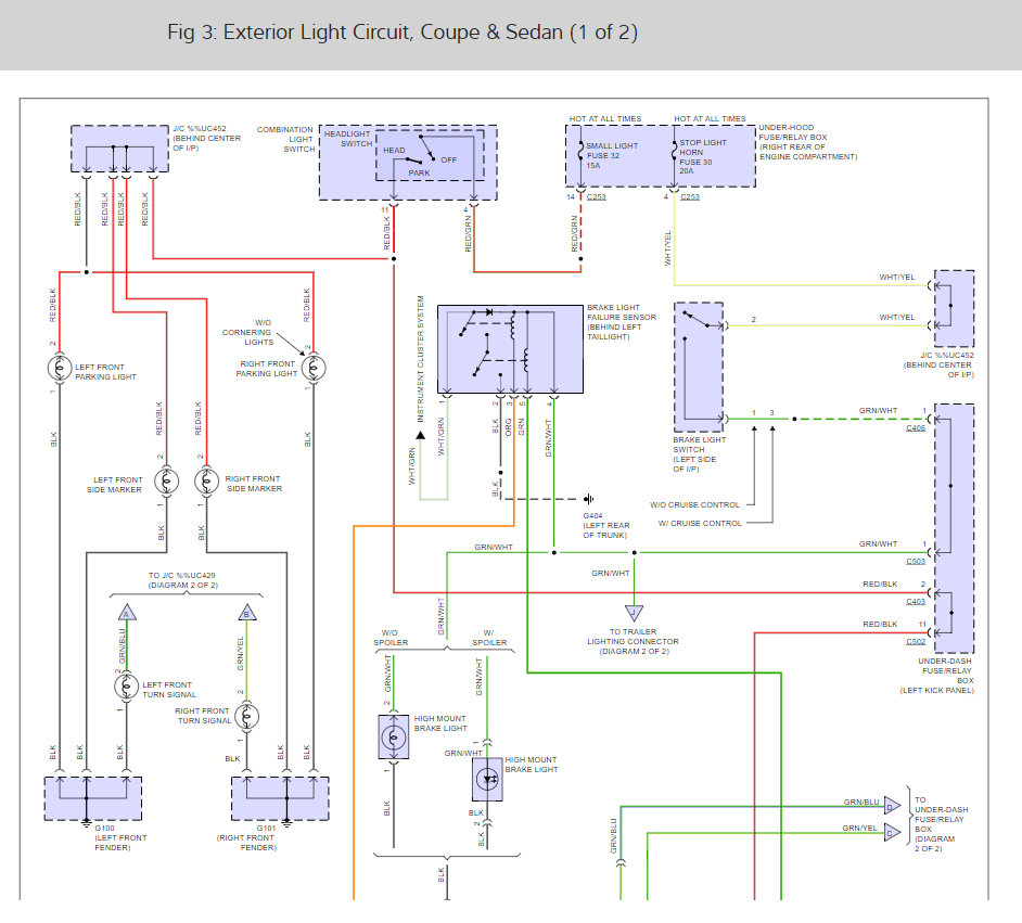
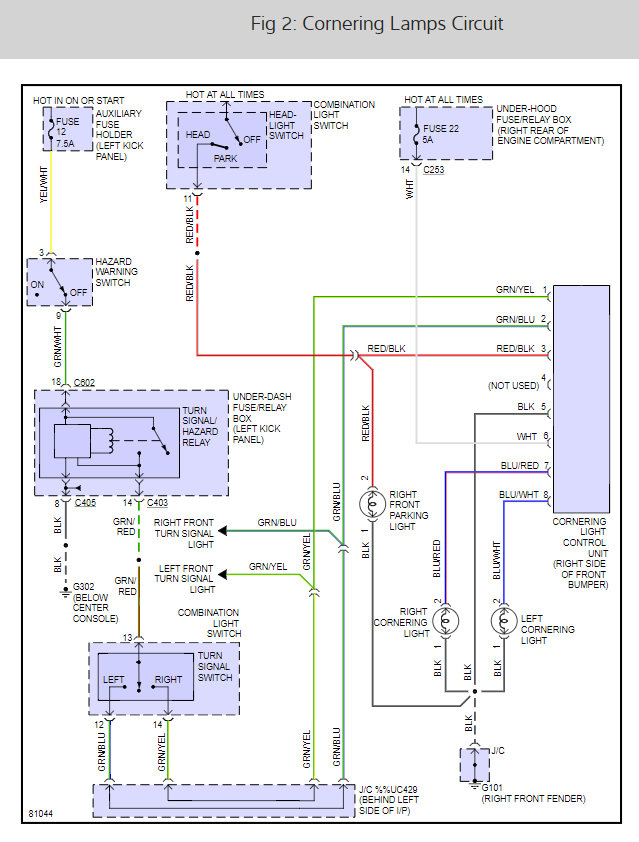
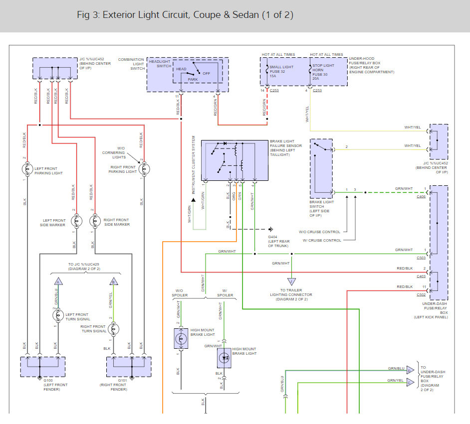
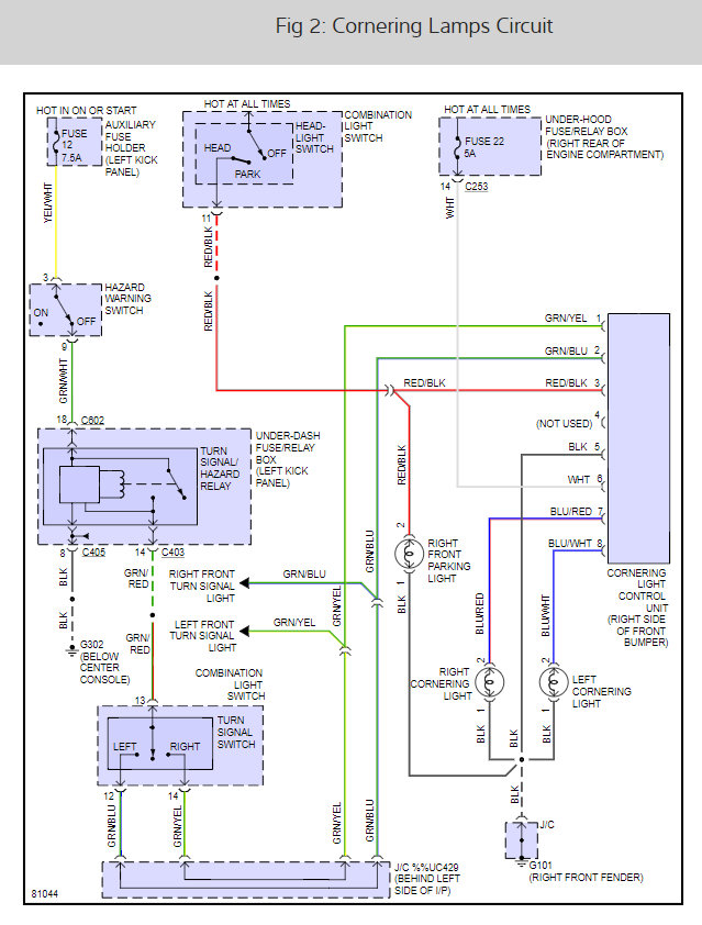
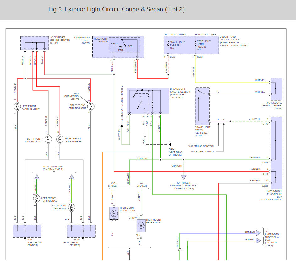
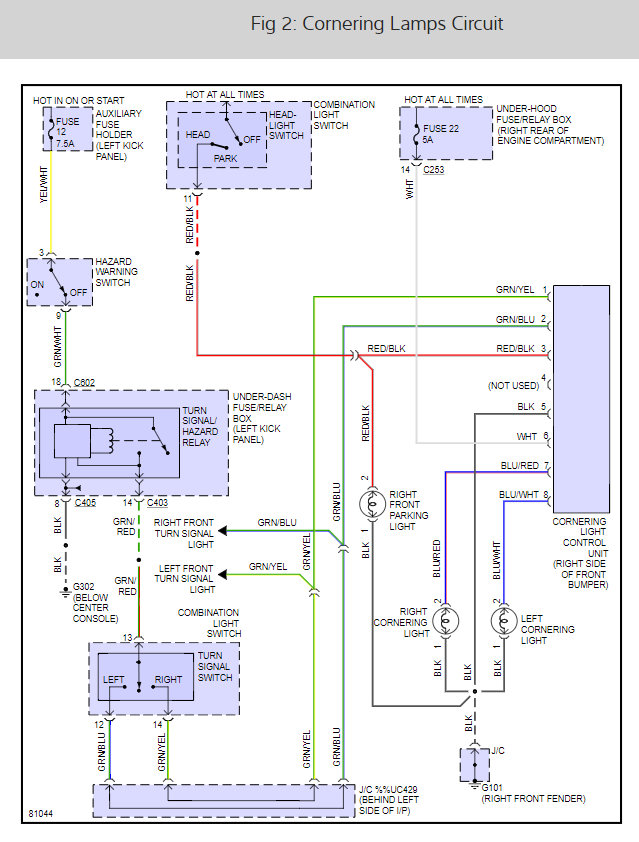
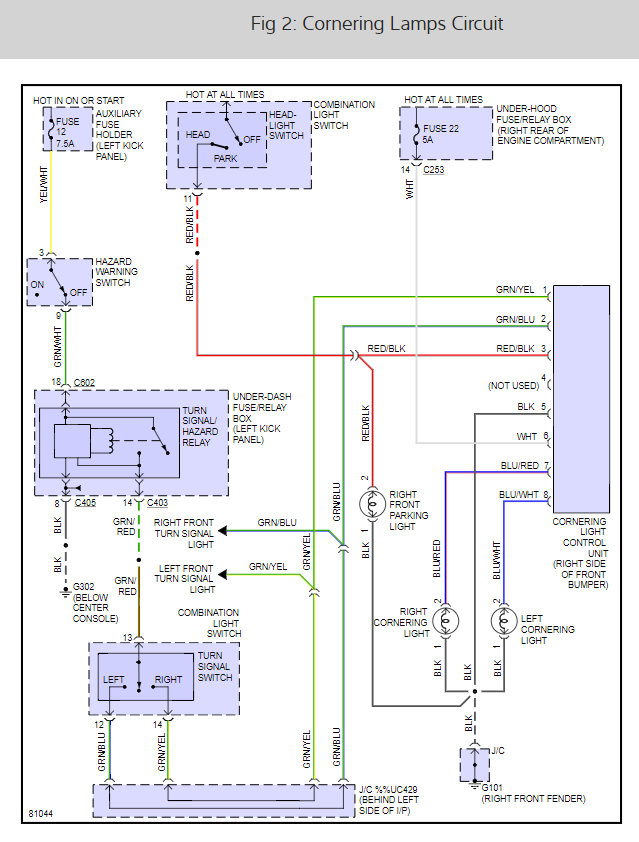
Here are the wiring diagrams for the blinkers etc. (below)

Please let us know what you find.

Cheers, Ken
Was this
answer
helpful?
Yes
No
-1
Monday, May 17th, 2021 AT 12:07 PM (Merged)

Please login or register to post a reply.