Codes P043E, P043F, P2401, P2402 and P2419

Tiny
NADHEER
  • MEMBER
  • 132 POSTS
Idle.
Was this
answer
helpful?
Yes
No
Sunday, July 31st, 2022 AT 10:39 AM
Tiny
NADHEER
  • MEMBER
  • 132 POSTS
Average fuel consumption.
Was this
answer
helpful?
Yes
No
Sunday, July 31st, 2022 AT 10:42 AM
Tiny
AL514
  • MECHANIC
  • 5,590 POSTS
Have you replaced any parts since last month's post? Some of your live data looks strange. On the first recording at around 4:19 the engine RPM goes to around 480 and most sensors are reading negative. And your MPG is up to 20, so what's changed? No codes stored.
Was this
answer
helpful?
Yes
No
Sunday, July 31st, 2022 AT 2:24 PM
Tiny
NADHEER
  • MEMBER
  • 132 POSTS
Yes, I have replaced EVAP filter and EVAP purge hose.
And isolated the borders of the EVAP pump by using silicon.
Was this
answer
helpful?
Yes
No
Sunday, July 31st, 2022 AT 3:52 PM
Tiny
AL514
  • MECHANIC
  • 5,590 POSTS
But you didn't replace the Evap Canister assembly? I ran some of your data numbers through the Volumetric Efficiency calculator and they came up somewhat low. Does it feel somewhat sluggish? It might be something you don't notice since you have been driving it like this for so long.
Was this
answer
helpful?
Yes
No
Sunday, July 31st, 2022 AT 4:19 PM
Tiny
NADHEER
  • MEMBER
  • 132 POSTS
Today, before I disconnect the battery.
Was this
answer
helpful?
Yes
No
Monday, August 1st, 2022 AT 9:38 AM
Tiny
NADHEER
  • MEMBER
  • 132 POSTS
Today after I connect the battery.
Was this
answer
helpful?
Yes
No
Monday, August 1st, 2022 AT 9:39 AM
Tiny
AL514
  • MECHANIC
  • 5,590 POSTS
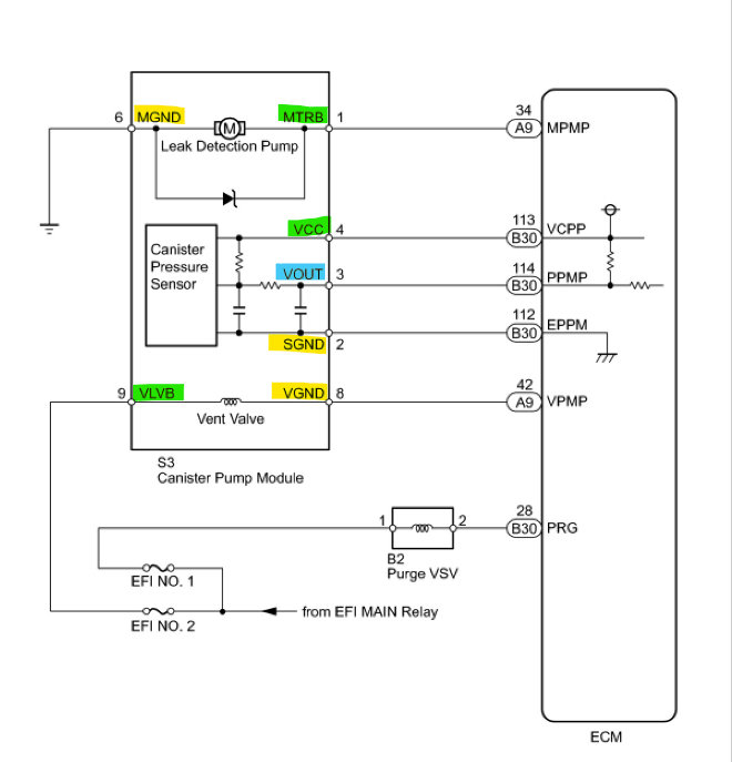
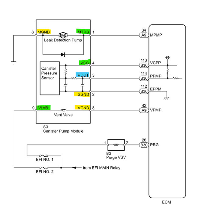
Have you replaced the Canister assembly yet? These are your 4 possibilities for the 4 codes youre getting. The only thing left you can do is check the wiring from the ecm all the way to the Canister by measuring with a multimeter from the ecm connector to the Canister connector to see if theres any open circuits or high resistance. The rest of the testing needs to be done with a high end scan tool that will tell the ecm to run through the entire check procedure. Which takes 18minutes for the self test to run.
Below is the oem diagram from Toyota for the Evap Canister assembly. The green markers are where a voltage reading would be, the yellow are Ground marks and the Blue is a Signal from the canister pressure sensor. But this system only turns on when certain conditions are met and there is no way for you to know when it will run a self test and or run the evap system.
Was this
answer
helpful?
Yes
No
Monday, August 1st, 2022 AT 12:20 PM
Tiny
NADHEER
  • MEMBER
  • 132 POSTS
Yes, I feel it is somewhat sluggish and quiet.
Was this
answer
helpful?
Yes
No
Monday, August 1st, 2022 AT 1:23 PM
Tiny
NADHEER
  • MEMBER
  • 132 POSTS
No, I didn't replace the EVAP assembly.
Was this
answer
helpful?
Yes
No
Monday, August 1st, 2022 AT 1:25 PM
Tiny
AL514
  • MECHANIC
  • 5,590 POSTS
Why does your live data keep dropping on the RPM to 480 quite a bit? Are you having some type of stalling issue? The Volumetric Efficiency test I ran with the numbers from your live data suggests the Catalytic Converter may not be in good shape. 51% and 60% are not good numbers, this is because of the positive fuel trim numbers reaching over 10%. Along with all the codes you're getting, the fact that you were smelling gas inside the vehicle means you either have a gas leak somewhere or you have cylinders misfiring and making this whole situation worse. If the Catalytic Converter cannot allow 100% of the exhaust to escape the engine, it cannot take in 100% fresh air, and the result is misfiring cylinders. Misfires allow more unburned fuel down the exhaust, this causes the Converter to overheat, and the cycle continues. And we really don't know what action the ECM takes when there are four codes for the Evap system, we don't know if it disables the system or runs in some default strategy.
The vehicles running condition is only going to get worse, until it doesn't start one day. You've had the same codes for months now.
Was this
answer
helpful?
Yes
No
Monday, August 1st, 2022 AT 2:27 PM
Tiny
NADHEER
  • MEMBER
  • 132 POSTS
Does this help? Or no.
Was this
answer
helpful?
Yes
No
Thursday, August 4th, 2022 AT 9:18 AM
Tiny
NADHEER
  • MEMBER
  • 132 POSTS
This is the way I pass every day back and forth these days there is a lot of heavy rain in our country We are in the state of Yemen, a developing country in the third world. We live in the most difficult conditions on earth. We do not have good infrastructure and no asphalted roads. So, I hope you understand my words. I have sent you videos about my homeland and I am embarrassed of those filthy views of our streets. The point of sending them to you is that I want to tell you that even if you change the Evap assembly, it will break down with these lakes of dirty water in our streets and I will lose a lot of money without benefit. Thank you
Was this
answer
helpful?
Yes
No
Thursday, August 4th, 2022 AT 10:24 AM
Tiny
NADHEER
  • MEMBER
  • 132 POSTS
Today scanning

Car Scanner ELM OBD2
DTC report
Selected brand: Toyota
VIN: 2T3BF4DV2CW234743

============1==============
P043E
Raw code: 043E
ECU: Engine control unit[Archive (inactive)]
Status: Permanent
OBDII: Evaporative emission (EVAP) leak detection reference orifice - low flow

============2==============
P043F
Raw code: 043F
ECU: Engine control unit[Archive (inactive)]
Status: Permanent
OBDII: Evaporative emission (EVAP) leak detection system reference orifice - excessive flow detected

============3==============
P2401
Raw code: 2401
ECU: Engine control unit[Archive (inactive)]
Status: Permanent
OBDII: Evaporative emission (EVAP) leak detection pump, control - circuit low

============4==============
P2402
Raw code: 2402
ECU: Engine control unit[Archive (inactive)]
Status: Permanent
OBDII: Evaporative emission (EVAP) leak detection pump, control - circuit high
Was this
answer
helpful?
Yes
No
Thursday, August 4th, 2022 AT 10:28 AM
Tiny
NADHEER
  • MEMBER
  • 132 POSTS
Idle
Was this
answer
helpful?
Yes
No
Thursday, August 4th, 2022 AT 11:06 AM
Tiny
NADHEER
  • MEMBER
  • 132 POSTS
Today
Was this
answer
helpful?
Yes
No
Thursday, August 4th, 2022 AT 11:51 AM
Tiny
NADHEER
  • MEMBER
  • 132 POSTS
If I will do like this way to cleaning the catalytic converter.

What's your opinion?
Was this
answer
helpful?
Yes
No
Thursday, August 4th, 2022 AT 12:35 PM
Tiny
AL514
  • MECHANIC
  • 5,590 POSTS
I understand what you are saying, I could tell from the video you were in a different country. Its just that there is no trick when it comes to a failed component. The issue really is where the Evap assembly is located. Being under the vehicle like it is. Its reading historic codes at this point, so if the ecm is not seeing the issue any longer, the codes will disappear after a number of key starts. Are you able to graph any of the data pids with that scan tool app? I noticed in your last live data video that the oxygen sensor Bank 2 sensor 1 voltage was not responding much, take a look and see what the other Oxygen sensors voltage is doing. The readiness monitors for the oxygen sensors has not passed or the oxygen sensors heater has not passed either. Knowing the conditions of the roads there now, corroded connectors would be a major concern. Check all of the oxygen sensor connectors under the vehicle. The Oxygen sensor heater circuits should have no problem passing the readiness monitors. If the heaters are not working the oxygen sensors will not function and will cause an overly rich or lean condition. Im assuming you do not have emissions inspections in your country? If you dont, you can just gut out the Catalytic Converter if it as melted down due to fuel issues.
In some of your videos the fuel trim numbers were going over Positive 10%. That means the engine computer was adding 10% to the air fuel mixture and this can cause the Catalytic Converter to over heat and melt the substrate. If you unbolt the front of the Converter and look in and see that it is melted down partially. Its restricting the exhaust causing your lack of power. The 1st picture is a basically good looking converter looking at it at the inlet. The 2nd picture is a Converter that has melted down and is now clogging up the exhaust. If you have no emissions regulations where you live and find that your Catalytic Converter looks like the 2nd picture, break up the substrate and take it out. This is most likely what is causing the results on the VE test I showed you, where is was only at 50 to 60% test results. Thats the engines ability to breath, to take in air and to allow exhaust out. Inspect the oxygen sensor wiring too. There will be 2 wires that are the same color on the oxygen sensor connector, those are the heater circuit wires. The feed 12 volts to the oxygen sensor to heat them up.
These are some things you can considering the conditions of the roads there. Im sorry I cant be more help, its difficult to trick a computer if there is a failed component. But checking the Converter will atleast tell you if thats causing the lack of power youre experiencing.
Was this
answer
helpful?
Yes
No
Thursday, August 4th, 2022 AT 12:43 PM
Tiny
NADHEER
  • MEMBER
  • 132 POSTS
I replaced the Evap assembly before one week.
Was this
answer
helpful?
Yes
No
Wednesday, January 4th, 2023 AT 7:54 AM
Tiny
NADHEER
  • MEMBER
  • 132 POSTS
This picture at the same day when I changed the evap.
Was this
answer
helpful?
Yes
No
Wednesday, January 4th, 2023 AT 7:55 AM

Please login or register to post a reply.