Heated seats (both sides)

Tiny
MATT BRYANT
  • MEMBER
  • 2003 CHEVROLET TAHOE
  • 5.3L
  • V8
  • 4WD
  • AUTOMATIC
  • 171,000 MILES
My heated seat buttons will light up through all phases (high, med, low) but will shut off after a short time. Suspecting a fuse.
Sunday, January 7th, 2018 AT 11:20 AM

1 Reply

Tiny
KEN L
  • MASTER CERTIFIED MECHANIC
  • 55,361 POSTS
Hi Matt,

I think if it was the fuse the problem would be all the time. It sounds more like the heated seat controller which is in the drivers door. There is one for each seat but the one in the drivers door seems to be the one that goes out I have heard from others.

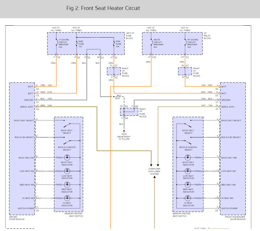
We should check the fuses because you never know there are five fuses that run the system check the wiring diagram to tell you which ones they are.

https://www.2carpros.com/articles/how-to-check-a-car-fuse

Check out the diagrams (below).

Please let us know what you find. We are interested to see what it is.

Cheers, Ken
Was this
answer
helpful?
Yes
No
+1
Monday, January 8th, 2018 AT 1:49 PM

Please login or register to post a reply.