Driver's side heated seat does not work

Tiny
DARRELL GUTHMILLER
  • MEMBER
  • 2005 BUICK TERRAZA
  • 120,000 MILES
My heated seat on the driver's side does not heat. When the button is pushed the light goes on for a few minutes but no heat.
Tuesday, February 1st, 2022 AT 7:14 PM

1 Reply

Tiny
JACOBANDNICKOLAS
  • MECHANIC
  • 110,192 POSTS
Hi,

If the passenger's seat is working, chances are, it's not a fuse. However, I would like you to check it regardless to make sure it is good, not corroded or loose, and it is getting power.

In the passenger compartment fuse box, there is a fuse for the heated seat, 20 amp. Inspect the fuse. If it appears good, confirm there are no connection issues where it plugs into the box. Additionally, confirm there is power to and from it. Here is a link you may find helpful:

https://www.2carpros.com/articles/how-to-check-a-car-fuse

Next, there is a relay under the seat that may be bad. If the fuse is good and has power, go to the relay that is under the seat and locate the red wire with a white tracer. Check to see if it has 12v. If it does, let me know. If it doesn't, there is an open circuit between the fuse and relay. If there is power, we need to check the relay. Here is a link that explains how it's done:

https://www.2carpros.com/articles/how-to-check-an-electrical-relay-and-wiring-control-circuit

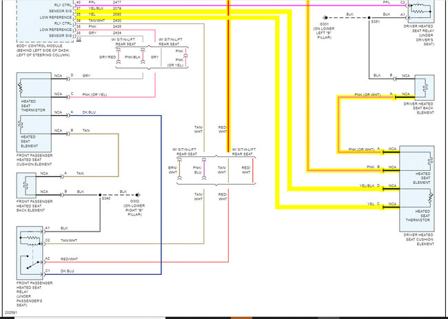
I attached the wiring schematic below for the heated seats. I highlighted the wiring for the driver's side seat. Note there is an additional red/white wire that is spliced together with it. That goes to the left side of the schematic and the passenger's heated seat.

Let me know what you find or if you have other questions.

Take care,

Joe

See pics below.

Was this
answer
helpful?
Yes
No
Tuesday, February 1st, 2022 AT 8:06 PM

Please login or register to post a reply.