Sunday, April 26th, 2020 AT 5:39 PM
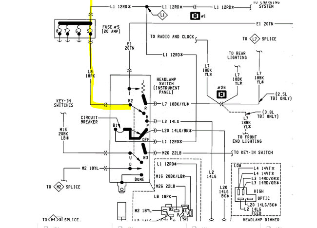
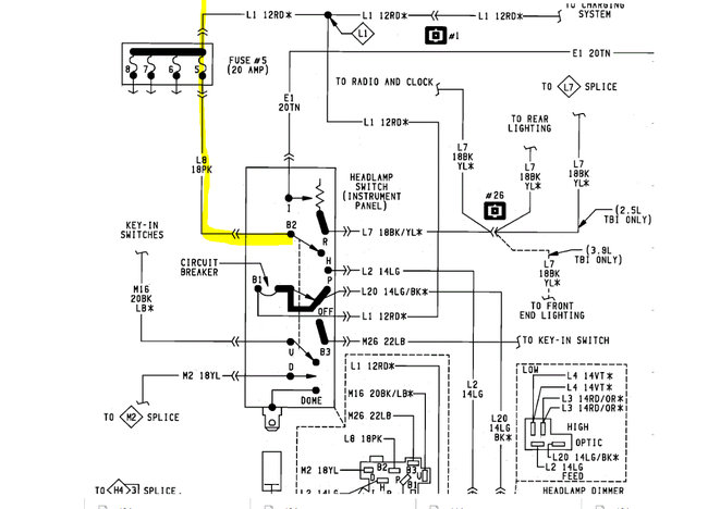
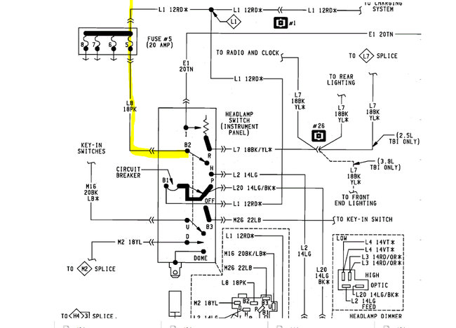
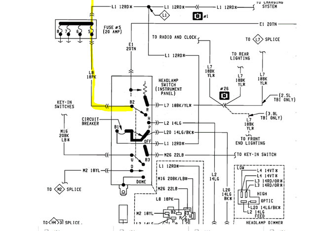
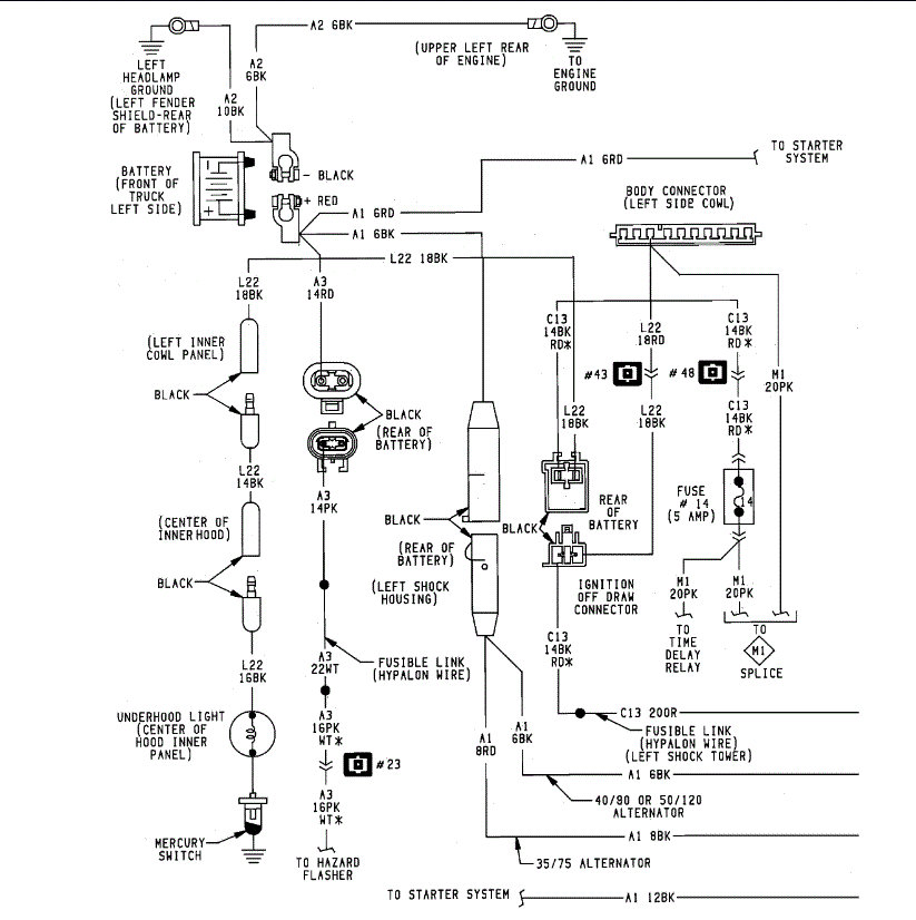
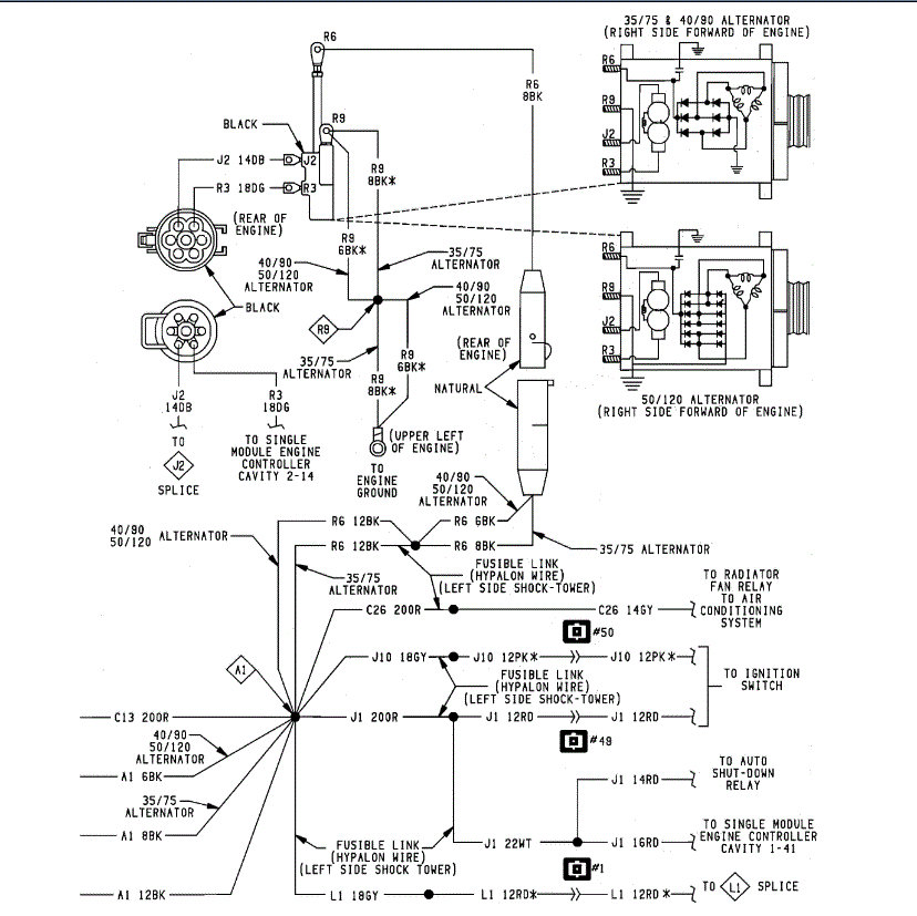
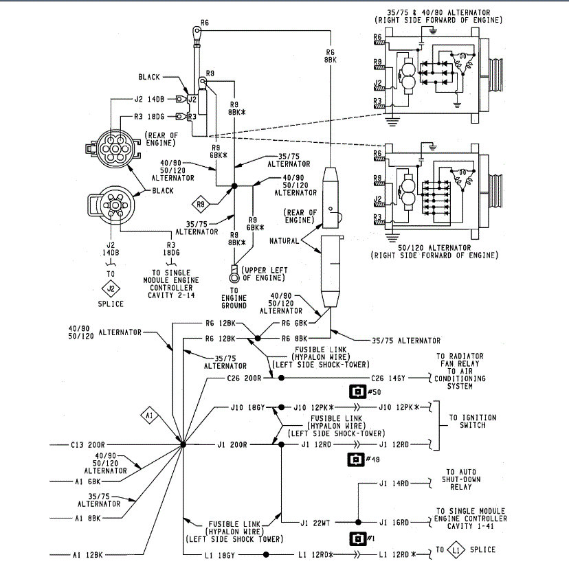
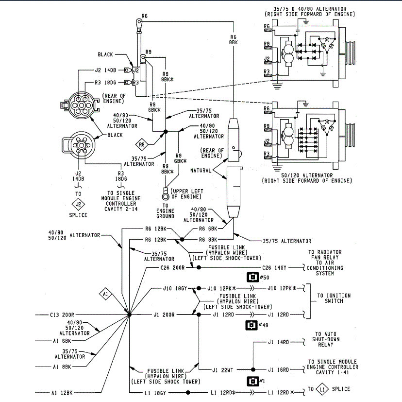
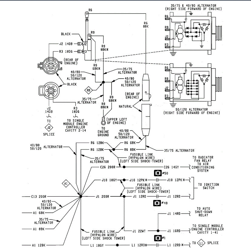
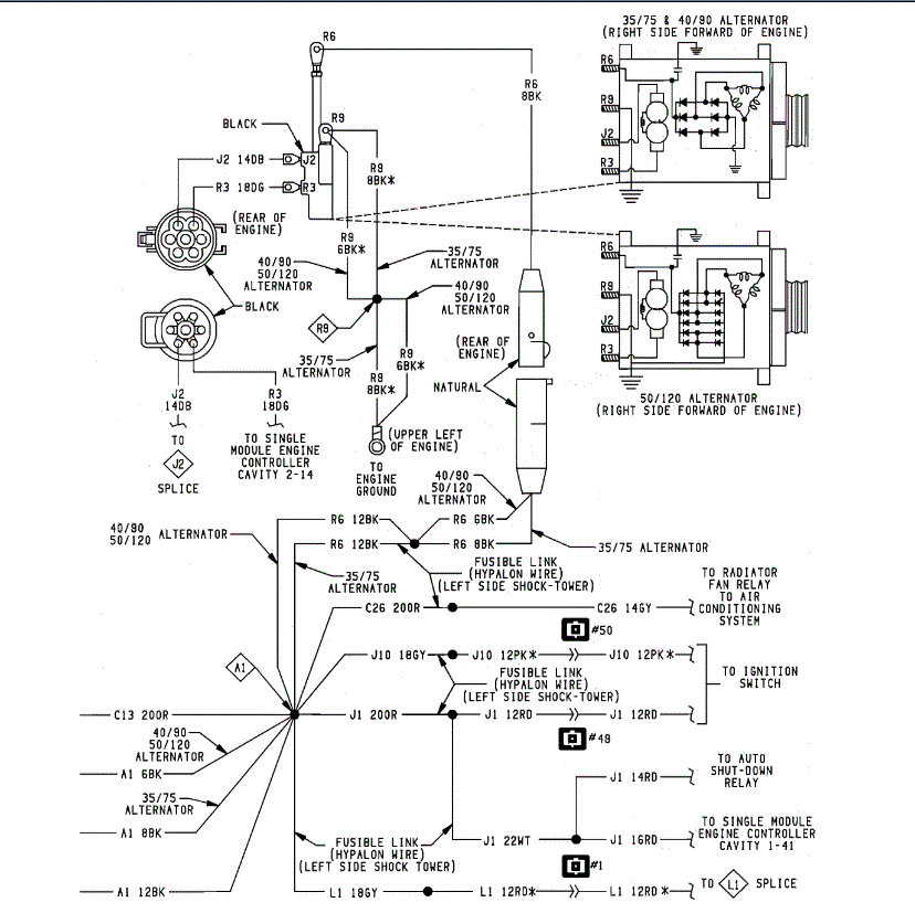
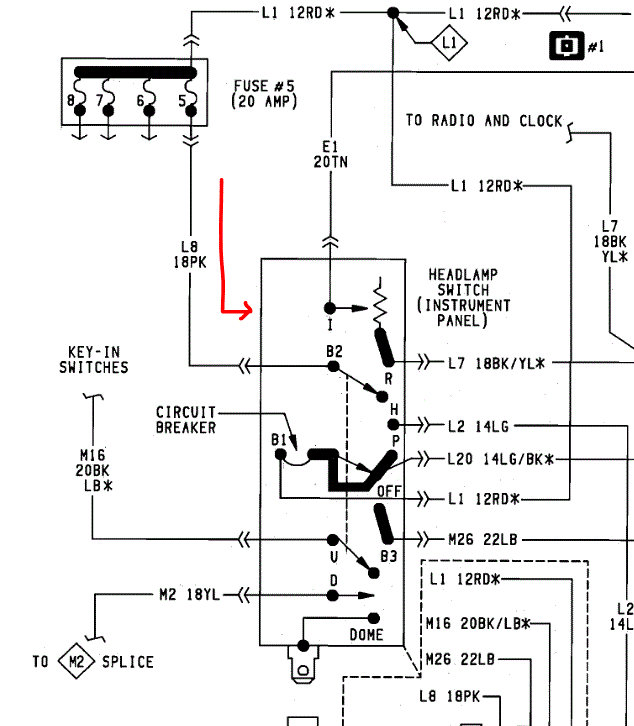
I just bought the vehicle listed above. The running lights and dashboard lights were not working so I checked the fuses and replaced one of them. The dashboard lights came back on but then the headlights stop working. So now I have no headlights or running lights. I was just wondering where the headlight relay fuse is I can't find it anywhere.










