Thursday, May 4th, 2023 AT 4:29 AM
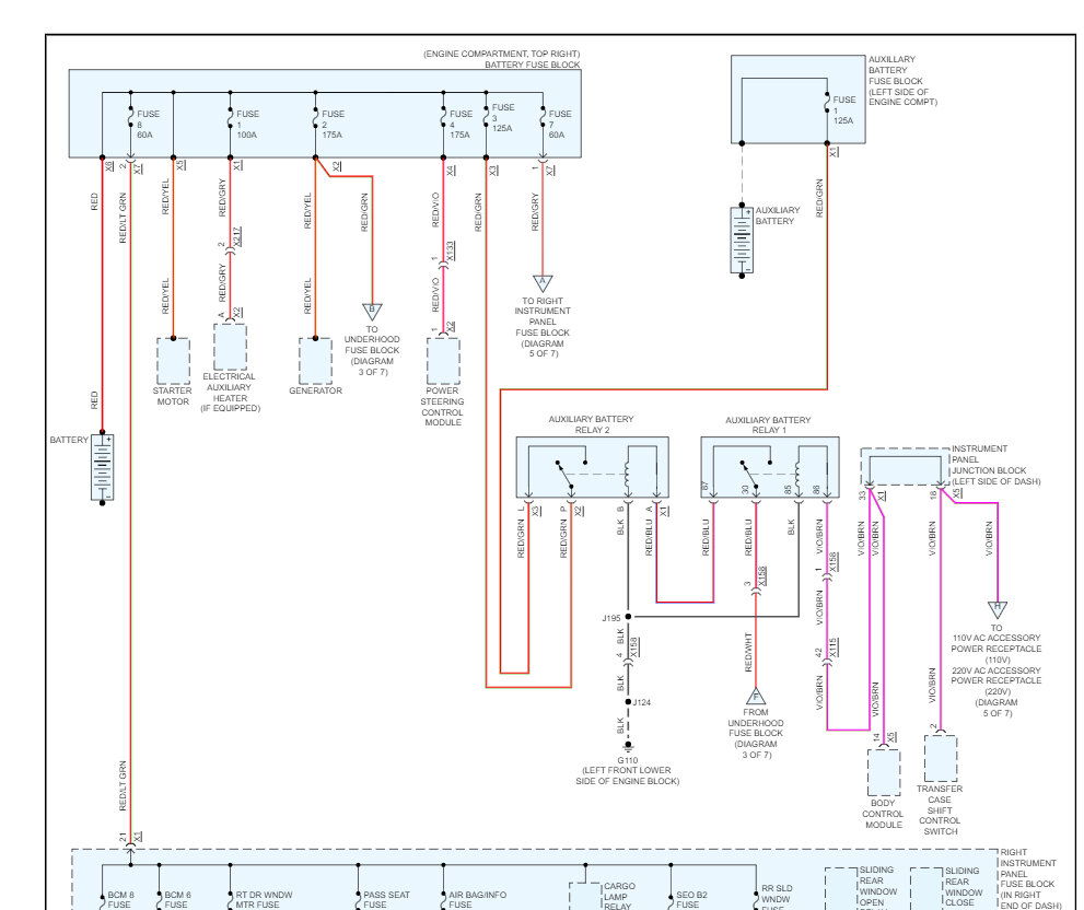
We drove the truck listed above Lt model to the store and came out and went to start the truck and got no dash lights, no crank, no start and no right head light. We also don't even have power to the windows, or driver seat. We had the battery tested and recharged and still nothing. Replaced the terminals and got the same result. We also noticed when the truck is turned to the start position the headlights go off in the dark. Have also checked the ground cables and replaced both positive and negative cables to the battery. And still same result. Checked all fuses and relays and all are good. We also noticed that while we were sitting waiting for a tow the keys were out of the ignition and all of a sudden, the cab lights came on and no one touched them. We have yet to be able to get it to start. What could the issue be?







