Liftgate will not electrically open or close

Tiny
LES CARSON
  • MEMBER
  • 2007 GMC YUKON
V8 front wheel drive automatic 49,000 miles. Lift-gate will not open or close electrically. There is a sound when initiated but gate quits not lifting or closing. Liftgate will open manually. Can I check the motor, it does not seem to run? Possibly a relay or control module?
Monday, November 8th, 2010 AT 7:56 PM

31 Replies

Tiny
BLUELIGHTNIN6
  • MECHANIC
  • 16,542 POSTS
You will have to use the lift-gate trim panel plug to open it and then remove the lift-gate trim panel to inspect the latching mechanism. Try lubricating the latch with WD40 and see if that helps the issue.

Since the gate is opening manually you can easily remove the trim panel to access the motor. Before doing this though, you can check the fuse labeled LCK2 (15 amp), OBS DET (10 amp) and UNLCK2 (15 amp) all in the instrument panel fuse block located at the left side of the instrument panel behind the access panel.

If these fuses are good then the lift-gate release relay may be bad, unfortunately this is a printed circuit board (PCB) relay which means it is built into the fuse block, so if it is bad the entire block must be replaced. You said you hear a noise when pushing the button though, so I would assume that is the relay clicking. You can test the motor by supplying twelve volts direct power to it from a twelve volts source (i.E. Spare car battery). With twelve volts direct power and a ground, the motor should run without using a switch. If it does not run this way the motor is bad, if it does run then power is not getting to it.

If the lift-gate is not opening manually you will have to locate the dimple on the trim panel. Use a 1 1/16" drill bit to drill a hole through the trim panel in the dimple area. Use a flat blade tool (i.E. Screwdriver) to push down on the black bell-crank lever through the plug hole to unlock the lift-gate. Push open the lift-gate from the inside.
Was this
answer
helpful?
Yes
No
+12
Monday, November 8th, 2010 AT 11:04 PM
Tiny
N2TRUX
  • MEMBER
  • 1 POST
I am experiencing the same problem on my 2007 Yukon Denali XL. When I push the button on the remote I hear the lock motor disengage, the lights flash and the gate releases but will not power up. If I manually release and open the gate the struts will hold it up so I do not feel they are bad.

When opened manually if I try to close it with the remote the lift motor starts then stops. This tells me the motor is getting twelve volts, and I have checked the recommended fuses as well.

Is the motor weak? Does it have a protect circuit that shuts it down? I am not sure which way to look from here.
Was this
answer
helpful?
Yes
No
+20
Wednesday, August 8th, 2012 AT 2:37 PM
Tiny
CANDICETURNBOW
  • MEMBER
  • 1 POST
I also am experiencing the same exact problem, and if one more person asks me if it is the "button" turned off I will scream! Rear access door will open manually, but when key-fob is used it only tries to work, I can hear the motor coming on but door will not open on its own, when its opened manually it will stay open, so it is not the struts. Okay, so I have the same problem. I took it to a shop and they replaced the motor assembly, the rear ECU (electronic control unit), the electric latch (which was working when I brought it in), and the BCU (body control unit) which is basically the computer that controls all the functions of the vehicle other than the engine. After all was said and done, the gate opened only part way and when I pushed the button to close it, it went partly way down and back up again. That was last week. This week it is back to manual opening only, exactly what it did before I took it to the shop. Anyone ever find a solution?
Was this
answer
helpful?
Yes
No
+9
Friday, October 26th, 2012 AT 8:07 PM
Tiny
KEN L
  • MASTER CERTIFIED MECHANIC
  • 55,488 POSTS
Hello,

What happens in these cars is the liftgate motor starts to go bad causing the amperage to be higher than the electronics are designed for so it burns them up there is also a control module that works the system as well.

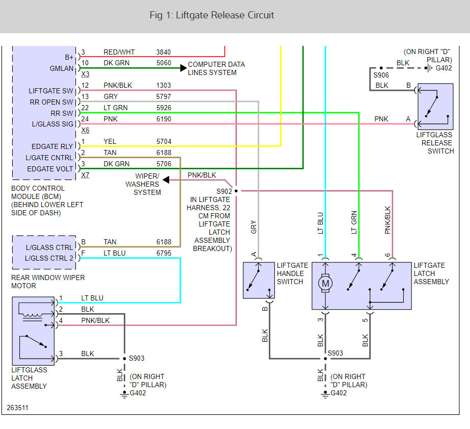
Here are the wiring diagrams and repair manual diagrams to help you see how the system works. It sounds like the liftgate module is bad. Check out the diagrams (Below) Please let us know what happens. Cheers, Ken
Was this
answer
helpful?
Yes
No
+37
Tuesday, December 19th, 2017 AT 5:21 PM
Tiny
ERICSAVOIE
  • MEMBER
  • 1 POST
  • 2007 GMC YUKON
  • 5.3L
  • V8
  • 4WD
  • AUTOMATIC
  • 163,000 MILES
My rear liftgate wont open, the window opens but not the door what could be the problem?
Was this
answer
helpful?
Yes
No
+2
Saturday, December 8th, 2018 AT 6:34 PM (Merged)
Tiny
HMAC300
  • MECHANIC
  • 48,601 POSTS
If it was recently repaired then it needs to be calibrated. It may need to be scanned by a pro to see if a sensor is bad however. See pics.
Was this
answer
helpful?
Yes
No
-2
Saturday, December 8th, 2018 AT 6:34 PM (Merged)
Tiny
HOTRODGTO
  • MEMBER
  • 3 POSTS
  • 2007 GMC YUKON
  • 0.5L
  • V8
  • RWD
  • AUTOMATIC
  • 115,000 MILES
The electric lift-gate stopped working. I took it to a shop where they replaced the motor assembly, the rear ECU (electronic control unit), the electric latch (which was working when I took it to them as I was able to open it manually), and then the BCU (body control unit). All of this cost me about $2000.00. When they finished it the lift-gate only opened 2/3 of the way and when it was asked to close, it would begin closing and then stop and reverse itself. That was last week. Now, it is back to a manual open and close only. Note there is no binding of the gate. It opens and closes freely albeit manually. Worse yet, I was out-of-town at the time and four and half hours from home. And yes, the dealer programmed the new BCU. Any idea?
Was this
answer
helpful?
Yes
No
+4
Saturday, December 8th, 2018 AT 6:34 PM (Merged)
Tiny
HMAC300
  • MECHANIC
  • 48,601 POSTS
They probably did not calibrate the lift-gate, there is a tsb on this, its number is 06008a if it was done at a dealer I would take it back and have them fix it or call GMC they will see that is gets fixed. There is an updated version for calibration as well.
Was this
answer
helpful?
Yes
No
Saturday, December 8th, 2018 AT 6:34 PM (Merged)
Tiny
HOTRODGTO
  • MEMBER
  • 3 POSTS
Okay. That was never mentioned and it sounds like the correct answer and I am not doubting you. First, it was all done at a privately owned repair shop, not the dealer. The only thing the dealer did was program the new BCU. Second, it was working somewhat as I mentioned, but also, as I said, it stopped working altogether. The only thing that works is the lock mechanism. So now I am wondering why that might be. I know I must go back to the shop and see if they can get it working at all and then see if they can figure out how to calibrate it as per your suggested tech bulletin. I will converse this information to them. Thanks much.
Was this
answer
helpful?
Yes
No
+1
Saturday, December 8th, 2018 AT 6:34 PM (Merged)
Tiny
HOTRODGTO
  • MEMBER
  • 3 POSTS
To HMAC300
One last question. Along with your original answer to my concern you mentioned a TSB and included an image that talks about testing the components for power. My question now is, is that image you included the TSB or is it in addition to the TSB? I want to be sure before I discuss this with my mechanic.
Thanks much for your reply and invaluable info.
Gary T
Was this
answer
helpful?
Yes
No
+1
Saturday, December 8th, 2018 AT 6:34 PM (Merged)
Tiny
HMAC300
  • MECHANIC
  • 48,601 POSTS
The picture is a posting of a tip other mechanics have run into so it's in addition to the tsb. The local mechanic may not be able to do either of these so you'll have to talk it over this may have to be done at a dealer.
Was this
answer
helpful?
Yes
No
+1
Saturday, December 8th, 2018 AT 6:34 PM (Merged)
Tiny
BRUIESERD
  • MEMBER
  • 2 POSTS
  • 2007 GMC YUKON
  • V8
  • 2WD
  • AUTOMATIC
  • 68,000 MILES
The power lift gate will not open other than manually. Its not the button near the rear view mirror. It Makes the sound as if it is going to open but nothing happens. Also the heated seat will not stay on. The lights come on for about 45 seconds and turns off and the seat never gets hot.
Was this
answer
helpful?
Yes
No
Saturday, December 8th, 2018 AT 6:35 PM (Merged)
Tiny
HMAC300
  • MECHANIC
  • 48,601 POSTS
For the door locks have it scanned it may be body module problem could also be a relay in dash. Fuse box. Also check unlock fuse 2 as well. For the seat there is a tsb on this so it has to have the harness rerouted and fixed if cut but you need to take the seat off the floor to do this. It needs a special tape to ifx this along with rerouting it. Not sure if a dealer wil stil do this on your car they may however so check
Was this
answer
helpful?
Yes
No
Saturday, December 8th, 2018 AT 6:35 PM (Merged)
Tiny
BRUIESERD
  • MEMBER
  • 2 POSTS
Thank You! I will check these tomorrow.
Was this
answer
helpful?
Yes
No
Saturday, December 8th, 2018 AT 6:35 PM (Merged)
Tiny
TED NEWMAN
  • MEMBER
  • 1 POST
  • 2007 GMC YUKON
  • 5.3L
  • V8
  • 2WD
  • AUTOMATIC
  • 165,000 MILES
My rear electric lift gate will open half way, then close. When I turn on the manual switch, the lift-gate will open, but the shocks are resisting the door from opening forcing it down again. Any ideas?
Was this
answer
helpful?
Yes
No
Saturday, December 8th, 2018 AT 6:35 PM (Merged)
Tiny
STEVE W.
  • MECHANIC
  • 15,697 POSTS
Sounds like the gas struts are weak. They assist the system by lowering the amount of weight the motor sees. If they are faulty the sensors see excessive weight and think you are closing the gate. Replace the gas struts and the problem should be repaired.
Was this
answer
helpful?
Yes
No
+3
Saturday, December 8th, 2018 AT 6:35 PM (Merged)
Tiny
TBUZYNISKI
  • MEMBER
  • 4 POSTS
  • 2007 GMC YUKON
  • V8
  • AWD
  • AUTOMATIC
  • 85,000 MILES
Lift gate opens automatically, get about half way open then closes. Sounds like its a sensor. GMC 2007 Yukon Denali - can I repair this or do I need to take it into repair shop.
Was this
answer
helpful?
Yes
No
Saturday, December 8th, 2018 AT 6:35 PM (Merged)
Tiny
FACTORYJACK
  • MECHANIC
  • 4,159 POSTS
It is quite possibly just a weak support strut. Look for leakage on either of the struts. The lift system requires the assistance from the struts to complete an opening. The excess weight of the door, without the assistance of the struts, causes false reversal.
Was this
answer
helpful?
Yes
No
+1
Saturday, December 8th, 2018 AT 6:35 PM (Merged)
Tiny
DEBYWMS
  • MEMBER
  • 1 POST
  • 2007 GMC YUKON
  • V8
  • 4WD
  • AUTOMATIC
  • 101,000 MILES
Gate starts to open when button are pressed but after it opens partly it then closes back. Nothing seems to be blocking it.
Was this
answer
helpful?
Yes
No
-1
Saturday, December 8th, 2018 AT 6:35 PM (Merged)
Tiny
CARADIODOC
  • MECHANIC
  • 34,489 POSTS
I had a similar problem with a different brand vehicle, and fixed it by readjusting the striker. Seems the gate has to pop open far enough to leave the striker. When it's misadjusted, the gate doesn't pop open far enough and the latch is still touching the striker. That creates the signal that it's supposed to be pulling closed. Adjust the striker forward about 1/8" and try it.
Was this
answer
helpful?
Yes
No
Saturday, December 8th, 2018 AT 6:35 PM (Merged)

Please login or register to post a reply.